Меняем старую проводку на новую
Перед тем как приступить к удалению старой проводки в доме, необходимо полностью обесточить квартиру (обязательно проверьте мультимером) и отодвинуть от стен мебель. Розетки, выключатели демонтируются.
Начинают убирать проводку с распределительных коробок. Их можно определить по круглым пластиковым крышкам, которые снимаются. Разъединяют провода и аккуратно демонтируют старый кабель из стены. Видео:
Иногда для поиска провода в стене можно воспользоваться металлоискателем.
В панельных домах нередки случаи, когда демонтаж старой проводки проводится простым вытягиванием кабеля из распределительной коробки.
Но бывают и исключения, провод проложен в стене так, что его извлечение приведет к разрушению стеновой конструкции. Чтобы этого избежать используют метод без штробления.
Суть его заключается в том, что участок, который невозможно извлечь, обрезают и тщательно изолируют, оставляют его и стену без штробления.
Убрав старую проводку, начинают готовить стены к укладке новых электрических сетей. В стене делают новые углубления под провода, отмечают места, где будут располагаться розетки, выключатели.
В некоторых случаях стены не штробят, а укладывают новый кабель в старые каналы.
Чтобы штроба получилась ровной, нарисуйте на всю длину будущих углублений для прокладки проводов две параллельные линии на расстоянии 2см друг от друга.
С помощью болгарки делают разрезы глубиной 4 см по нарисованным линиям, молотком и зубилом удаляют середину. Углубление можно сделать и с помощью перфоратора.
Видео укладки новой проводки взамен старой представлено ниже.
Видео:
Следующим шагом в замене электропроводки своими руками будет установка распределительных коробок. Желательно их сразу зафиксировать в местах расположения.
В качестве фиксатора обычно используют цементный раствор. Кабель начинают укладывать, начиная от щитка к распределительным коробкам.
Чтобы определить, правильно ли уложен кабель, используют уровень. Размер кабеля должен соответствовать длине штроб, он не должен быть слишком длинным или слишком коротким.
Правильно соединить кабель между собой можно следующим способом. Провод зачищают на конце на 3-4 сантиметра в длину, оголенные концы скручивают между собой и укорачивают до 1 см в длину.
Изолируют клеммой или изоляционной лентой. После этого проводим кабель от распределительных коробок по подготовленным углублениям к точкам подключения.
Окончательно уложив кабель, не забудьте сфотографировать его разводку, тем самым вы поможете себе в случае поломки быстро найти поврежденный участок и устранить возникший дефект.
Видео:
При заведении всех проводов в электрический щиток можно воспользоваться следующим советом.
Желательно разделить кабели на отдельные линии (распределение можно заранее нарисовать на схеме) и для каждой линии сделать отдельный выключатель.
Это особенно важно для мощных бытовых приборов, так как электрическая линия, к которой они будут подключены, будет работать под повышенным напряжением. Провода по линиям также можно поместить в отдельные гофрированные или обычные трубы, которые укладываются в штробы
Такой вариант более безопасен, чем непосредственно шпаклевание проводов
Провода по линиям также можно поместить в отдельные гофрированные или обычные трубы, которые укладываются в штробы. Такой вариант более безопасен, чем непосредственно шпаклевание проводов.
Кроме этого, укладывая провода в трубы, в дальнейшем вы сможете заменить проводку своими руками, не прибегая к штроблению стен, достаточно будет вытянуть провод из трубы через распределительную коробку. Видео:
Можно еще воспользоваться способом наружной проводки. Однако такой монтаж электрических сетей может быть не безопасен и эстетически не приемлем для обустройства квартиры.
Штробы замазываются раствором только после полной проверки работоспособности новой электрической сети. Для этого прозванивают электрическую проводку специальным прибором — мультимером.
Он позволяет определить работоспособность сети и обнаружить короткое замыкание в случае неправильного соединения.
Если проверка покажет, что все нормально и новая проводка работоспособна, то необходимо снова обесточить квартиру, и только после этого переходить к замазыванию углублений.
Цементный раствор должен хорошо просохнуть и только после этого можно подключать выключатели, розетки, светильники.
Следующий видео сюжет продемонстрирует заключительный этап замены проводки, включающий прозвонку и проверку готовности.
Видео:
Как мы видим, работы по смене электропроводки можно выполнить и своими руками, соблюдая правила и прислушиваясь к советам, описанным выше.
Устройство и конструктивные особенности панельного дома
Метод строительства был разработан с целью повысить скорость возведения объектов.
Здание имеет следующие отличительные черты:
- Стены и перекрытия представляют собой цельные железобетонные конструкции (панели). Они отливались на заводах ЖБИ и доставлялись на стройплощадку в готовом виде.
- Каждая панель является несущей. Запрещается существенно ослаблять ее сечение штроблением. Это относится и к перегородкам из дерева или гипсовых плит. Они выполняют роль ребер жесткости.
- В панелях на этапе производства проведены каналы и выемки, предназначенные для прокладки электропроводки и установки розеток с выключателями. В перекрытиях устроены пустоты для кабелей освещения.
Существенным недостатком панелей является то, что шумо- и теплоизоляция в них хуже, чем в кирпичных постройках.
Расчет электропроводки
В жилых комнатах на каждые 5-7 кв. м площади устанавливают 1 розетку. В кухне их число увеличивают втрое.
Прокладывают медные провода с сечением жил, кв. мм:
| Потребитель | ~220 В | ~380 В |
| Квартира (вводный кабель) | 3х10 | 5х2,5 |
| Электроплита, варочная поверхность | 3х6 | 5х2,5 |
| Бойлер, стиральная машина, кондиционер | 3х4 | — |
| Розеточные группы | 3х2,5 | — |
| Осветительные приборы | 3х1,5 | — |
Приведенные сечения рассчитаны на стандартный набор потребителей.
Автоматические выключатели выбирают по следующей таблице:
| Сечение жил, кв. мм | Номинальный ток автомата, А | Максимальная мощность потребителя, кВт |
| 1,5 | 10 | 4,1 |
| 2,5 | 16 | 5,5 |
| 4 | 25 | 7,7 |
| 6 | 32 | 9,24 |
| 10 | 40 | 12,1 |
УЗО должно на 1 ступень превосходить по номинальному току защищающий его автоматический выключатель.
Советы мастеров
- Запрещено устранять частое срабатывание автоматов в щите установкой защитного оборудования, рассчитанного на большую мощность. Так проводка быстро выходит из строя. Ее нужно менять.
- Удельная нагрузка на электроточку сейчас выше, чем это было учтено при проектировании десятки лет назад. Новое электрооборудование – высокомощное. Его работа вызывает повышенный нагрев старой проводки.
- Мы советуем менять проводку при капитальном ремонте дома. Электросеть будет проложена именно, как это необходимо вам. Вам нужно несколько розеток в определенном месте на стене, где будет стоять стол? Нет проблем. Неспешно обойдите все комнаты и составьте схему расположения электроточек. Тщательное выполнение этого этапа позволит удобно подключить электроприборы, чтобы потом не пришлось тащить удлинитель через комнату.
- При капитальном ремонте создают оптимальную планировку для проживания в современной квартире. Мастера выполняют необходимый демонтаж перегородок, старых коммуникаций. Это наилучшее время для замены электропроводки в панельном доме.
Все монтажные работы по замене электропроводки в панельных домах выполняют наши профессиональные электрики. Не рискуйте, собираясь пригласить мастеров-самоучек или компании, предлагающие низкие цены. Такие «специалисты» гарантировано обеспечивают проблемы с проводкой в будущем. Выбирайте только профессионалов. Звоните, заказывайте замену электропроводки. Новая проводка прослужит не менее 50 лет!
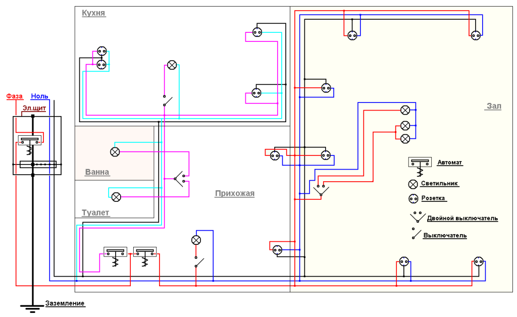
Схема электропроводки
До того, как поменять проводку в квартире своими руками, нужно составить схему новой. И она не обязательно должна совпадать со старой, которая часто противоречит требованиям пожарной безопасности.
Схема составляется произвольно с использованием условных обозначений. Вам понадобится различать пометки для розеток, выключателей, распределительных и соединительных коробок. Для них обозначения придумываете сами. А вот трассу, по которой будет проложен провод, обозначайте линией. Причем для каждого провода (ноль, фаза, земля) придумайте свой цвет.
Может получиться примерно так.

Фантазия, которую вы можете применить при составлении схемы новой электропроводки, ограничивается правилами:
- Нельзя соединять заземляющие розеточные контакты с трубами водоснабжения и отопления, с общим проводом. Для этого должен предусматриваться заземляющий кабель;
- Трассу электропроводки прокладывают только вертикально или горизонтально, допускаются углы только в 90 градусов;
- Провода не должны пересекаться, а между ними нужно оставить хотя бы 0,3 см;
- От трассы до пола/потолка расстояние не должно быть менее 15 см, а между ней и дверным/оконным проемом – 10 см;
- Выключатели с внешней или внутренней стороны комнаты, но обязательно со стороны ручки.
Все, что вы видите ниже – только рекомендации, к которым желательно прислушаться, но выполнять их необязательно:
- Выключатели и розетки располагают в ряд на одном уровне;
- Старый стандарт: установка розеток на высоте 0,8-0,9 м, а выключателей – 1,5 м. Новый стандарт: все на уровне 0,8-0,9 м, но на кухне обязательно между нижним и верхним ярусом гарнитура с отступом от столешницы в 10 см. Допускаются розетки на расстоянии 15 см от пола;
- Для комнаты на каждые 6 квадратов – 1 розетка. Для кухни – 1 розетка на каждые 2 квадрата;
- В соседних комнатах розетки и выключатели делайте друг напротив друга.
Наглядно правила составления схемы представлены на рисунке ниже.

Расположение электропроводки
При попытке обнаружить старые кабели с целью их демонтажа мастер может столкнуться с трудностями. Во многих панелях каналы были забиты бетоном и это побуждало электриков прокладывать провода с отступлением от правил и традиционных схем. На объектах работало по несколько бригад, поэтому разводка на разных этажах может различаться.
Местоположение кабелей определяют разными способами.

Поиск специальным прибором
По принципу действия детекторы проводки делятся на 2 вида:
- металлоискатели;
- регистраторы электромагнитного поля.
В данном случае используется второй тип. Металлоискатель постоянно дает ложные сигналы, реагируя на арматуру. Исключением являются профессиональные модели, способные различать материал заделанного в стену предмета. Но они стоят дорого и тоже могут ошибаться при наличии большого числа посторонних объектов.
Детекторами электромагнитного поля также могут служить компас и радиоприемник (вблизи провода возникают помехи). Но для этого в кабеле должен протекать большой ток, на который стандартная домашняя сеть не рассчитана.

Иные методы
Если замена проводки осуществляется в рамках капитального ремонта, следует дождаться удаления финишной отделки стен. Тогда борозды с кабелями можно будет обнаружить визуально.
Заполняющий их раствор выделяется на фоне штукатурки, например, имеет слегка вогнутую поверхность или отличается шероховатостью.
Практикуют и такой метод:
- Находят конец интересующего провода в распределительной коробке.
- Отсоединяют его от других кабелей.
- Выбивают раствор в том месте, где провод уходит в стену. Часть его удастся после этого извлечь.
- Визуально определяют дальнейшее направление прокладки и продолжают поэтапно освобождать кабель, выбивая раствор.
Если планируется перенос всех электроточек, что потребует новой трассировки проводов, старые можно оставить в стене. Их концы подрезают и изолируют.

ВЫБОР ПРОВОДА И КАБЕЛЯ ДЛЯ ПРОВОДКИ В ДОМЕ
К основным критериям, по которым осуществляется выбор проводов и кабелей для монтажа проводки, относятся:
- материал токопроводящих жил;
- сечение проводников;
- материал и конструкция изоляции.
В современных домах применяется, как правило, медный провод или кабель. Медь имеет неоспоримые преимущества перед алюминием, обладая более низким удельным электрическим сопротивлением, высокой механической прочностью и способностью лучше противостоять коррозии.
Выбор сечения является типовой процедурой, при выполнении которой необходимо пользоваться таблицей из ПУЭ с учётом токовой нагрузки.
Экономить на проводниковых материалах при строительстве и ремонте дома не следует. Необходимо помнить, что ремонт или замена электропроводки всегда сопряжены с выполнением строительных работ, частичным разрушением интерьера, то есть, являются дорогими и трудоёмкими.
Поэтому особенно при монтаже скрытой проводки следует выбирать наилучший кабель или провод из доступных вариантов. Лучше остановить выбор на кабеле с негорючей изоляцией.
Важно обеспечить запас по сечению, это уменьшит нагрев проводников и увеличит срок их службы.
* * *
2014-2020 г.г. Все права защищены.Материалы сайта имеют ознакомительный характер и не могут использоваться в качестве руководящих и нормативных документов.
Штробление панельных плит
Мы уже упоминали о том, что трогать несущие панельные стены запрещается, это касается и штробления. Но запрет в большей степени относится к монтажу горизонтальных штроб. Делать бороздки для проводов вертикально вполне допустимо. При этом всё равно есть некие ограничения, штробы нельзя делать слишком глубокими, что может привести к ослаблению конструкции (допускается глубина не более 10 мм). Самое главное при монтаже штроб не нарушить металлическую арматуру.
Не допускается никаких зигзагов и линий под наклоном, штробление борозд к розеткам и выключателям выполняется строго ровными вертикалями.
Минимальное расстояние между трубами газоснабжения и штробами должно быть 40 см. От оконных и дверных проёмов борозды для электрической проводки должны быть удалены минимум на 15 см.
Для нарезки штроб понадобится специальный инструмент, который стоит приличных денег. Хорошо, если у вас будет возможность взять его напрокат у профессионального электрика.
Нужна болгарка и для неё обязательно алмазный диск, только он сможет справиться с таким прочным материалом, как бетон. На стене предварительно необходимо наметить трассу прокладки провода, а потом вдоль этих линий проделать две параллельных прорези на расстоянии 2 см друг от друга. Теперь понадобится перфоратор, с его помощью удаляются остатки бетона между надрезами.
Конечно, идеальным вариантом будет штроборез. Этот инструмент по своей сути напоминает болгарку, только у него внутри уже встроены алмазные диски.
Ещё одно главное преимущество штробореза в том, что он оборудован пылесосом, монтажная пыль не выходит за пределы кожуха. Единственный недостаток – это цена, в этом случае дорого обойдётся даже прокат.
5 этапов замены проводки в хрущевке
В принципе обновление и модернизация электропроводки в хрущевке не имеет особых отличий от другого жилья. Мы выделили основных пять этапов, которые вам помогут определить с чего начать:
Схема. Первым делом нужно составить схему электропроводки. Удобнее это делать на плане квартиры. На нём нанесите предполагаемое расположение всего электрооборудования и рассчитайте количество розеток и светильников, с примерным значением их мощности.
Сечение жил. Рассчитать сечение жил проводов и кабелей можно вручную или с помощью нашего онлайн-калькулятора. При этом провод от счётчика до распределительной коробки рассчитывайте с учетом максимальной нагрузки, которая будет запитана от этой коробки с учетом всех последующих подключенных коробок и комнат. Последнее особенно актуально для владельцев больших квартир (3 или 4 комнатных) где несколько проходных комнат, часто их подключают шлейфом одна за другой через распредкоробки.
Разметка. наступает этап разметки стен, где будут расположены выключатели, розетки, бра и прочее. Это поможет в расчётах длины кабелей и посчитать количество электроустановочных изделий, после чего можно составить смету на электропроводку и список закупок.
Поиск каналов и прокладка новых линий
Принимая во внимание описанное выше, нужно провести замену старой проводки, штробление новых линий или подготовку к монтажу по полу, за ГК-конструкциями или в плинтусах.
Монтаж проводки и сборка электросхем. После того как все провода займут свои места, проверяют цепь на короткие замыкания от щита до каждой распредкоробки, розетки, светильника
Заключительным аккордом является сборка схемы подключения вводно-распределительного электрощита всей квартиры.
Также отдельно стоит рассмотреть такой вопрос, как заземление в хрущевке. В последние годы вопросы заземления особенно актуальны, потому что из-за обилия электроприборов повышается риск поражения электрическим током. В хрущевках всегда была двухпроводная электросеть, или т.н. система TN-C. Так как самому вмешиваться в схему электроснабжения дома запрещено, единственное что вам остается — дождаться, когда снабжающая компания (или управляющая организация) переоборудует электросети в вашем доме или подъезде.
Отличным решением будет коллективное обращение жильцов дома. Пока нет заземления в хрущевке, рекомендуем подключить УЗО в щитке, оно защитит от поражения электричеством при утечке тока.
Больше советов по замене проводки в квартире вы можете узнать из статьи наших коллег, которые занимаются данным видом работ: http://mrelektrik.ru/zamena-elektroprovodki-svoimi-rukami/.
Надеемся, после прочтения этой статьи вам стало понятно, как поменять электропроводку в хрущевке своими руками и где идет старая проводка. Учтите, если у вас нет опыта электромонтажных работ вы можете совершить ошибки. Поэтому не рекомендуется приступать к работе в таком случае. Лучше вызвать электрика, хотя бы для консультации.
Электропроводка в хрущевке: схема и этапы замены на новую
Разводка электропроводки в квартире — схема
Как правильно провести электропроводку в квартире и доме
Электропроводка в доме своими руками – пошаговая схема разводки и монтаж электрики
Схема электропроводки в гараже своими руками
Как проверить проводку в квартире: приборы, методика и последовательность действий
Инструкция по замене электропроводки
Работы выполняются в несколько этапов.
Обесточивание нужного участка
Сегмент сети, в пределах которого необходимо поменять проводку, отключают от напряжения при помощи защищающего его автомата.
Если работы выполняются во всей квартире, поступают следующим образом:
- Отключают вводный автомат.
- Отсоединяют провода от его выходных клемм. Оголенные концы жил изолируют.
- К выходным клеммам вводного автомата подключают переносную розетку. Она понадобится для питания электроинструмента.
Нельзя подключать переноску к счетчику, т.е. до вводного автомата. В этом случае она не будет иметь защиты от короткого замыкания.
Отключив автомат, следует убедиться при помощи индикаторной отвертки, что участок обесточен.
Если провода не отсоединялись, нужно повесить в щитке табличку с текстом «Работают люди» либо поставить помощника для наблюдения. Эти меры предупредят случайное включение автомата соседом.

Удаление старых проводов
Действуют в следующем порядке:
- В распределительных коробках кабели отсоединяют друг от друга.
- С другой стороны их отключают от электроточек.
- Тянут за провод, пытаясь вытащить его из канала. Иногда это удается.
- Если провод держится прочно, выбивают из канала раствор при помощи зубила или вооруженного лопаткой перфоратора.
Если старая борозда не будет использоваться для прокладки новой линии, провод можно оставить в стене. С обеих сторон его подрезают и изолируют.

Создание каналов
Штроба выполняется следующим образом:
- На стене карандашом вычерчивают 2 линии на расстоянии 2 см друг от друга, обозначающие края будущей борозды.
- Болгаркой или штроборезом прорезают вдоль разметки канавки. Глубина погружения инструмента не должна превышать 10 мм.
- Зубилом или перфоратором с лопаткой выбивают бетон между канавками.
Максимально допустимая общая длина горизонтальных штроб на стеновой панели составляет 2 м, по вертикальным — ограничений нет.
На потолочных панелях максимальная общая длина штроб в любом направлении не может превышать 15 см.
Способы замены устаревшей проводки
В старых панельных домах прокладка электрических проводов строго регламентировалась. По этой причине розетки, выключатели и силовые кабели в этих квартирах находятся в одних и тех же местах.
Исходя из индивидуальных предпочтений и конструктивных особенностей помещения, замену проводки можно выполнить несколькими способами:
- спрятать на стене под слоем штукатурки;
- разместить на полу и залить раствором;
- нарезать штробы (канавки);
- разместить по поверхности стены в кабель-каналах;
- использовать для размещения проводов технологические пустоты подвесного потолка.
Возможное расположение проводов необходимо знать, потому что самым простым способом является демонтаж старой проводки и установка новых проводов в освободившиеся пустоты и канавки.
Под слоем штукатурки
Новые провода прокладываются по поверхности стен и в потолке. Демонтаж старой проводки не производится, она просто навсегда отключается от силового щитка и «забывается» в стене.
Крепеж кабелей осуществляется специальными хомутиками и клипсами, под которые сверлятся дырки. После этого наносится толстый слой штукатурки, которая скрывает шнуры.
Бетонная стяжка
Разводку энергии на потребители можно осуществить на полу с последующей стяжкой пола бетонным раствором. В этом случае силовые кабели прячутся в гофрированные трубы небольшого диаметра и с помощью хомутов пристыковываются к полу.
Недостаток этого способа в том, что розетки и переключатели все равно придется устанавливать на вертикальную поверхность, а значит, прятать под штукатурку или штробить стены.
Нарезка штроб в стеновых панелях
При отсутствии технических навыков лучше обойтись без штробления. Если все-таки процедуры избежать нельзя, необходимо подготовить болгарку с алмазным диском по бетону или бензорез. Перед тем, как приступить к нарезке, следует разметить место будущей прокладки кабеля.

На расстоянии 2 см друг от друга вращающимся диском сделать неглубокие борозды. Глубина надрезов не должна превышать 1 см, чтобы не повредить стальную арматуру. Лучше вместо болгарки использовать штроборез, оснащенный кожухом и пылесосом для сбора пыли.
Важно! Самостоятельная нарезка штроб допускается только в вертикальном направлении. Запрещено нарезать борозды и канавки горизонтально, по диагонали и под сложным углом
Это связано с тем, что при отсутствии необходимых навыков можно нарушить прочностные характеристики стеновой панели.
Открытый способ прокладки
Монтаж системы осуществляется посредством крепления труб и кабель-каналов к стенам. Крепление коробов прямоугольной и цилиндрической формы выполняется с помощью стягивающих хомутов.
В местах расположения клемных соединений устанавливаются коммутационные коробки. Места для прокладки следует выбирать так, чтобы минимизировать риск возможных повреждений (например, при открывании двери).
Подвесной потолок
При наличии подвесного или натяжного потолка самым лучшим ответом на вопрос о том, как заменить проводку будет решение завести провода внутрь монтажного короба для подвесных потолочных панелей.
Чтобы поменять проводку, расположенную в местах соединения панелей или между потолочными перекрытиями и стенами, не обязательно использовать штроборез. Достаточно расковырять старую штукатурку или замазку с помощью ручного инструмента или перфоратора.
Отличия подобных зданий
Схема электропроводки в панельном доме несколько отличается от прокладки в блочном или кирпичном здании. Помнить об этих отличиях во время проведения нового провода взамен старого обязательно нужно, чтобы не привести к пожару. Этот тип домов строится из железобетонных перекрытий, которые могут быть 2 типов — перекрытия и стеновые, они различной конфигураций. Чаще всего они могут выполняться из блоков, состоящих из залитой бетоном стальной арматуры.
Перегородки же выполняются из гипсовых плит, дерева либо прессованных опилок. В подобных стенах нельзя прокладывать новую проводку — это пожароопасное мероприятие, которого лучше избежать. Штробление запрещено, а толщина стены не предполагает скрытую электрику.
Избавляемся от старой проводки
Новая проводка в квартире своими руками укладывается только после удаления старой. Для этого:
- Осмотрите стены в поисках старой трассы проводов. Так как монтаж кабеля начинают от коробок распределения, нужно найти пластиковые крышки или выступы под обоями в стенах. Крышку нужно снять. В случае открытой электропроводки поиск несложен;
- Разъедините кабели в распредкоробках;
- Вытяните провода из штроб.
Иногда для демонтажа старой электропроводки требуется серьезно повредить стены или пол, если она проходила под напольным покрытием. В таком случае допускается сохранить отделку, но тогда провода обрезают и тщательно изолируют их концы. Однако разметка новой проводки не должна совпадать со старой схемой, иначе придется все рушить. Актуален такой метод, когда на полу дорогое покрытие, которое служит десятки лет. Тогда новый кабель укладывается по стене.
Замена электрической сети — поэтапное решение
Если вы решили поменять проводку своими руками, то начните с самого простого — оцените предполагаемый объем работ.
Важно понимать, будете ли вы менять проводку целиком, либо замените только ее отдельные участки. Второй вариант менее предпочтителен, так как, например, замена проводки в хрущевке, панельном доме желательно и необходимо произвести полностью
Второй вариант менее предпочтителен, так как, например, замена проводки в хрущевке, панельном доме желательно и необходимо произвести полностью.
Основная причина этого в том, что электрическую сеть раньше монтировали с помощью алюминиевого кабеля небольшого сечения, не редко она была и без заземления, а эксплуатация проводки при большом напряжении, возникающем в электрической сети, опасна.
Сейчас для прокладки электрических сетей используют медную проволоку, распределительные коробки, розетки с заземлением и другие современные материалы.

Поэтому, решив поменять электросеть в своей квартире, задумайтесь о безопасности вашего жилья и сделайте это полностью.
Как заменить проводку в квартире — самостоятельно или с привлечением специалистов, решать вам.
С одной стороны электромонтажные работы не вызывают особых сложностей, однако, проводя такие работы, нужно иметь специальный инструмент, знать основы работ с электричеством, уметь делать расчеты.
Способы прокладки проводки

Рекомендуется делать новую проводку в старых каналах, так как штробление панелей нежелательно
Перед тем как менять проводку, нужно заранее составить новую схему прокладки или изменить старую. Можно выполнить как частичную, так и полную замену электропроводки в доме. В схеме нужно отметить, какая нагрузка будет потребляться в каждом помещении, сколько розеток и выключателей будет установлено, на какой высоте.
На кухне потребуется поставить электропровода большего сечения и мощные розетки, так как там сосредоточена основная нагрузка. Для комнат достаточно двух розеток на 5 кв.м
Особое внимание нужно уделить ванной, в которой особые климатические условия. Розетки, если они предусмотрены в ванной комнате, должны подключаться через УЗО или дифференциальный автомат
Также УЗО следует провести на мощные приборы – стиральная машина, нагреватель воды, электроплита, посудомоечная машина.
Самый дешевый способ прокладки электропроводки – поместить провода по поверхности стен. Кабели закрепляются при помощи клипс, хомутов или скоб. Затем сверху накладывается слой штукатурки. Минус способа – требуется дополнительный бюджет для оштукатуривания поверхностей.
Если сделать бетонную стяжку, проложить кабели можно и на полу. Их укладывают в гофрированные трубы, помещают на пол и заливают бетоном. Схожим образом можно поместить проводку на потолке. Недостаток – невозможность установки розетки на полу и потолке, из-за чего придется дополнительно штробить поверхность стен.
Можно сделать открытую прокладку электропроводки. Тогда кабели помещают в пластиковые каналы, ПВХ трубы или гофры и устанавливают их на стены. Прокладывать открытым способом электропроводку можно даже после окончания ремонта. Обязательное условие – вертикальное или горизонтальное расположение линий. Рекомендуется заранее отметить карандашом на стене, где будут проложены линии. Минус – неэстетичный вид.
Штробление плит
Стены в панельных домах являются несущими, поэтому нарушать их целостность нельзя. Но такой запрет относится к горизонтальным штробам, вертикальные делать можно. Но нужно учитывать ограничения – штробы не должны быть глубокими (более 10 мм) и нельзя нарушать металлическую арматуру. Штробление должно проводиться только по ровным линиям без наклонов и зигзагов.
Каналы должны располагаться на расстоянии более 40 см от системы газоснабжения и водопровода. От дверных и оконных проемов расстояние должно быть более 15 см.
Из материалов потребуется болгарка с алмазным диском или штроборез.
Что собою представляет панельный дом?
Панельные дома возводили ещё в советские времена. Они были своего рода эконом-вариантом, потому что сочетали в себе быстроту постройки и невысокую стоимость строительных материалов. Панельное строение возводилось из железобетонных плит, которые изготавливали на специальных заводах путём заливки бетоном металлической арматуры. Эти плиты (или панели) были двух видов – для полов или потолочных перекрытий и стеновые.
Панельное строение сродни карточному домику, каждая стена в нём является несущей. Ни о какой перепланировке здесь не может быть и речи, только затронь одну стену, сложится весь дом. Сейчас такие строения редко возводят, да и люди не особенно хотят приобретать жильё в панельных домах. Всё-таки для проживания кирпичные постройки считаются более комфортными. Они лучше сохраняют тепло, обладают повышенной шумоизоляцией, и, конечно же, в них гораздо легче проводить ремонтные работы и перепланировку. Особенно если речь заходит о таком вопросе, как заменить проводку.
Если нет денег на прибор и нет схемы
В ряде случаев поиск проводки является принципиальной задачей: например, нужно срочно проделать сквозное отверстие в стене, забить дюбель или гвоздь. В таких случаях можно воспользоваться подручными средствами для того, чтобы понять, где в панеьном доме располагается проводка:
- Индикаторная отвертка. Этот способ уже вскользь упоминался в предыдущем разделе нашей статьи. Обычная индикаторная отвертка определяет напряжение, а потому провод с тонкой изоляцией на небольшой глубине он также обнаруживает без проблем. Можно начать свой поиск от розетки или люстры и вести инструментом по стене до той точки, рядом с которой вы планируете работать. Точность метода очень высокая (плюс-минут пара сантиметров), но универсальным его назвать никак не получается.
- При капитальном или косметическом ремонте можно попросту присмотреться к стенам и поискать отличия в цвете штукатурки. Более светлые шершавые полосы другой текстуры — это, вероятно, штробы для проводов. Для них чаще всего используется чуть менее жидкий раствор, да и делаются они гораздо позже — разница точно будет заметна на глаз.
- Радиоприемник. Удивительно, но даже с помощью обычного радиоприемника можно сделать свою импровизированную схему проводки в многоквартирном панельном доме. Для этого нужно включить устройство и настроить его на частоту 100 килогерц (кГц). Именно в этом диапазоне кабеля начинают испускать помехи — здесь работает закон единства электрического и магнитного полей. Нужно вести по стене антенной так же, как будто это специализированный прибор или отвертка-индикатор. Единственный недостаток — у метода невысокая точность. Погрешность может составлять до десятка сантиметров, а потому при работе с дрелью или перфоратором лучше отступить столько же во избежание неприятностей.
- Микрофон. Фактически, микрофон также является антенной — эти устройства используют примерно один и тот же принцип работы, пусть и имеют разные диапазоны чувствительности. Тем не менее, при полном отсутствии инструмента он поможет вам найти штробу в панельном доме и избежать неприятных ситуаций. Нужно включить микрофон в записывающее устройство и сделать динамики погромче. Затем нужно проводить вдоль им вдоль стены на расстоянии 1–2 сантиметра. Характерный признак обнаруженной проводки — характерный треск. Точность метода не выше, чем у радиоприемника. Также предполагается сделать запас для предотвращения поражения током.
Монтаж отверстий
Если замена проводки в панельном доме предполагает новые места для розеток и выключателей, то потребуется ещё один сложный этап работы – просверлить для них отверстия в бетонной стене.

Что вам для этого понадобится?
- Карандаш с линейкой (либо рулеткой).
- Перфоратор и бур для него диаметром 8 мм.
- Специальная насадка – коронка для монтажа подрозетников в бетоне (диаметром около 70 мм).
- Лопатка – специальная перфораторная насадка для выемки оставшегося бетона из отверстия.
В месте, где в будущем должен стоять коммутационный аппарат, нарисуйте круг по диаметру подрозетника. Определите его центр и проделайте в нём отверстие глубиною 50-60 см при помощи перфоратора с буром. Теперь наденьте на инструмент коронку по бетону и наметьте контур будущего отверстия. Снова установите бур и по намеченной окружности просверлите 12-14 дырочек (это гораздо облегчает и ускоряет процесс монтажа отверстия). Опять наденьте коронку и пробурите теперь на всю глубину (50-60 мм). Осталось только надеть насадку-лопатку и выбить оставшийся бетон.
Все этапы наглядно показаны на видео:
Точно также сделайте отверстия и для распределительных коробок, если вы не будете использовать прежние.





































