Советы профессионалов: как подключить для освещения датчик движения
Смонтировать и настроить изделие можно самостоятельно. При покупке необходимо проверить наличие инструктивного материала и руководствоваться его советами.

Важно знать, что чувствительный прибор «не любит», когда его часто перемещают, поэтому нужно тщательно продумать его расположение.
В комнате параллельно с сенсором нужно установить и обычный выключатель, чтобы при необходимости можно было отключить освещение вручную.
В целях предотвращения случайного повреждения прибора, его можно утопить в стене, вырезав в гипсокартоне соответствующее отверстие.

Важно проследить, чтобы на прибор слежения не попадали солнечные блики, они нарушат работу сенсора
Принцип работы устройства
Активные датчики посредством регистрации и сравнения данных, полученных во время излучения, оповещают о движении, если в данных произошел сдвиг.
Плюсы ультразвуковых датчиков:
- Низкая стоимость.
- Не поддаются влиянию погодным условиям.
- Распознают движение независимо материалу.
Минусы ультразвуковых приборов:
- Ограничение в дальности действия
- Они рассчитаны на достаточно резкие движения.
- Животные чувствительны к ультрачастотам.
Чаще всего такие приборы применяют в охранных системах для автомобиля.
Плюсы радиочастотных датчиков движения:
- Их размеры невелики.
- Имеются модели с большим радиусом действия.
- Очень точны.
Минусы радиочастотных приборов:
- Их стоимость довольно высока.
- Из-за высокого порога чувствительности бывают ложные фиксирования движения.
- Высокая мощность прибора может плохо влиять на организм человека или животного при долгом нахождении в поле действия.
Схемы сборки
Микроволновый
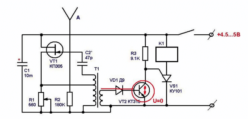
Для контроля открытых пространств и контроля наличия объектов в контролируемой зоне, разработано емкостное реле. Принцип действия данного устройства заключается в измерении величины поглощения радиоволн. Каждый наверное наблюдал или был участником этого эффекта, когда приближаясь к работающему радиоприемнику, он начинает менять волну или и издавать шум сбиваясь со станции. Поговорим о том, как сделать датчик движения микроволнового типа. Сердцем данного детектора является радио микроволновой генератор и специальная антенна.На данной принципиальной схеме представлен простой способ сделать микроволновый датчик движения. Транзистор VT1 является высокочастотным генератором и по совместительству радио приемником. Детекторный диод выпрямляет напряжение, подавая смещение на базу транзистора VT2. Обмотки трансформатора Т1 настроены на разную частоту. В начальном состоянии, когда на антенну не воздействует внешняя емкость, амплитуды сигналов взаимно компенсируются и на детекторе VD1 нет напряжения. При изменении частоты их амплитуды складываются и детектируются диодом. Транзистор VT2 начинает открываться. В качестве компаратора, для четкой отработки состоянии включено и выключено, используется тиристор VS1, который управляет силовым реле на 12 Вольт.
Ниже предоставлена работающая схема реле присутствия на доступных компонентах, которая поможет собрать детектор движения своими руками или просто пригодится для ознакомления с устройством.
Тепловой
Тепловой ДД (PIR) самый распространенный сенсорный аппарат в хозяйственном секторе. Это объясняется дешевыми комплектующими, простой схемой сборки, отсутствием дополнительных сложных настроек, широким температурным диапазоном работы.
Готовый аппарат можно купить в любом магазине электротоваров. Часто этим сенсором снабжаются светильники, устройства сигнализации и прочие контроллеры. Однако сейчас мы расскажем, как сделать тепловой датчик движения в домашних условиях. Простая схема для повторения выглядит следующим образом:
Специальный тепловой датчик В1 и фото элемент VD1 составляют автоматизированный комплекс управления освещением. Устройство начинает работать только после наступления сумерек, выставленным уровнем резистора R2, при попадании перемещающегося человека в зоне контроля. Время встроенного таймера можно выставить регулятором R5.
Самоделка на Arduino
Недорогой сенсор можно сделать из специальных плат для радио конструктора. Из уже готовых модулей собирается довольно миниатюрное устройство. Для сборки нам понадобятся модуль датчика движения для микроконтроллеров Arduino и модуль одноканального реле.
На каждой плате распаян разъем из трех штырьков, VCC +5 вольт, GND -5 вольт, OUT выход на детекторе и IN вход на плате реле. Для того, чтобы сделать рабочее устройство своими руками, необходимо с источника питания подать на платы 5 вольт, а out и in соединить вместе. В результате должно получится вот так как на схеме ниже. Готовый детектор можно поместить в корпус или замаскировать в удобном месте. Напоследок рекомендуем просмотреть видео, в которых наглядно демонстрируются инструкции по сборке самодельных датчиков движения в домашних условиях:
Типичные ошибки при монтаже и подключении
При выполнении электрического монтажа надо следить за фазировкой. Сенсор должен разрывать фазный провод. Проверить это можно индикаторной отверткой. После этого обязательно надо обесточить рабочее место из соображений безопасности.
Рядом с местом установки инфракрасного сенсора не должно быть предметов с контрастной, по отношению к окружающей среде, температурой – батарей отопления, ламп накаливания и т.д. Также надо исключить попадание струй теплого воздуха от нагревательных элементов и систем кондиционирования. Если датчик устанавливается на улице, в его поле зрения не должно быть дымовых труб.

Не надо путать детекторы с потолочной и настенной установкой. У них разный сектор обзора. При неверном выборе неизбежно возникнут проблемы.
По возможности надо защищать линзу сенсора от попадания на нее грязи – это приведет к снижению чувствительности. Если установка датчика движения с исключением загрязнения не получится, надо обеспечить регулярную ревизию и очистку детектора.

Видео- урок: 5 ошибок при установке уличного датчика на движение Ajax MotionProtect Outdoor
При выполнении этих несложных требований сенсор прослужит долго и позволит сэкономить на освещении значительные суммы.
Видео по теме
Как сделать светильник с датчиком движения своими руками:
Процесс изготовления самодельного датчика движения для управления освещением не отличается сложностью. Справиться с этим может и начинающий, следует только внимательно изучить представленные в статье схемы и рекомендации.
Изначально системы отслеживания движения предназначались для охраны территории и важных объектов. Сейчас повсеместно используются датчики движения для включения света. Этот электронный прибор позволяет экономить до 85 процентов электроэнергии. Рассмотрим основные принципы работы устройства, его виды и порядок монтажа.
Датчик не только поможет включить свет, но и предупредит о нежеланных гостях
Устройство слежения контролирует местность, охваченную сектором обзора. Территория ограничена не только углом действия прибора, но и дальностью действия сенсора.
Как работает сенсор
Прибор осуществляет фиксацию уровня инфракрасного излучения. Если в поле его ответственности появляется объект, имеющий температуру живого существа, устройство получает несколько импульсов, которые воздействуют на цепь и включают освещение. Как только импульсы перестают поступать, происходит разрыв цепи и отключение электричества.
Ниже приведен образец схемы датчика движения для освещения.

Преимущества и недостатки использования датчиков
Благодаря комнатному или уличному датчику освещенности для включения света пропадает нужда в лихорадочном поиске в кромешной темноте или ключей в сумке.

Виды устройств для отслеживания движения
Сенсоры движения можно разделить по двум категориям:
- место установки: наружные и внутренние приборы;
- типу сигнализации: ультразвуковые, инфракрасные, микроволновые, комбинированные.
Наружные датчики контролируют заданный периметр и предназначаются в основном для больших придомовых пространств и хозпостроек. Их радиус реагирования достигает пятисот метров.

Статья по теме:
Внутренние сенсоры предназначены для работы в помещении. Они неустойчивы к резкому перепаду температуры и активному воздействию ультрафиолетового облучения.
Ультразвуковые устройства
Принцип работы такого изделия основан на отражении ультразвуковых волн от поверхностей предметов. Этот несложный процесс, получивший имя австрийского физика Доплера, позволяет легко вычислять движущиеся объекты по изменению частоты импульсов. В подобном сенсоре работает устройство, генерирующее ультразвук, неразличимый для человеческого уха.

Если в радиусе действия прибора происходит какое-либо движение, ультразвуковые волны меняют свою частоту, что и фиксируется датчиком.
Преимущества и недостатки ультразвуковых датчиков движения для включения света.
Инфракрасные приборы
Их работа основана на измерении температуры окружающей среды. Когда в периметр действия сенсора попадают высокотемпературные предметы, он реагирует включением света.

Инфракрасное излучение человеческого тела через комплекс линз и специальных зеркал влияет на сенсор, приводящий в рабочее состояние систему освещения.
Преимущества и недостатки подобных приборов.
| Плюсы | Минусы |
|---|---|
| Позволяет точно отрегулировать угол и дальность обнаружения | Ложное срабатывание на излучение отопительных приборов или, к примеру, электрического чайника |
| Срабатывает только на температурные объекты, поэтому может использоваться снаружи помещений | Сбои в работе при воздействии неблагоприятных атмосферных явлений |
| Совершенно безопасен для человека и домашних животных | Малый диапазон регулировки |
| Пропускает объекты, покрытые материалами, не пропускающими ИК излучение |
Микроволновые датчики
Микроволновые приборы действуют, как радиолокаторы. Устройство посылает сигнал и принимает его отражение.

Микроволновое устройство излучает высокочастотную волну. Малейшие отклонения в возвращенном сигнале вызывают цепную реакцию, включающую свет.
Преимущества и недостатки микроволновых датчиков.
Комбинированные приборы
Комбинированные датчики движения для включения света объединяют в себе сразу две или три разновидности сенсоров. Слежение ведется параллельно и очень точно обнаруживает объект в зоне действия. В таких устройствах нет других недостатков, кроме их стоимости. В продаже чаще всего встречаются сенсоры, комбинирующие инфракрасное и ультразвуковое устройство.

Блиц-советы
При установке самодельного датчика движения необходимо соблюдать осторожность с опасным для человека переменным напряжением 220 В. Корпус блока питания должен быть надёжно защищён от случайного механического повреждения и возможного попадания жидкости внутрь блока.
Во время подключения питания к сенсорному элементу, необходимо соблюдать полярность
В противном случае его можно легко повредить.
Самодельный датчик движения потребляет очень мало электроэнергии, поэтому вместо блока питания можно использовать любой аккумулятор на 12 В.
Современные датчики движения стоят недорого, а приобрести их можно практически в любом промтоварном магазине.
Если самостоятельная сборка устройства планируется ради экономии финансовых средств, то стоимость всех радиоэлектронных компонентов, которые необходимо приобрести, составляет около 60% от стоимости магазинного прибора.
Инструкция
Для самостоятельной сборки, понадобятся следующие инструменты, радиоэлементы и материалы:
- паяльник;
- припой;
- реле 1393219-6 (PE014012);
- сенсорный инфракрасный элемент HC-SR501;
- блок питания 12 В, 10 Вт;
- стеклотекстолитовая плата, покрытая медной фольгой;
- транзистор BC547B;
- резистор 1 кОм и мощностью 1 Вт;

схема датчика движения
Монтаж производится в такой последовательности:
- Положительный вывод блока питания 12 В, подключается к клемме “Vcc” фоторезистора HC-SR501. Отрицательный – к клемме “GND”.
- Транзистор BC547B, эмиттером соединяется с отрицательным выводом блока питания. База транзистора соединяется с клеммой “OUT” фоторезистора через резистор 1 кОм, а коллектор припаивается к 12 вольтовому входу реле 1393219-6 (PE014012).
- Реле 1393219-6 (PE014012) подключается к рабочей нагрузке до 1 кВ работающей на переменном напряжении 220 В. В качестве нагрузки могут выступать мощные осветительные приборы или электрическая сирена. Световая и шумовая сигнализация могут работать одновременно мощности реле вполне будет достаточно для такого включения.
Эти элементы размещаются на текстолитовой плате, которая может быть помещена в подходящий пластмассовый корпус таким образом, чтобы инфракрасный датчик оставался с внешней стороны корпуса.
Датчик движения на базе инфракрасного элемента HC-SR501 способен реагировать только на объекты, температура которых выше чем окружающий воздух в помещении или на улице. Если человек укутается в непрозрачную плотную ткань, то этот прибор не сработает, и система сигнализации от проникновения злоумышленников не даст положительного результата.

устройство
Схемы для самодельных датчиков движения
Предлагаем рассмотреть несколько схем, пригодных для повторения и изучения принципов работы датчиков. Кроме того, микроволновый поможет освоить еще и основы радиопередающей техники и детектирования сигналов, а схемы с применением микроконтроллеров позволят сделать модульный вариант с готовых решений для Ардуино.


Схема детектора присуствия
Емкостной
Транзистор VT1 – это узел генератора на полевом ключе, настроенном на 100 кГц. В резонанс с ним настроен колебательный контур L2C2. Электрически связан с генератором через R2. VD1 (детекторный диод). Частоты указаны при отсутствии внешних воздействий, т. е. вы не касаетесь схемы, и удалены от нее. Деталь DA1 – компаратор, нужен для сравнения сигнала с диода и опорного напряжения заданного через R3. В нормальном состоянии выход должен стремиться к нулю. При этом сигнал на неинвертирующем входе компаратора «–» равен 5 В, а на выходе – 0 В.
Когда вы подходите к сенсору, емкость увеличится, частота генератора уменьшится, вы влияете именно на частоту генератора, а L2C2 частота задана колебательным контуром параллельно соединенной емкости и индуктивности.
Резонанс между генератором и этим контуром исчезает, и напряжение на неинвертирующем входе падает. Так как напряжение на инвертирующем растет, то выход начинает подтягиваться к напряжению питания и остановится на уровне 8 вольт (примерно), их можно использовать для управления реле, через транзистор для усиления выходного тока, тиристорами и прочими приборами, от которых вы уже запитаете нагрузку.
Обе катушки намотаны на ферритовых кольцах 2000 НМ, 20 мм внешним диаметром по 100 витков провода ПЭВ-2 0.2 мм, виток к витку. В свою очередь, L1 имеет отвод от 20 витка, а L2 от 50 витка (от середины). Мотайте так, чтобы расстояние между началом и концом было не меньше чем 0.3 мм.
Датчик – 2 куска провода 1 мм диаметром и длиной 1–1.5 м располагаются на расстоянии 20 см друг от друга.
Настройка: вольтметром меряем напряжение C5, вращая подстроечный C4, добиваемся максимального напряжения (2.5–5 В), если напряжение ниже, добавляем параллельно С3 постоянный конденсатор 15 пФ, если все равно не хватает напряжения – уменьшаем R1, но не менее 500 кОм. Следующий шаг – по схеме R3 выкрутить в нижнее положение, а R2 в среднее. Светодиод, подключенный к выходу ОУ через резистор, светится. Вращая R3 сделать так, чтобы он погас. Проводите настройку непосредственно там, где он и будет установлен. Если провести настройку на рабочем столе, а потом разместить датчик, где вы планировали – скорее всего, придется настраивать заново.
Тепловой датчик на Arduino
Для сборки проекта ПИР датчика движения на Ардуино нужно:
- PIR-датчик HC-SR501.
- Arduino UNO (или любая другая подобная).
- Блок питания 4–6 V.


Подключение элементов датчика
HC-SR501 – содержит в себе 1 пироэлектрический элемент, он накрыт линзой, и необходимую обвязку на печатной плате. С одной из сторон платы выведены подстроечные резисторы для регулировки чувствительности и времени задержки. Выходной сигнал имеет амплитуду в 3.3 вольта, а напряжение питания 5–12 вольт. Максимальная дистанция, на которой датчик сработает – 7 м, и задержка времени после срабатывания – до 5 минут.


Схема подключения датчика
Схема соединения для управления светом через реле.


Управление светом
Наглядная схема соединений на беспаечной макетной плате (breadboard)


Вариант подсоединения
Программный код элементарен:


Программный код
В зависимости от ваших потребностей вы можете модифицировать код.
Технические характеристики устройств
В технических характеристиках беспроводных моделей есть еще частота, на которой они работают и тип элементов питания
Технические характеристики указываются в технической документации (в паспорте), которая сопровождает любое техническое изделие, иначе вряд ли удастся подобрать необходимый прибор.
Угол обзора
Существуют изделия с различным углом обзора, как в вертикальной, так и в горизонтальной плоскости. Если необходимо защитить объект с различных сторон, то применяются датчики с углом обзора вплоть до 360 градусов. В случае крепления датчика на стене, достаточно устройства с углом обзора в 180 градусов. Если предполагается установить датчик на столбе, то лучше отдать предпочтение углу обзора в 360 градусов. В данном случае, все зависит от того, какую площадь и какой объект или группу объектов планируется защитить. При установке в квартире, для защиты отдельных комнат, выбирают датчики с меньшим углом обзора, порядка 90 градусов.
В зависимости от места установки и требуемой зоны обнаружения выбирают радиус обзора
При наличии в комнату одного входа, достаточно установки датчика с узким углом обзора, в противном случае приходится устанавливать несколько датчиков с узким углом обзора или один датчик с широким углом обзора. При этом следует помнить, что подобные датчики стоят недешево, поэтому всегда нужно ориентироваться на экономическую целесообразность.
Существует и такое понятие, как угол обзора по вертикали. В простых, недорогих моделях этот показатель составляет не больше 20 градусов. У более дорогих моделей этот показатель значительно выше и может составлять все 180 градусов. Подобные устройства применяются в охранных системах, где подобные затраты оправданы. В системах освещения достаточно самого простого и дешевого устройства. Главное, чтобы датчик был установлен на нужной высоте и включал освещение при определенных условиях.
Радиус действия
Дальность действия следует подбирать с запасом
Выбор датчика движения по дальности действия зависит от того, где он будет установлен: на улице или в помещении. Для помещений достаточно устройств с радиусом действия порядка 5-7 метров. В случае установки датчика во дворе или в другом месте, необходимо учитывать некоторые факторы, иначе возможны ложные срабатывания. Датчики с большим радиусом действия могут срабатывать при движении людей по улице, при появлении соседа в своем дворе и т. д. Поэтому в таких случаях лучше останавливать свой выбор на устройствах с минимальным радиусом действия.
Мощность подключаемых источников освещения
Мощность датчика следует расчитывать с запасом
Каждый датчик рассчитан на определенную мощность нагрузки, которую он может включать/выключать без аварийных режимов. В противном случае устройство просто выйдет из строя, так как не выдержат элементы управления.
В последнее время этот показатель не имеет столь критического значения, поскольку люди переходят на более экономные лампы, вроде энергосберегающих или диодных.
Способ крепления и выбор места установки
Чаще всего датчики крепят на стену
Датчики движения могут отличаться еще и способом крепления. Поэтому существуют:
- Корпусные изделия, в виде небольшой коробочки с кронштейном. Такие модели крепятся:
- На потолке.
- На стене.
- Встраиваемые модели, предназначенные для скрытой установки.
Такие модели отличаются тем, что имеют небольшие размеры, что позволяет их установить незаметно для окружающих.
Если необходимо просто включать/отключать освещение в нужном месте, то можно обойтись более дешевыми корпусными устройствами. Встраиваемые датчики в миниатюрном исполнении больше подойдут для охранных систем, тем более что они еще и дорогие.
Дополнительные возможности
Некоторые модели, в зависимости от назначения и условий эксплуатации, имеют дополнительные функции. К таким функциям следует отнести:
- Порог чувствительности. Он реализован с помощью датчика освещенности, в виде фотореле. Особенно полезен этот датчик при установке устройства на улице. Эта функция необходима для того, чтобы устройство включало освещение только в темное время суток.
Защита от животных. Естественно, что в каждом частном дворе имеются коты и собаки. Функция необходима для того, чтобы уменьшить количество ложных срабатываний при движении животных. Если во дворе большая собака, то эта функция может и не действовать.
- Задержка отключения. Устройства бывают разные, как с задержкой, так и без нее. В большинстве случаев эта функция регулируется. Достаточно неудобно, если человек часто перемещается в зоне действия датчика, при этом он также часто ее покидает, и датчик движения также часто включает и выключает освещение.
Настройка параметров
Для оптимизации процесса включения света очень важно правильно выполнить регулировку датчика в зависимости от характера движения и параметров самого объекта. Как правило, учитываются четыре основных характеристики – угол установки, чувствительность, освещенность и время задержки после срабатывания
Рассмотрим их подробно
Рассмотрим их подробно
Рассмотрим их подробно.
Угол установки
Согласно правилам, угол установки датчика для включения света должен быть таким, чтобы центр поля действия приходился на точку максимально интенсивного или наиболее вероятного движения объекта. Добиться этого можно, соблюдая:
- Правила монтажа, указанные в инструкции. Особенно актуально их выполнение для приборов, не имеющих никаких механических настроек. В них обзорный угол полностью задается техническими особенностями самого устройства, а также высотой и местом его расположения. Например, датчик с углом в 180 градусов, устанавливаются на стену, в 360 градусов – на потолке, а 90 градусов – в углу.
- Практическая регулировка. Детектор с наклонно-поворотным кронштейном позволяет опытным путем выполнить более тонкую настройку. Такие устройства дают возможность менять поле и дальность действия сенсора. Это, например, необходимо на охраняемой или придомовой обширной территории или рядом с оживленным пешеходом или автострадой, чтобы исключить попадание движения объектов на них в поле объектива.
Чувствительность
Регулировка датчика по уровню чувствительности позволяет исключить включение света в ответ на движение мелких объектов и посторонних предметов в дальней области зоны слежения. Настройка этого параметра выполняется опытным путем:
- Для начала нужно установить максимальную чувствительность.
- Далее необходимо проверить, как он будет работать на оптимальном расстоянии.
- Нужно постепенно уменьшать уровень – до тех пор, пока он перестанет реагировать на человека средних параметров.
- Затем проверить, как он отреагирует на мелких животных или посторонние предметы.
- Установить найденный порог чувствительности.
В идеале степень чувствительности датчика на движение должна быть такой, чтобы включение света происходило на границе достаточной освещенности от фонаря или люстры при прохождении человека со средними антропометрическими данными.
Каждый, кто устанавливает датчик на движение, должен знать, как самостоятельно уменьшить чувствительность сенсора. Во время эксплуатации могут возникнуть непредвиденные обстоятельства и включение света будет происходить незапланированно. Перед или сразу после установки устройства необходимо удостовериться, как это сделать своими руками наиболее быстрым и правильным путем без вызова мастера-установщика.
Освещенность
Чтобы датчик перестал посылать сигнал на включение света днем, поздним утром и ранним вечером, необходимо выполнить его регулировку по параметру освещенности — LUX. Настройка состоит из следующих действий:
- Повернуть стрелку регулятора до максимального уровня (куда она увеличивается).
- С наступлением достаточного уровня темноты медленно поворачивать его в обратном положении пока сенсор не сработает и не начнет включать свет.
Настроенные таким способом датчик чувствительности далее всегда (до изменения его положения) будет включать свет при наступлении такого же уровня темноты.
Время задержки
Как правильно настроить датчик для включения света по движению на время задержки после срабатывания волнует тех, кто выполняет такую регулировку впервые. Также, как и в том случае, когда требовалось задать параметры освещенности и чувствительности, необходимо найти шлиц или винт на панели прибора с надписью Time.
Чтобы правильно выполнить регулировку по времени задержки необходимо:
- Перевести регулятор в минимальное значение.
- Инициировать датчик посредством движения.
- Засечь время.
- Опытным путем определить необходимое время, сохранив параметры.
Современные датчики на движение позволяют настраивать время задержки после включения света от 5 секунд до 10 минут.
Например, если сенсор установлен на входе в подъезд, а человеку нужно подняться по лестнице на 5-ый этаж, после чего отдышаться, найти ключи и открыть квартиру, то параметр должен быть установлен на максимальное значение. Другое дело – коридор в квартире, когда прохождение через него не занимает дольше 2-3 секунд. Здесь значение этой характеристики можно свести к минимуму.
Как сделать своими руками?
Собрать такой датчик довольно просто, но надо всё же понимать, что у проекта есть как положительные моменты при реализации, так и отрицательные.

Из положительных:
- невероятная экономия ресурсов и финансов;
- не нужно дополнительное обслуживание и помощь мастера для настройки;
- все рассчитывается конкретно для вас и под ваши условия проживания или местности;
- если все собрано верно и датчик работает, вы сэкономите на электроэнергии.
Отрицательные моменты:
- с первого раза может не получиться, будет много проб и ошибок;
- если что-то припаять неправильно, то поправить уже не получится, останется только искать новый корпус и детали;
- поиск этих деталей иногда гораздо муторнее, чем просто сходить в магазин и купить готовое изделие.

Если вам все же захотелось собрать датчик движения самому, то начинайте процесс с поиска схемы. Для примера можете использовать очень легкую схему, представленную ниже:
Доплеровский датчик — самый простой в изготовлении, и мастерить его можно из подручных средств.
Можно изготовить прибор для включения света и по другой схеме. Великих познаний физики и электроники не понадобится, и при соблюдении указаний данной статьи, не возникнет никаких трудностей.
Понадобятся:
- блок питания с проводами разной длины;
- паяльник;
- лазер (продается в любом магазине для дома или FIX PRICE);
- шурупы и фотодиоды;
- резистор (подстроечный);
- вольтметр;
- реле.

После того как добыли все нужные детали, можно приступать к сборке. Необходимо чётко следовать плану.
- Срезать разъемы с блока питания, а потом при помощи вольтметра найти плюс.
- Взять резистор на 10 кОм и припаять его к плюсу.
- Припаять катод фотодиода к плюсу самого резистора, затем припаять анод фотодиода.
- Присоединить к минусу эмиттер транзистора VT1.
- Эмиттер VT2 припаять к минусу резистора.
- Припаять коллектор VT2 к контакту устройства для коммутации электрических цепей.
- Второй контакт герконового реле присоединить к блоку питания. Используйте лазерную указку и присоедините еще пару проводов к блоку питания, чтобы сэкономить.
- Теперь понадобится уплотнительная сантехническая прокладка. В неё необходимо вставить шуруп, чтобы его шапочка была внутри лазерной указки.
- К шурупу приделать один провод, а второй просунуть между корпусом указки и прокладкой.
- Убедиться, что все пункты выполнены и всё собрано правильно.
- Включить прибор для тестирования и работы над ошибками, если таковые обнаружатся.

Теперь у вас свой прибор, реагирующий на свет, сделанный самостоятельно. Можно попробовать сделать и датчик движения для сигнализации. У вас будет собственная охранная система, на сборку которой не уйдет много времени.
Инфракрасный датчик для этого подойдет идеально, и смастерить его не составит большого труда. Он абсолютно безопасен как для человека, так и для зверей, и надежен в эксплуатации.
Нужно раздобыть:
- герконовое поле;
- провода (питающие);
- фотодиод;
- корпус;
- транзистор типа n-p-n;
- резистор (подстроечный).


Когда все детали найдены, делаем монтаж. Наш резистор будет регулировать чувствительность, а функции сравнивающих реле выполнит стабилитрон. Подготовим антенну. От окисления нужно отполировать ее и натереть ацетоном. Обмотать катушки проводами, зафиксировать втулку в центральном проёме.
В подготовленный корпус (можно взять старый какой-нибудь от бытового прибора) поместить сделанное устройство, только до этого проделать дырочки для того, чтобы закрепить конструкцию и для лучшей видимости светодиодов. Затем присоединить лампу дневного освещения.

Этапы сборки прибора
Микроволновый
Для контроля открытых пространств и контроля наличия объектов в нужной зоне, существует емкостное реле. Принцип действия данного устройства заключается в измерении величины поглощения радиоволн. Каждый наблюдал или был участником этого эффекта, когда, приближаясь к работающему радиоприемнику, частота на которой он работает, сбивалась и появлялись помехи.
Поговорим о том, как сделать датчик движения микроволнового типа. Сердцем данного детектора является радио микроволновой генератор и специальная антенна.На данной принципиальной схеме представлен простой способ сделать микроволновый датчик движения. Транзистор VT1 является высокочастотным генератором и по совместительству радио приемником.
Ниже предоставлена действенная схема реле присутствия на доступных компонентах, которая поможет собрать детектор движения своими руками или просто пригодится для ознакомления с устройством.
Тепловой
Тепловой ДД (PIR) самый распространенный сенсорный аппарат в хозяйственном секторе. Это объясняется дешевыми комплектующими, простой схемой сборки, отсутствием дополнительных сложных настроек, широким температурным диапазоном работы.
Готовый аппарат можно купить в любом магазине электротоваров. Часто этим сенсором снабжаются светильники, устройства сигнализации и прочие контроллеры. Однако сейчас мы расскажем, как сделать тепловой датчик движения в домашних условиях. Простая схема для повторения выглядит следующим образом:Специальный тепловой датчик В1 и фото элемент VD1 составляют автоматизированный комплекс управления освещением.
На каждой плате распаян разъем из трех штырьков, VCC 5 вольт, GND -5 вольт, OUT выход на детекторе и IN вход на плате реле. Для того, чтобы сделать устройство своими руками, необходимо с источника питания подать на платы 5 Вольт (плюс и минус), например, от зарядки для телефонов, а out и in соединить вместе.
Теперь вы знаете, как сделать датчик движения своими руками. Надеемся, предоставленные схемы и видео помогли вам в сборке самодельного сенсора!
Датчик движения собирается в несколько приемов:
- от блока питания отрезается разъем. Далее мультиметром определяется жила с плюсовым зарядом;
- из перечисленных выше компонентов делают фотоприемник, соединяя их в схему.

Схема фотоприемника
Затем подключают лазерную указку к блоку питания:
- припаивают к блоку два дополнительных провода;
- протыкают шурупом водопроводную прокладку и помещают данную конструкцию в лазерную указку шляпкой вперед, так чтобы та уперлась в пружинный контакт.
В предложенной схеме 1 на резистор R1 возлагаются функции коллектора и нагрузки. Настройка рабочей точки осуществляется с его помощью. Оптимальное сопротивление определяют методом подбора.
Для точной настройки значений включения и отключения микроволнового датчика (схема 2) требуется компаратор. Его роль играет тиристор VS1. Он находится под управлением силового реле напряжением 12 В.
Для примера можно использовать алгоритм действий при выборе типового пироэлектрического модуля HC-SR501. Первым переменным резистором настраивают чувствительность. Кроме дистанции (до 7 м), этим параметром можно ограничить размер детектируемых объектов. Вторым регулятором устанавливают необходимое время для задержки управляющего выходного импульса. Положением перемычки устанавливают режим:
- H (по умолчанию) – отсчет времени начинается от момента обнаружения движения;
- L – определение движения обнуляет таймер.

Элементы настройки
Конструкция и детали

Все детали конструкции, кроме датчика температуры, собраны на печатной плате размером 45х85мм.

Печатная плата блока управления кофеваркой в сборе.

Датчик температуры выполнен на основе германиевого диода, который вставлен в крепление, изготовленное из жести от консервной банки.

Закреплён термодатчик на корпусе кофеварки с помощью силиконового герметика. Между жестяным кронштейном и корпусом нанесена небольшая капля термопасты КПТ-8. Подключение датчика осуществлено с помощью провода МГТФ во фторопластовой изоляции.

Вся слесарная доработка свелась к сверлению всего двух отверстий в подставке кофеварки.

Через эти отверстия были проложены два провода питания, один провод управления нагрузкой и два провода термодатчика. Как видите, ремонтопригодность блока управления обеспечена.

Для защиты глазка пиромодуля была использована пластинка полипропилена, которую я отрезал от поршня одноразового шприца.
Интересно, что узкий спектр инфракрасного излучения, в котором работает пиромодуль, блокируется обычным стеклом и плексигласом, хотя пропускается многими типами пластмасс, включая капрон (полиэтилен), полипропилен и др.
А вот как это работает. Видеоролик в разрешении HD (1280x720px).





































