Причины использования светодиодов
Не обошли стороной и фонари. Благодаря мощным светодиодам, стало возможно собрать сверхмощный и при этом довольно автономный фонарь. Такие фонари могут излучать очень сильный и яркий, свет на дальнее расстояние или по большой площади.
В этой статье мы вам расскажем о главных преимуществах светодиодов большой мощности, и расскажем, как сложить светодиодный фонарь своими руками. Если вы уже сталкивались с этим, тогда сможете дополнить свои познания, для новичков в этой области, статья ответит на многие вопросы, связанные со светодиодами и фонарями с их применением.
https://youtube.com/watch?v=OG_PA-ucpDg
Если вы хотите сэкономить, используя светодиод, следует учесть некоторые факторы. Так как иногда цена такой лампы, может превышать все сэкономленные средства. Если же вам приходится тратить много средств и времени на обслуживание источников света, при этом общее их количество потребляет много электроэнергии, тогда вам следует подумать, будет ли светодиод лучшей заменой.
Перед обычными светильниками, светодиод имеет ряд преимуществ, которые возвышают его:
- Отсутствует потребность в обслуживании.
- Значительная экономия электроэнергии, порой экономия доходит и до 10 раз.
- Высокое качество светового потока.
- Очень высокий срок службы.
Как собрать своими руками?
Собрать светодиодный фонарь несложно при наличии минимальных навыков работы с паяльником. Например, можно воспользоваться старой материнской платой персонального компьютера и выпаять из нее «карман» для фиксации батареи питания. Это следует делать аккуратно, чтобы не повредить поверхность и контакты.
Корпус небольшого фонарика можно сделать из шприца. Для этого нужно малярным ножом срезать конус, на который устанавливается игла, и вынуть поршень.

Медной проволокой пропаять контакты диода. В качестве изоляции можно воспользоваться термокембриком и зажигалкой.
Часть с линзой и светодиодом следует закрепить с помощью клея к корпусу из шприца.
Контакты светодиода соединяем с контактами аккумулятора и вставляем во внутрь конструкции.
Если плата модуля зарядки не помещается в оставшуюся часть шприца, ее можно разделить на две части и соединить между собой скотчем. Разорванные контакты следует пропаять медной проволокой.

Микровыключатель через резистор требуется подсоединить к плате модуля зарядки. Остальные контакты модуля расключаются в соответствии со схемой.
На поверхности после сборки фонарика должны остаться разъем micro-usb и кнопка выключателя. При правильном выполнении работ от одной зарядки такой фонарик будет работать 10-12 часов.

Материалы и инструменты для изготовления китайских фонариков
Какие использовать материалы, чтобы сделать китайский фонарик, будет зависеть от вида изделия. Для элементов летающих конструкций выбирают облегченные материалы:
- Полотно для купола. Традиционно используется рисовая бумага, но можно взять и вощеную или папиросную, а также фольгу. На просторах интернета есть даже рекомендации к применению мусорных пакетов в качестве основного полотна.
- Каркас с креплением для горючего вещества. В Древнем Китае использовались бамбуковые палки, на сегодняшний день с такой задачей прекрасно справляются деревянные шампуры или тонкая проволока.
- Горючее вещество. С этой целью можно задействовать свечку-таблетку, поролон или губку, смоченную в медицинском спирте.
Чтобы запустить китайский фонарик, вам также понадобится источник огня — спички или зажигалка. Запуск конструкции требует определенных навыков и умений. Перед тем как готовиться к празднику, попробуйте сделать несколько простых фонариков и потренироваться в управлении полетом.
Декоративный китайский фонарик своими руками по своей форме напоминает летающий, но может выполняться из материалов тяжелее — цветная, офисная бумага, разукрашенная карандашами или красками, картон.
Для обработки материалов также понадобятся:
- Клей. Рекомендуется использовать силикатный или ПВА, скотч. Главным условием для выбора клея или скотча является надежная фиксация. Бумага будет держать форму только при условии плотного крепления.
- Нити. Можно взять капроновые, шерстяные, хлопчатобумажные, используются в качестве крепления декоративного элемента. Толщину и цвет нитей подбирают в зависимости от дизайнерской задумки.
Для украшения фонариков понадобятся декоративные элементы — блестки, дождик, бисер. Они утяжеляют конструкцию, поэтому не используются в летающих фонариках, но для декоративных моделей можно не ограничивать свою фантазию.
Чтобы усилить сходство с китайскими небесными фонариками, умеющими летать, внутрь декоративного ставят источники освещения, например, светодиодные лампы. А вот свечи или открытый огонь использовать крайне опасно, так как поделка выполняется из легковоспламеняющихся материалов.
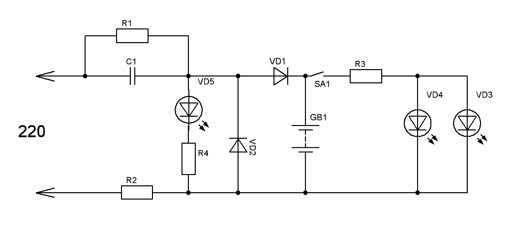
Схема аккумуляторного фонарика с зарядкой от сети 220
Удобнее и экономнее питать фонарь не от батареек, а от аккумуляторов, которые можно заряжать. Еще удобнее иметь такой светильник, возобновлять заряд элементов которого можно не извлекая их из корпуса. Достаточно просто подключить фонарик к однофазной сети 220 В.

Схема карманного светодиодного фонарика с зарядкой от однофазной сети 220 В.
Здесь к обычной схеме добавлены элементы:
- двухполупериодный выпрямитель на диодах VD1, VD2 (также может быть собран по мостовой схеме);
- балластный конденсатор для гашения излишнего напряжения С1 с разрядным сопротивлением R1;
- резистор R2 для ограничения тока заряда аккумулятора;
- цепочка R4VD5 для индикации подключения к питающей сети.
Поэтому такая схема встречается все реже. Для зарядки аккумуляторов без их извлечения используются внешние источники питания с низким выходным напряжением (включая зарядку от устройства, совместимого со стандартом USB).
Садовый светильник на солнечной батарее своими руками — делаем сами
Чтоб сделать садовый светильник на солнечной батарее своими руками, вам необходимо:
- приобрести накопительные лампы на солнечной батарее;
- снять ее верхнюю часть;
- в крышке банки вырезать соответствующее отверстие;
- обмотать клейкой лентой по кругу лампы;
- поместить её в отверстие в крышке;
- закрутить.





По желанию вы можете сделать привлекательный декор светильника. Например, в виде гриба или домика в морском стиле.
Чтоб сделать уличный светильник своими руками вам понадобится старая люстра и верхняя часть лампочки, которая использует солнечную энергию. Далее вы можете просмотреть 10 потрясающих фото.










Примерные траты
Смету на создание садового солнечного фонарика сложно оценить из-за разницы в элементах конструкции. Если использовать подручные материалы расходы будут небольшими. Для приобретения платы и других радиодеталей потребуется не больше 500 рублей.
Самой затратной частью будет солнечная панель. Ее стоимость может начинаться от 10 рублей до 1000 рублей, в зависимости от качества исполнения изделия и бренда. Самые дорогие элементы будут служить долго, и радовать владельца участка ярким светом.
Дешевые платы быстро ломаются, могут не работать сразу после изготовления. Дополнительными расходами могут стать ПВХ трубы. Лучший вариант подобрать им альтернативу, либо использовать имеющиеся запасы.
Таблица расходов может выглядеть следующим образом:
| Детали | Стоимость | Количество | Сумма покупки |
| Солнечные панели | 170 руб. | 1 шт. | 170 руб. |
| Накопительная батарея | 220 руб. | 1 шт. | 220 руб. |
| Светодиоды | 12 руб. | 3 шт. | 36 руб. |
| Резистор | 2 руб. | 6 шт. | 12 руб. |
| Транзистор | 5 руб. | 3 шт. | 15 руб. |
| Диод | 3 руб. | 3 шт. | 9 руб. |
| Общая сумма | 462 руб. |
Бюджетный вариант одного светодиодного фонарика будет иметь стоимость около 500 рублей, согласно таблице. Можно приобрести необходимые для его создания оптом, чтобы собрать сразу несколько изделий этого типа, тогда общая сумма покупки будет еще ниже на единицу светящегося прибора.
Изготовление светильника
Для изготовления такого светильника придется пройтись по магазинам игрушек или мебельным салонам. Самой сложной процедурой станет поиск колец нужного диаметра, далее в паз монтируется светодиодная лента и закрывается матовой белой пленкой.
Чтобы сделать светильник из светодиодной ленты, нам понадобится составить план работ, в котором будут учтены все нюансы и тонкости. Мы будем рассматривать общий план и покажем на определенном примере порядок выполнения:
- Определяемся с конструкцией будущего светильника. Если вы берете старый и просто переделываете его, тогда вам гораздо проще, если нет – необходимо нарисовать будущую модель или точно представить, как она будет выглядеть по завершении работы.
- Посмотреть какие материалы для изготовления у вас есть. Если это дерево – измерьте его, возможно, чего-то не хватит, если это абажур из ниток – процедура не изменяется, на такой абажур уходит до 70 м хлопковой нити и клей ПВА. Проволока хорошо подойдет для каркасов, но чтобы ее качественно согнуть, понадобятся пассатижи.
- Купить блок питания, RGB-контроллер, провода, недостающие материалы для изготовления, возможно, сверла или лак по дереву.
- Хорошенько настроиться и приступить к работе.
- Насладиться результатом и похвастаться друзьям.
Для реализации такого решения понадобится лишь пластиковая полоса. Закрутить её можно в любую форму, а закрепить к любому пластиковому квадрату, к примеру, к детской игрушке для песочницы. Светодиодная лента клеится тыльной стороной к поверхности пластиковой полосы, огибая полностью контуры прямоугольника.
Самый простой светильник из светодиодной ленты
Для реализации такой идеи нам понадобится небольшой список нужных материалов. В данном примере мы переделаем старую люстру под современный мотив в течении 50 минут. Итак, нам понадобятся:
- старая люстра с подвесом;
- 6 деревянных или алюминиевых прямоугольников;
- 8 м самой яркой светодиодной ленты белого цвета, и блок питания к ней;
- Провод для подключения ленты 4 м и коннекторы;
- Сверло по металлу диаметром 2,8 мм и дрель;
- Короткие шурупы (длина 25-30 мм) 20-30 шт.;
- полоса поролона (в швейном магазине).
Стальная проволока станет прекрасной основой для уникальной люстры, а обыкновенная светодиодная гирлянда прекрасно подойдет в качестве источника света.
Собрав весь материал, переходим к практической части. Нам понадобятся прямоугольники размером 30 см высотой на 25 см шириной. Их можно изготовить из дерева или алюминиевого профиля.
Люстра на деревянной основе.
В случае с деревянным профилем светодиодная лента накрывается поролоном и получается такой эффект свечения, как на фото. Дерево окрашивается в нужный цвет. Можно улучшить конструкцию и придать ей более современный стиль, воспользовавшись алюминиевым профилем с рассеивателем. В таком случае поролон вам не понадобится.
Вам понадобятся соединительные уголки, струбцина для запила под углом 45 градусов и шурупы по металлу. Конструкция собирается, а лента вкладывается в профиль и закрывается рассеивателем.
Алюминиевый профиль может иметь разную конфигурацию, выбирайте самый удобный для вас.
Итак, первым делом освобождаем люстру от старой аппликации и ненужных элементов, нам понадобится только голый каркас, к нему и будем крепить рамки. Приступаем к производству наших прямоугольных светильников. Светодиодную ленту наклеивайте таким образом, чтобы в месте монтажа рамки к корпусу люстры лента не прилегала. Режете ее по месту разреза.
Просверлите три небольших отверстия в прямоугольнике – два под крепление к люстре, а одно для вывода проводов светодиодной ленты. Как только квадраты готовы, а лента вклеена, подсоедините каждый участок с одной стороны и аккуратно выведите провод в отверстие.
Алюминиевый профиль можно окрасить, как и дерево, в любой цвет.
В чаше светильника хорошо расположится блок питания. Соедините в правильной полярности все концы питающих кабелей и подсоедините к выходу постоянного напряжения блока питания. Сам блок питания подключается к сети 220 В вместо старой лампочки.
Когда все будет готово, зафиксируйте прямоугольники на корпусе светильника. Для этого необходимо воспользоваться шурупами по металлу, просверлив предварительно небольшие отверстия в корпусе лампы.
Тематическое видео: Светодиодная люстра с использованием подручных материалов.
Необходимые материалы и детали
Чтобы собрать качественное устройство, надо заранее купить все нужные составляющие. Часть можно найти в гараже у автолюбителей, иные — раздобыть у знакомых.
Список:
- Светодиодная матрица с драйвером. Такие есть на старых фонарных столбах, которые уже вышли из строя — их мощности будет вполне достаточно, но придется заменить перегоревшие лампы. Еще лучше купить новый элемент в специализированном магазине электроники.
- Корпус. Его готовят своими руками из разных подручных материалов — металла, фанеры. Можно взять старый галогеновый фонарь или купить новый.
- Соединительные провода. Потребуются для подсоединения готового устройства к сети питания.
- Фольга. Нужна для создания отражателя. Купить ее можно в продуктовом магазине, главное, чтобы плотность была высокой.
- Надежный клей и герметик либо средство 2 в 1.
- Радиатор охлаждения. Будет нужен для изготовления мощного прожектора — на 100 Ватт и более.
Для работы потребуются такие инструменты:
- болгарка;
- аппарат для сварки;
- дрель со сверлом;
- паяльник с припоем.
Источники света
Светодиоды — главный элемент осветительного прибора, без них не будет выполняться основная функция устройства
Их качеству стоит уделить самое пристальное внимание при покупке. Все светодиоды в рамках одного прибора обязаны быть строго одинаковыми по типу, техническим параметрам (вольт-амперные характеристики)
Тип светодиодов
Рекомендуется сразу купить достаточное количество запасных диодов (до 10), которые заменят поврежденные при монтаже изделия. Неудачное монтирование — не редкость, и покупка с запасом избавит от неудобств.
Существует три основных типа светодиодов:
- В форме пластиковой капсулы со штыревыми выводами. Годятся для создания прожекторов малой мощности, для фонарей, стоят дешево. Сила света от таких диодов невелика. У профессионалов есть специальные приборы для определения мощности светодиодов по размеру самих кристаллов, в противном случае придется довериться продавцу. Работать с такими светодиодами легко, ремонтировать — проще простого.
- Сверхяркие белые светодиоды на металлической подложке. Их применяют для создания высокомощного осветительного оборудования, система отведения тепла эффективная и простая. Стоимость таких изделий невысока.
- Светодиодные LED-матрицы. Это высокомощные светодиоды, работать с которыми рекомендуется только профессионалам. Обычным способом отводить тепло от них не получится, следовательно, прожектор быстро придет в негодность.
Материал корпуса
Чтобы разместить пару или больше светодиодов и матриц на одной плате, лучше сделать корпус из жести, тонколистовой стали. После сгибания коробки края шлифуют, швы соединяют заклепками. Сверху изделие грунтуют, наносят эмаль по металлу. Дальше работать с заготовкой можно только после полного высыхания.
Источник питания
После сбора диодов надо подумать о подаче напряжения. Бытовые источники тока не применяются, нужен специальный LED-драйвер, который подает пульсирующий стабильный ток.
LED-драйвер
Высокого напряжения (220 Вольт) светодиодам для питания не требуется, им достаточно 3,2 – 12 Вольт. Если подать к устройству большее напряжение, его можно попросту сжечь. Именно для исключения таких последствий любой прожектор должен иметь LED-драйвер. Его предназначение — стабилизация постоянного тока.
Практически для всех самодельных светодиодных прожекторов годится драйвер LED-лент или систем интерьерного освещения. Его покупают заранее в готовом виде, согласно техническим параметрам рассчитывают количество диодов и разрабатывают схему их соединения. Она будет зависеть от напряжения на выходе и тока стабилизации.
Блоки питания
Такие приборы применяются на прожекторах, которые построены на LED-матрицах. Для малых устройств небольшой мощности можно применять блоки питания общебытового значения с выходным пульсирующим током 0,5 – 1,5 А, напряжением на несколько вольт больше, чем прямое напряжение светодиодов. Для стабилизации тока используются микросхемы LM317, а для приборов более высокой мощности — LM350, LM338.
Индикатор напряжения
Потом возникла мысль сделать индикацию заряда аккумулятора. Перелопатил интернет, нашёл такую таблицу:
Так как аккумулятор у меня на 6 вольт числа с графы «напряжение» необходимо разделить на два. Решил собрать индикатор на широко распространённой микросхеме LM324, представляющей из себя счетверённый операционный усилитель (ОУ). Так как похожую схему уже паял для световой индикации металлоискателя, то у меня осталась печатка, которую впоследствии пришлось немного доработать. Для отображения информации о состоянии аккумулятора взял четыре значения (по числу ОУ) — 20%, 40%, 60% и 80%. Полдня пришлось убить только для расчета делителя напряжения, даже специально составил для этого таблицу в Excel, что бы легче было считать.
Кнопку включения индикатора вывел на корпус под ручкой, при нажатии на неё загорается соответствующее заряду число светодиодов. Если горит один то 20%, если все, то 80% и больше.
Схема светодиодного фонаря №2

Второй вариант – довольно экономичный. Вам понадобятся КТ819, КТ315 и КТ361. Используя их можно сделать неплохой стабилизатор, хотя потери будут незначительно большими, чем в предыдущем варианте. Схема довольно схожа с первой, однако все делается с точностью до наоборот. Напряжение подается конденсатором С4. Основное отличие в том, что выходной транзистор открывается резистором R1 и КТ315. В первой же схеме закрывается и открывается только КТ315.
Все детали должны быть расположены следующим образом:

Дополнительный светодиод обеспечивает при этом хорошую стабилизацию. Следующая информация поможет при создании других низковольтных стабилизаторов.
- Температурная стабилизация. Если вы имеете опыт и знания в электронике, то понимаете, что это важный момент, если фонарь будет использоваться в разное время года и в разных условиях на улице. В описанных выше схемах все происходит по следующей системе: когда температура повышается, происходит расширение канала проводника, пропуская ощутимо большее количества электронов. При этом сопротивление его снижается, а проходимый ток растет. Из-за этого также увеличивается сам светодиод и закрывает транзисторы, тем самым стабилизируя работу. Такая схема полноценно работает без сбоев при температуре от -20 до +50 градусов. Этого более чем достаточно. Вы можете найти и другие схемы, но зачастую даже при незначительном повышении температуры происходит сбой стабилизации, из-за чего диоды сразу же перегорают.
- Светодиод. Устройство светодиодного фонаря такого типа подразумевает, что при увеличении напряжения вместе с ним растет и ток, который потребляется. Транзистор в данном случае гораздо лучше реагирует на небольшие изменения в напряжении, чем обычный резисторный усилитель. К тому же, для него нужна высокая степень усиления. Это значительно уменьшает количество использованных деталей, а значит, экономит время и деньги.
Проекты по теме:
К сожалению аккумулятор был изношен и его хватало для работы фонаря в течение 2 часов.

По этой причине от перегрева и сгорела первичная обмотка трансформатора. При подключении зарядного устройства напряжение на клеммах аккумулятора не изменялось, стало очевидным, что зарядное устройство не работает. Однако на практике это не совсем так, т
Но, хочу заострить ваше внимание, если корпус фонарика металлический — зарядное устройство туда не монтируйте, а сделайте его выносным, то есть отдельно. Назначение кружка — двойное
Состоит из двух ячеек по 2 вольта, соединённых последовательно. Типовыми неисправностями фонариков с аккумулятором являются: Выход из строя элементов сетевого выпрямителя диодов, электролитического конденсатора, резистора в цепи индикации ; Неисправность кнопки-выключателя легко чинится любой подходящей кнопкой с фиксацией или же рокерным выключателем ; Деградация старение аккумулятора;.
При положении движка переключателя в крайнем левом положении общий вывод подключается к левому выводу переключателя. Этот фонарик за доллара. Все три светодиода от аккумуляторов при номинальном напряжении 3,6 В потребляют ток не более 75…80 мА по мере разряда элементов ток будет снижаться, но все равно свечение будет достаточно ярким для подсветки. Введение транзисторов выровняло яркость, однако они имеют сопротивление и на них падает напряжение, что вынуждает преобразователь повышать уровень выходного до 4В, для снижения падения напряжения на транзисторах можно предложить схему на рис. Как оказалось в ручке небыло радиоэлектронных элементов. ВОССТАНОВЛЕНИЕ ГЕЛЕВЫХ АККУМУЛЯТОРОВ СВОИМИ РУКАМИ
Схема фонарика с аккумулятором
Как радиомеханику мне интересны самые простые электронные устройства. На этот раз речь пойдёт о фонарике с аккумулятором.
Вот схема фонарика с аккумулятором.

Фонарик состоит из двух частей. В одной части размещён аккумулятор и сетевое зарядное устройство, а в другой – выключатель и лампа накаливания. Для зарядки аккумулятора одна часть фонарика отсоединяется от головной (где лампа и выключатель) и подключается к сети 220V.
На фото виден разъём-переходник, который соединяет аккумулятор и выключатель с лампой накаливания.

Устройство такого фонарика предельно простое. Для зарядки свинцово-кислотного аккумулятора G1 ёмкостью 1 А/h (1 ампер-час) и напряжением 4V используется схема с гасящим конденсатором C1. На нём падает большая часть сетевого напряжения сети 220V. Затем переменное напряжение после гасящего конденсатора выпрямляется диодным мостом на диодах VD1 – VD4 (1N4001).

Для сглаживания пульсаций после диодного моста устанавливается электролитический конденсатор C2. Нагрузкой для всего этого выпрямителя является аккумулятор G1. Если его отключить, то на выходе выпрямителя будет напряжение около 300 вольт, хотя при подключенном аккумуляторе напряжение на его выходе составляет 4 – 4,5 вольта.
Стоит отметить, что схема с гасящим (балластным) конденсатором проста, но довольно опасна. Дело в том, что такая схема гальванически не развязана от сети 220 вольт. При использовании трансформатора схема становится более электробезопасной, но из-за дороговизны этой детали применяется схема с гасящим конденсатором.
Диод VD5 необходим для того, чтобы аккумулятор не разряжался через схему индикации на красном светодиоде HL1 и резисторе R2. А вот лампа накаливания EL1 (или схема из светодиодов) подключается к аккумулятору только через выключатель SA1. Получается, что диод VD5 служит неким барьером, который пропускает ток к аккумулятору от сетевого выпрямителя, а обратно нет. Вот такая простая защита. Также стоит сказать, что на диоде VD5 теряется небольшая часть от выпрямленного напряжения – за счёт падения напряжения на диоде при прямом включении (VF). Оно составляет где-то 0,5 – 0,7 вольт.
Отдельно хотелось бы сказать об аккумуляторе. Как уже было сказано, он герметичный свинцово-кислотный (Pb). Состоит из двух ячеек по 2 вольта, соединённых последовательно. Т.е аккумулятор, как говорят, состоит из 2 банок.
На аккумуляторе указано, что максимальный ток заряда – 0,5 ампера. Хотя для свинцовых Pb аккумуляторов рекомендуется ограничивать ток заряда на уровне 0,1 от его ёмкости. Т.е. для данного аккумулятора лучшим зарядным током будет – 100mA (0,1A).
Типовыми неисправностями фонариков с аккумулятором являются:
Выход из строя элементов сетевого выпрямителя (диодов, электролитического конденсатора, резистора в цепи индикации);
Неисправность кнопки-выключателя (легко чинится любой подходящей кнопкой с фиксацией или же рокерным выключателем);
Деградация (старение) аккумулятора;
Износ контактных разъёмов.
Нравится
Главная » Радиоэлектроника для начинающих » Текущая страница
Также Вам будет интересно узнать:
Мини фонарик брелок
Очень удобный, портативный, яркий, способен работать бесперебойно несколько часов. Поможет открыть дверь в темном поезде, спасет в любой форс-мажорной ситуации с резким отключением света.

Схемы и чертежи как сделать фонарик своими руками разной сложности, это самый простой способ, поэтому достаточно словесного описания. Подойдет для начинающего мастера.

Для этого нам понадобится:
- Светодиод;
- Три батарейки таблетки;
- Термоусадочная трубка;
- Канцелярская игла;
- Паяльник;
- Зажигалка;
- Пинцет;
- Плоскогубцы.

Найти у светодиода, мощностью 1 ватт, минус и припаять к минусу на батарейке. Размер батарейки должен соответствовать окружности светодиода.

Выгнуть клемму с припаянной таблеткой, уложить на площадку светодиод. Прикладываем к получившейся конструкции еще две таблетки, проверяем наш фонарь на работоспособность. Если светит, то схема работает и мы на верном пути, можно продолжить сборы.

Надеть термоусадочную трубку на изделие оставив свободную клемму, прогреть зажигалкой для уплотнения конструкции.

К свободному контакту припаять канцелярскую иглу, откусить плоскогубцами верхнюю шляпку.

Из остатка иглы сделать кольцо конец которого будет устремлен к плюсовой клемме верхней таблетки. Надеть маленькое колечко на изогнутую часть, впоследствии оно послужит креплением к ключу.


Для включения достаточно нажать на корпус и мини фонарик брелок будет светить.

Схема сборки
Перед тем как сделать фонарь, нужно изготовить трансформатор из ферритового фильтра и эмальпровода. Методика выполнения этого устройства включает такие этапы:
- Намотать на ферритовый фильтр 45 витков эмальпровода диаметром 0,25 мм. В результате получится вторичная обмотка, к которой в дальнейшем надо будет подключить светодиод.
- Сделать первичную обмотку таким образом: намотать 30 раз эмалированный провод диаметром 0,1 мм, а потом направить его на базу транзистора.
Когда описанные работы по изготовлению самодельного трансформатора будут завершены, далее нужно приступать к подбору резистора. Сопротивление указанного элемента, применяемого в схеме, должно составлять около 2 кОм, поскольку только лишь в таком случае прибор будет работать без сбоев. Однако сначала нужно протестировать схему, а для этого надо заменить резистор на похожий, но с регулируемым сопротивлением. Подключив фонарик к новой батарейке, необходимо настроить на переменном резисторе сопротивление, чтобы светодиод пропускал ток силой 25 мА. Следующий этап — замерить полученное значение и установить элемент с требуемым номиналом.
Электрическая схема необходима, чтобы запитать светодиод от батарейки, поскольку рабочее напряжение сверхъярких диодов составляет не менее 2,5 V. Зато в итоге получится сделать мощный фонарик, который проработает достаточно долго. Схема, приведенная ниже, — обычный блокинг-генератор, поэтому вероятность допустить ошибку сведена к минимуму.

Источники питания и виды ламп
Само собой, фонарь необходимо подключить к электроэнергии, а также выбрать лампу для него. Наиболее подходящие лампы можно разделить на следующие категории:
- Классические лампы накаливания. Они используются не только в оформлении экстерьера дачных участков, но и в помещениях. Однако не рекомендуется использовать именно их, поскольку могут возникнуть проблемы с денежными расходами, ведь это не самый экономный вариант.
- Галогенные лампочки. Помимо того, что такой метод освещения является более экономичным, нежели предыдущий, он прослужит намного дольше. Однако существует высокая чувствительность к перепадам напряжения, а также сильное нагревание. Это делает использование таких ламп невозможным в пластиковых и подобных конструкциях.
- Светодиодные лампы являются наиболее популярным вариантом освещения на дачных участках. Они являются крайне экономичными, а также не содержат никаких вредных веществ. Таким образом, это будет лучшим методом освещения для вашего сада. Единственным недостатком является их высокая стоимость, которая не каждому придется по душе.
В качестве источников питания необходимо использовать электроэнергию. Если же это не представляется возможным, можно обратиться к солнечным батареям, которые можно установить в любое место. Однако пытайтесь подбирать такую локацию, в которую направлено наибольшее количество солнечной энергии.
Светильники для сада позволяют не только улучшить оформление экстерьера вашего дома, но и поднять уровень освещения в темное время суток. И совсем необязательно приобретать их в магазине по дорогим ценам. Достаточно лишь приложить немного усилий и изготовить подобное изделие самостоятельно. Все зависит от вашего желания и фантазии.
Монтаж уличного освещения своими руками представляет собой комплекс трудоемких мероприятий, которые под силу даже электрику-новичку.
Основные этапы установки:
- Подготовка рабочего места
- Определения способа прокладки проводов
- Выбор уличных светильников
- Расчет кабеля и остальных элементов электропроводки
- Создание схемы
- Монтаж фонарных столбов
- Подключение источников света
- Установка автоматики
Для начала рассмотрим основные виды светильников, опорных конструкций и способы прокладки проводов, после чего предоставим к Вашему вниманию подробную инструкцию о том, как сделать уличное освещение в частном доме либо на даче своими руками.
Собираем светодиодный фонарь на 12 вольт
Если количества света от фонарика не хватает, тогда можно собрать мощный фонарь, питающийся от аккумулятора на 12 вольт. Такой фонарь все ещё остаётся переносным, но уже значительно больше в габаритах.
Для сборки схемы такого фонаря своими руками нам понадобятся следующие детали:
- Пластиковая труба, диаметром около 5 см и клей для ПВХ.
- Резьбовой фитинг для ПВХ, две штуки.
- Заглушка с резьбой.
- Тумблер.
- Собственно сама светодиодная лампа, рассчитанная на 12 вольт.
- Аккумулятор для питания светодиода, на 12 вольт.
Изолента, термоусадочные трубки и маленькие хомуты, что б привести проводку в порядок. Аккумулятор можно изготовить своими руками, из маленьких батарей, которые используют в радиоуправляемых игрушках. Может понадобиться 8-12шт, в зависимости от их мощности, чтобы в совокупности получилось 12 вольт.
К контактам на лампочке, припаиваете два провода, длина каждого должна превышать длину аккумулятора на несколько сантиметров. Все тщательно изолируются. При соединении лампы и батареи тумблер установить таким образом, что б он располагался на противоположном конце от светодиодной лампы.
На концах проводов идущих от лампы и от блока батарей, который мы сделали своими руками, устанавливает специальные разъёмы, для удобства соединения. Собираем всю схему и проверяем её работоспособность.

Схема сборки
Если все работает, то приступаем к созданию корпуса. Отрезав необходимую длину трубы, вставляем в неё всю нашу конструкцию. Аккумулятор Тщательно закрепляем внутри с помощью клея, чтобы он не повредил лампочку в процессе эксплуатации.
На обоих концах устанавливаем фитинг, крепим его с помощью клея, так мы обезопасим фонарь от случайного попадания влаги вовнутрь. Далее, выводим наш тумблер на противоположный край от лампы, и также тщательно закрепляем. Задний фитинг должен полностью закрывать включатель своими стенками, и при закрученной заглушке предотвращать попадание туда влаги.
Ценовой вопрос
Самое дорогое, что вам понадобится это светодиодная лампа на 12 вольт. Она стоит порядка 4-5 долларов. Покопавшись в старых игрушках детей, аккумуляторы со сломанной машинки будут для вас бесплатными.
Тумблер и трубу тоже можно найти в гараже, обрезки таких труб постоянно остаются после ремонтов. Если труб и аккумуляторов нету, можно спросит друзей и соседей или купить в магазине. Если покупать абсолютно все, тогда такой фонарь вам может обойтись примерно в 10 долларов.




































