Описание и принцип работы
Катушка магнитного пускателя подключается на один из вводов. В нормальном режиме напряжение поступает на катушку, она замыкает контакт КМ1-1, а контакт КМ1-2 размыкается.
SF1 и SF2 в схеме – это однополюсные автоматические выключатели.
Напряжение через контактор поступает к потребителю. Дополнительно в схеме могут быть подключены сигнальные лампы. Они визуально будут показывать какой из вводов в данный момент подключен. Немного измененная схемка с лампочками:
Если напряжение на первом вводе исчезло, контактор отпадает. Его контакты КМ1-1 размыкаются, а КМ2-1 замыкаются. Напряжение начинает поступать к потребителю с ввода №2.
Если вам в нормальном режиме просто нужно проверить работоспособность схемы, то выключите автомат SF1 и смотрите как реагирует сборка. Все ли работает исправно.
Самое главное здесь изначально проконтролировать на какой ток рассчитаны эти самые нормально замкнутые и разомкнутые контакты.
При этом обратите внимание, что эту простейшую схему можно собрать двумя способами:
без разрыва ноля
с разрывом нулевого провода
Микропроцессорные бесконтакторные системы
Завершая тему нельзя не упомянуть о АВР с микропроцессорными блоками управления. В таких устройствах, как правило, используются полупроводниковые коммутаторы, которые более надежны, чем аппараты, выполняющие переключение с помощью контакторов.
Основные преимущества бесконтакторных АВР несложно перечислить:
- Отсутствие механических контактов и всех связанных с ними проблем (залипание, пригорание и т.д.).
- Отпадает необходимость в механической блокировке.
- Более широкий диапазон управления параметрами срабатывания.
К числу недостатков следует отнести сложный ремонт электронных АВР. Самостоятельно реализовать схему устройства также не просто, для этого потребуются знания электротехники, электроники и программирования.
Источник
Схема АВР на 2 пускателя
Вторая схема немного посложнее. В ней используется уже два магнитных пускателя.
Допустим, у вас есть два трехфазных ввода и один потребитель. В схеме применены магнитные пускатели с 4-мя контактами:
3 нормально разомкнутые
1 нормально замкнутый КМ1
Катушка пускателя КМ1 подключается через фазу L3 от первого ввода и через нормально замкнутый контакт КМ2. Таким образом, когда вы подаете питание на ввод №1, катушка первого пускателя замыкается и вся нагрузка подключается к источнику напряжения №1.
Второй контактор при этом отключен, так как нормально замкнутый разъем КМ1, будет в этот момент размокнут, и питание на катушку второго пускателя поступать не будет. При исчезновении напряжения на первом вводе, отпадает контактор-1 и включается контактор-2. Потребитель остается со светом.
Самый главный плюс этих схем – их простота. А минусом является то, что подобные сборки называть схемами автоматизации можно с очень большой натяжкой.
Стоит лишь исчезнуть напряжению на той фазе, которая питает катушку включения и вы легко можете получить встречное КЗ.
Можно конечно усовершенствовать всю систему, выбрав катушку контактора не на 220В, а на 380В. В этом случае будет осуществлен контроль уже по двум фазам.
Но на 100% вы все равно себя не обезопасите. А если учесть момент возможного залипания контактов, то тем более.
Кроме того, вы никак не будете защищены от слишком низкого напряжения. Пускатель №1 может отключиться, только если U на входе будет ниже 110В. Во всех остальных случаях, ваше оборудование будет продолжать получать не качественную электроэнергию, хотя казалось бы, рядом и есть второй исправный ввод.
Чтобы повысить надежность, придется усложнять схему и включать в нее дополнительные элементы:
реле напряжения
реле контроля фаз и т.п.
Поэтому в последнее время, для сборки схем АВР, все чаще стали применяться специальные реле или контроллеры – ”мозги” всего устройства. Они могут быть разных производителей и выполнять функцию не только включения резервного питания от одного источника.
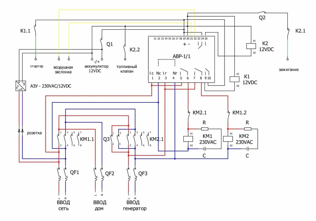
Вдруг перед вами стоит более сложная задача. Например, нужно чтобы схема управляла сразу двумя вводами и вдобавок еще генератором. Причем генератор должен запускаться автоматически.
Алгоритм работы здесь следующий:
1.При неисправном вводе №1 происходит автоматическое переключение на ввод №2.
2.При отсутствии напряжения на обоих вводах осуществляется запуск генератора и переключение всей нагрузки на него.
Промышленные системы
Принцип работы промышленных систем энергообеспечения остается неизменным. Приведем в качестве примера схему типового шкафа АВР.

Обозначения:
- AB1, АВ2 – трехполюсные устройства защиты;
- S1, S2 – выключатели для ручного режима;
- КМ1, КМ2 – контакторы;
- РКФ – реле контроля фаз;
- L1, L2 – сигнальные лампы для индикации режима;
- км1.1, км2.1 км1.2, км2.2 и ркф1 – нормально-разомкнутые контакты.
- км1.3, км2.3 и ркф2 – нормально-замкнутые контакты.
Приведенная схема АВР практически идентична, той, что была представлена на рисунке 6 (А). Единственное отличие заключается в том, что в последнем случае используется специальное реле контролирующее состояние каждой фазы. Если «пропадет» одна из них или произойдет перекос напряжений, то реле переключит нагрузку на другую линию, и восстановит исходный режим при стабилизации основного источника.
Классификация АВР и варианты реализации
Осуществляться резервное питание и его автоматический ввод может от отдельного генератора, аккумуляторной батареи либо отдельной линии.
В свою очередь все системы АВР по своему действию делятся на:
- Односторонние. Одна секция или же ввод является рабочим (основным), а второй резервный. В случае исчезновения рабочего напряжения включается резерв.
- Двухсторонние. Когда существуют две раздельно питающиеся секции и соответственно две линии являются рабочими, и при отключении одной любой из них, другая является резервной.
Также АВР может быть с восстановлением питания по нормальной схеме и без него. Во втором случае происходит полное погашение нерабочей сети и даже при повторном возобновлении питания схема не будет работать как прежде по двум линиям.
Особенности работы с бытовыми генераторами
Для того чтобы организовать автоматический ввод резерва в доме можно в качестве источника резервного питания использовать автономный генератор. Он даст возможность длительное время обеспечить электрической энергией целый дом, а величина подключаемой нагрузки зависит от мощности самого генератора. Вот схема подключения:
Введение генератора в качестве источника электроэнергии вместо сетевого напряжения можно практиковать в однофазной и трёхфазной сети с учетом модели генератора. Однако для того, чтобы этот процесс был полностью автоматизирован необходимо, чтобы генератор был оснащён стартером, а также понадобится специальный блок, состоящий из набора коммутационных устройств, включающих стартер только на время запуска и отключающих при возобновлении подачи сетевого напряжения. Выглядит он вот так:
Такой блок для генератора совместим с любым типом двигателя и имеет три положения: «Стоп», «Включен, «Запуск». Правда, в зимнее время необходим прогрев двигателя внутреннего сгорания, но этот блок можно запрограммировать, учитывая и эту особенность. Крепится он на дин рейку в распределительном щитке.
На видео доходчиво объясняется схема, по которой можно сделать автоматический ввод резерва для генератора своими руками:
АВР на аккумуляторах
С развитием преобразователей, трансформирующих постоянный ток в переменный, появляется возможность использовать, например, автомобильный аккумулятор в качестве источника резервного питания. Помимо аккумулятора, понадобится приобрести современный автомобильный инвертор, преобразующий 12 Вольт постоянного напряжения в 220 Вольт переменного.
Правда, этот источник вряд ли можно использовать для силовой нагрузки, но цепи освещения он может легко обеспечить стабильным напряжением на время непродолжительной аварии на линии. При этом длительность работы будет зависеть от мощности потребителей и емкости аккумуляторов.
Для увеличения ёмкости можно параллельно подключить несколько аккумуляторных батарей. Схема соединения самой системы АВР может быть реализована с помощью пускателя.
Пускатель включается в основную цепь, а при проблемах в сети его подвижная часть отпадает, тем самым его размыкающий блок-контакт, введённый в цепь аккумулятора, запускает систему автоматического электроснабжения. Этот способ менее затратный, нежели генераторный, но не способен выдавать длительное время ток для мощных бытовых приборов.
Применение логического контроллера
Для двух сетей электроснабжения трехфазным питанием применяются уже готовые блоки АВР с применением логического цифрового контролера, который может учитывать множество параметров, требуемых для создания идеальной системы. На нём имеется вся нужная маркировка и инструкция по управлению и подключению.
Правда, перед тем как подключить модуль и приобрести его, нужно задуматься, имеется ли резервный источник питания с более надёжным электроснабжением. Так как нет смысла подключать его к одной и той же системе трёхфазной сети, то есть питающейся от одного трансформатора 6/0,4 кВ.
Полуавтоматический переход на другой источник
Этот метод подразумевает автоматизацию тех или иных (не всех) процессов переключения. Участие человека в таком типе переключения все равно необходимо, но сама коммутация становится намного проще и безопаснее как для человека, так и для оборудования.
Автомат переключения на резерв
Этот узел, который несложно собрать своими руками, предназначен для автоматического переключения нагрузки с основного на резервный источник при пропадании первого и наоборот. Для его реализации понадобится электромагнитный пускатель или реле, срабатывающие от 220 В и с контактами, выдерживающими ток домовых потребителей. В качестве примера взято электромагнитное реле РЭК77/3 с тремя группами переключающих контактов:

Электромагнитное реле РЭК77/3 с обмоткой 220 В / 50 Гц
Устройство выдерживает ток до 10 А, и вполне может использоваться в качестве автоматического переключателя на небольшом объекте или в частном доме. Схема же автомата будет выглядеть следующим образом:

Здесь реле исполняет роль автоматического перекидного выключателя. Одна группа контактов переключает фазу, другая — ноль, третья не используется. Обмотка реле питается от основной сети. В исходном положении в линии «Сеть» присутствует напряжение, реле включено и подает напряжение на нагрузку. При пропадании сети реле отпускает и переключает нагрузку на питание от генератора. При возобновлении электроснабжения реле К1 вновь срабатывает, и схема возвращается к питанию от основного источника.
С запуском бензогенератора
Эта конструкция в состоянии самостоятельно запустить генератор. Единственное условие — сам генератор должен иметь стартер и дистанционную систему пуска хотя бы кнопкой. Для реализации этой идеи понадобится еще одно реле и пусковой таймер произвольной конструкции:

Подключение бензогенератора к сети дома, схема с автостартом
Здесь реле К1 исполняет те же функции — переключает нагрузку при пропадании основного напряжения. Но дополнительно оно своей третьей группой контактов подает напряжение на стартер и реле времени. Реле периодически пытается завести генератор, с его запуском появляется напряжение на резервной линии. При этом срабатывает реле К2 и своими контактами отключает систему автозапуска бензогенератора.
Но и эта конструкция не является полным автоматом. Во-первых, если генератор по каким-либо причинам не запустится (холодно, плохая регулировка пуска, нет топлива и пр.), устройство будет пытаться заводить его до тех пор, пока не сожжет стартер или не посадит пусковой аккумулятор. Во-вторых, при появлении основного напряжения автоматика переключит нагрузку на него, но не заглушит генератор.
Схема АВР с применением реле контроля фаз ЕЛ-11Е.
Подключение реле серии ЕЛ очень простое и не представляет особых затруднений: к клеммам L1, L2, L3 подключаются фазы А, В, С соответственно, а через контакты 15-16 и 25-28 напряжение подается в цепь управления катушек контакторов, где в зависимости от состояния электрической сети реле управляет работой контакторов замыканием или размыканием этих контактов.

На рисунке ниже изображена схема АВР, обеспечивающая бесперебойное снабжение трехфазным питающим напряжением потребителей. Схема собрана на двух контакторах КМ1 и КМ2, реле контроля фаз KV1, трехполюсных автоматических выключателей QF1, QF2 и SF1, однополюсного автоматического выключателя SF2 и двух ламп накаливания HL1 и HL2, обеспечивающих индикацию работы АВР.

Рассмотрим работу схемы.
Первым в работу запускаем основной ввод включением автоматических выключателей QF1 и SF1, после чего трехфазное напряжение основного ввода подается на входные клеммы реле L1, L2, L3. Если напряжение основного ввода в норме, то контакт реле KV1.1 замыкается и через него фаза А поступает на левый по схеме вывод катушки контактора КМ1, контактор срабатывает, его силовые контакты КМ1 замыкаются и через них трехфазное сетевое напряжение А3, В3, С3 поступает к потребителю.

Одновременно с этим нормально-замкнутые контакты реле KV1.2 и контактора КМ1.1 размыкаются и разрывают цепь питания катушки КМ2, а нормально-разомкнутый контакт КМ1.2 замыкается и включает лампу HL1, сигнализирующую о работе основного ввода.
Теперь включаем автоматы QF2 и SF2 и запускаем резервный ввод.
Напряжение резервного ввода А2, В2, С2 поступает на верхние клеммы силовых контактов контактора КМ2 и остается там дежурить. Фаза А2 через автомат SF2 поступает на левые по схеме клеммы контактов КМ1.1 и КМ2.2 и также остается на них дежурить. При этом никаких изменений в работе АВР не происходит, так как в данный момент работает основной ввод.

При возникновении аварийной ситуации на основном вводе реле KV1 переключает потребителя на резервный ввод: контакт реле KV1.1 (25-28) размыкается и прекращает подачу питания на катушку контактора КМ1, отчего контактор обесточивается, его силовые контакты КМ1 размыкаются и напряжение основного ввода перестает поступать к потребителю. Об этом также сигнализирует лампа HL1, которая гаснет при размыкании контакта КМ1.2.

Одновременно с этим нормально-замкнутые контакты реле KV1.2 (15-16) и контактора КМ1.1 становятся замкнутыми и через них фаза А2 поступает на катушку контактора КМ2, контактор срабатывает и теперь через его силовые контакты КМ2 трехфазное сетевое напряжение А3, В3, С3 поступает к потребителю.
Также нормально-замкнутый контакт КМ2.1 размыкается и разрывает цепь питания катушки контактора КМ1, а контакт КМ2.2 замыкается и включает лампу HL2, которая сигнализирует о работе резервного ввода.
При восстановлении параметров сетевого напряжения на основном вводе реле контроля фаз автоматически переключит потребителя с резервного ввода на основной.
В рамках этой части статьи мы рассмотрели стандартную схему АВР, реализованную на реле серии ЕЛ. Как уже было сказано выше, отечественной промышленностью выпускается достаточное количество различных типов реле контроля фаз, но принцип построения схем и работа автоматического ввода резерва с использованием подобных реле остается неизменным – будь то трех или четырехпроводная электрическая сеть. Главное надо понимать, что для каждого конкретного случая выбирается конкретный тип реле контроля фаз.
На этом хочу закончить статью о простых системах АВР, выполненных с применением контакторов и реле контроля фаз.
Удачи!
Литература:
Паспорт: реле контроля трехфазного напряжения ЕЛ-11Е, ЕЛ-12Е, ЕЛ-13Е. ТУ 3425-007-49874443-07.
Как выбрать автоматику для генератора?
Автоматика для генератора представлена в 2 вариантах:
Ящик с контакторами. Если речь идет об электростанциях промышленного типа, оснащенных автоматической панелью, то использовать для них полноценный щит необязательно. Дело в том, что у электрогенератора уже имеется все необходимое: контролер; автоматы защиты и пр. По этой причине электростанции подобного типа обычно комплектуются ящиком с контакторами и кнопкой аварийного отключения. Подробно останавливаться на этом типе нет большой необходимости
Единственное, на что следует обратить внимание при выборе — приобретаемые контакторы не должны быть китайского производства, а сам прибор должен быть оснащен кнопкой аварийного отключения электроустановки.
Полноценный щит АВР. Им оборудуют портативную технику с ручной панелью
Именно с ним чаще всего и связывают большое количество случаев обмана потребителей
Несмотря на то что подобные изделия не удовлетворяют требованиям, которые должны быть соблюдены в отношении подобных устройств, однако за них просят очень большие деньги.
Именно с ним чаще всего и связывают большое количество случаев обмана потребителей. Несмотря на то что подобные изделия не удовлетворяют требованиям, которые должны быть соблюдены в отношении подобных устройств, однако за них просят очень большие деньги.
Описание принципов контроля
Прежде, чем приступать к детальному описанию технологии проверки АВР, рассмотрим общие принципы, на которых она основана.
Простейший АВР
Как видно из приведенной справа упрощённой схемы аварийного коммутатора, контролируемыми элементами являются:
- цепь «главный ввод — потребители»;
- цепь «резервный ввод — потребители»;
- обмотки переключающих реле;
- обмотки реле напряжения.
Потенциальными неисправностями в данном случае являются:
- нарушение проводимости контактных зон переключающих реле (что выражается в изменении сопротивления первых двух цепей);
- межвитковые замыкания в обмотках переключающих реле (обрыва нет, но не срабатывают при наличии сигнала от реле напряжения);
- изменение рабочих параметров реле напряжения;
- нарушение фазового соответствия между главным и резервным вводами.
Проверка первых двух цепей подразумевает контроль не только факта срабатывания реле, но и состояния контакторов. Поскольку подобные коммутаторы могут месяцами находиться в состоянии ожидания, весьма вероятно окисление контактных зон.
На практике это означает, что сопротивление переключателей АВР должно соответствовать нормативам, применяемым к силовым коммутационным элементам.
Проверить целостность обмоток переключающих реле можно по факту срабатывания схемы, что фиксируется с помощью основных приборов ЭТЛ (вольтметр, измеритель сопротивления).
Но вот точность срабатывания реле напряжения не может быть измерена без вспомогательных приборов.
К такому дополнительному оборудованию относятся:
- трансформатор с регулируемым выходным напряжением (ЛАТР);
- специальный секундомер, фиксирующий время существования напряжения на измерительных входах, запуск и останов которого производится электрическим импульсом.
Из вышесказанного следует, что лабораторная проверка АВР выполняется в стендовом режиме, с полным отключением входных и выходных цепей, также со сборкой дополнительных измерительных цепей.
Коротко о главном
Автоматический переключатель для перевода сети на резервный источник питания при отключении главного называется АВР. В состав прибора входят такие узлы, как контроллер, переключатель, реле, сигнализация. При этом для его срабатывания требуется совпадение ряда условий – отсутствие напряжения и короткого замыкания, включенное положение вводного автомата и исправность резервного источника.
Предназначается АВР для бесперебойной работы оборудования, автоматизации переключения на резервный источник, предотвращения опасности для людей и материального ущерба. Классифицируется устройство по ряду признаков – назначению и особенностям эксплуатации, количеству секторов, конфигурации сети, номиналу напряжения, времени срабатывания, мощности нагрузки и силе тока.
Принцип действия АВР основан на слежении за параметрами базовой сети и переключении на резервный источник при ее отключении. При этом чтобы устройство выполняло свои функции, оно должно соответствовать ряду специальных требований.
При выборе автомата учитываются такие параметры:
- Напряжение, сила тока, частота электросети.
- Число фаз.
- Наличие нейтрали и ее состояние.
- Доступные источники питания.
AVR-02 блок ввода резерва
Данное устройство является многофункциональным и с помощью него можно построить 8 разных схем АВР. Чаще всего применяются три из них:
ввод№1+ввод№2
ввод№1+генератор
ввод№1+ввод№2+генератор
Рассмотрим сначала самую сложную, которая с двумя вводами и генератором. Второй ввод может быть как от отдельной ВЛ-0,4кв или непосредственно КЛ с ближайшей ТП, так и собран на аккумуляторном ИБП с гибридными инверторами.
При этом, на варианте с источником бесперебойного питания, следует предусмотреть ситуацию, когда аккумуляторы разряжаются до допустимого максимума, а потом происходит переключение на генератор. Это очень удобно, дабы не гонять дизельгенератор при кратковременных перерывах в электроснабжении.
Какими функциональными возможностями обладает AVR-02?
она управляет силовыми элементами – контакторами или пускателями. Также могут использоваться мотор приводы.
контролирует чередование фаз
контролирует синфазность вводов
формирует сигнал запуска генератора
может работать от внешней батареи 12В
измеряет уровень напряжений и отключает неисправную линию с низким или высоким напряжением, автоматически переводя питание на ту, где все нормально
формирует сигнал авария
На передней панели AVR-02 расположены:
двухстрочный жидкокристаллический дисплей
кнопки навигации
светодиодные индикаторы №1 и №2 – показывают подключенный ввод
К1,К2,К3,К4 – состояние исполнительных реле
Схемы подключения АВР и их описание
Основная функция АВР – автоматическое переключение вводов, причём таким способом, чтобы исключить встречные токи.
Простая схема на рис. 4 объясняет принцип переключения.

Рисунок 4. Схема АВР
Контакты КМ1и КМ2 взаимосвязаны. После размыкания одного контакта, замыкается другой. Они не могут быть одновременно включены.
Существует множество различных схем подключения автоматического ввода резерва, но принцип их построения всегда такой: АВР устанавливают между вводом и потребителями. Обычно после электросчётчика. Сам щит с автоматикой может располагаться где угодно, но принцип его подключения именно такой. Этот принцип наглядно иллюстрирует схема на рис. 5.

Рис. 5. Наглядная схема подключения АВР
Детальная схема подключения блока автоматического запуска генератора показана на рисунке 6. На схеме К1 и К2 – это контакторы. Цифрами в кружках обозначены номера клемм. Пользуясь этой схемой не сложно подключить такой блок самостоятельно.

Рис. 6. Детальная схема подключения блока автозапуска генератора (БАГ)
Принципиальная схема подключения АВР для частного дома показана на рис. 7.

Рис. 7. Принципиальная схема
В данной схеме применено АЗУ, обеспечивающее стабильное напряжение и непрерывное питание в локальной сети.
В качестве примера приводим две схемы для трёхфазного тока (рис. 8). На изображении В показано одностороннее исполнение(дополнительное реле напряжения PH). При таком подключении генератор запускается в автоматическом режиме, после прекращения подачи электроэнергии. Другими словами, ввод от генератора является резервным.
На изображении А – исполнение двухстороннее. Обе секции имеют одинаковый приоритет. Такое подключение позволяет переключать линии, не зависимо от наличия напряжения в каждой из них.

Рис. 8. Подключение АВР для трёхфазного тока
Выбор схемы зависит от поставленной задачи, которую вы намерены решить.
Какие еще АВР бывают в стойке
Вводный ATS для стойки. В нашем ЦОДе такой АВР выступает единственным источником распределения питания в стойке: работает как АВР+PDU. Занимает несколько юнитов, выдерживает нагрузку 32 А, подключается промышленными разъемами и может питать до 6 КВт оборудования. Использовать его можно, когда нет возможности смонтировать стандартные PDU, а одноблочное оборудование в стойке не обслуживает критичные нагрузки.

Cтоечный STS. STS в стойке используется для оборудования, чувствительного к перепадам напряжения. Этот АВР переключается быстрее, чем ATS.

Мини-АВР. Бывают и такие малышки, но у нас в ЦОДе такого не водится. Это мини-АВР для одного сервера.

Простая схема АВР на 2 ввода на магнитных пускателях

Схема на магнитных пускательных устройствах
Принципиальная схема соединений на пускательных устройствах используется для однофазных цепей, трехфазным этот вариант не подходит. Электросхема простая, поскольку в ней применяется минимум элементов, но это не снижает ее эффективности. Для активации по очереди включаются SA1 и SA2. При наличии напряжения, использующегося для питания нагрузки, на первом вводе второй выход останется свободным, то есть резервным.
Если на первом контакте напряжение пропадает, то питание автоматически переключится на второй ввод. Если на первом опять появится нагрузка, то до ее исчезновения на втором вводе ничего не случится. Возврат в изначальное, отключенное состояние обесточенного устройства приведет к срабатыванию разомкнутого контактного элемента. Последний установлен в электроцепи запитки катушки.
Несмотря на простоту эта электросхема надежна, хотя в ней не используется механизм блокировки пускательных устройств, но его внедрение не повредит. Переключаться подача питания на другие выходы может посредством кратковременного отключения электролинии первого или второго автомата. Величина напряжения, питающего главный и дополнительный ввод, составляет 380 В. Но параметр тока катушек на пускательных устройствах составляет 220 вольт.




































