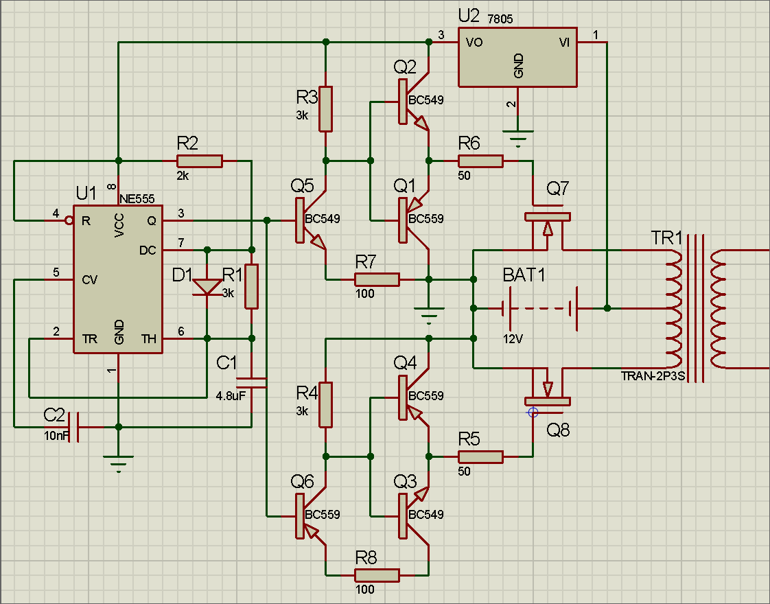
Монтаж радиоэлементов
Осталось собрать устройство. Поскольку компонентов в схеме не так много, можно размещать их не на печатной плате, а навесным монтажом с креплением к радиатору, то есть к корпусу устройства. К штыревым ножкам подпаиваемся моножильным медным проводом достаточно большого сечения, затем место соединения укрепляется 5–7 витками тонкой трансформаторной проволоки и небольшим количеством припоя ПОС-61. После остывания соединения оно изолируется тонкой термоусадочной трубкой.
Схемы высокой мощности и со сложным вторичным контуром могут потребовать изготовления печатной платы, на краю которой в ряд размещены транзисторы для свободного крепления к теплоотводу. Для изготовления печатки пригоден стеклотекстолит с толщиной фольги не менее 50 мкм, если же покрытие более тонкое — усиливайте цепи низкого напряжения перемычками из медного провода.
Изготовить печатную плату в домашних условиях сегодня просто — программа Sprint-Layout позволяет рисовать обтравочные трафареты для схем любой сложности, в том числе и для двухсторонних плат. Полученное изображение распечатывается лазерным принтером на качественной фотобумаге. Затем трафарет прикладывается к очищенной и обезжиренной меди, проглаживается утюгом, бумага размывается водой. Технология получила название «лазерно-утюжной» (ЛУТ) и описана в сети достаточно подробно.
Вытравливать остатки меди можно хлорным железом, электролитом или даже поваренной солью, способов предостаточно. После вытравливания припекшийся тонер нужно смыть, просверлить монтажные отверстия сверлом в 1 мм и пройтись по всем дорожкам паяльником (под флюсом), чтобы залудить медь контактных площадок и улучшить проводимость каналов.
Варианты: глобально
Преобразователь напряжения 12-220 В для питания нагрузки до 1000 Вт и более в целом можно сделать самостоятельно такими способами (в порядке повышения затрат):
- Оформить в корпус с теплоотводом готовый блок с Avito, Ebay или AliExpress. Ищется по запросу «inverter 220» или «inverter 12/220»; можно сразу добавить требуемую мощность. Обойдется прим. вдвое дешевле такого же заводского. Электротехнических навыков не нужно, но – см. ниже;
- Собрать такой же из набора: печатная плата + «россыпь» компонент. Приобретается там же, но к запросу добавляется diy, что значит под самосборку. Цена еще прим. в 1,5 раза ниже. Нужны начальные навыки в радиоэлектронике: умение паять пользоваться мультиметром, знание разводок (распиновок) выводов активных элементов или умение их искать, правил включения в схему полярных компонент (диодов, электролитических конденсаторов) и умение определять, на какой ток какого сечения нужны провода;
- Приспособить под инвертор компьютерный источник бесперебойного питания (ИБП, UPS). Исправный ИБП б/у без штатной АКБ можно найти за 300-500 руб. Навыков не нужно никаких – к ИБП просто подключается авто АКБ. Но заряжать ее придется отдельно, также см. ниже;
- Выбрать способ преобразования, схему (см. далее) сообразно своим потребностям и наличию деталей, рассчитать и собрать полностью самостоятельно. Возможно совсем даром, но кроме начальных электронных навыков понадобится умение пользоваться некоторыми специальными измерительными приборами (тоже см. далее) и производить простейшие инженерные расчеты.
Из готового модуля
Способы сборки по пп. 1 и 2 на самом деле не такие уж простые. Корпуса готовых заводских инверторов служат одновременно и теплоотводами для мощных транзисторных ключей внутри. Если брать «полуфабрикат» или «россыпь», то корпуса к ним не будет: при теперешней себестоимости электроники, ручного труда и цветных металлов разница в ценах объясняется как раз отсутствием второго и, возможно, третьего. Т.е., радиатор для мощных ключей придется делать самому или искать готовый алюминиевый. Его толщина в месте установки ключей должна быть от 4 мм, а площади на каждый ключ должно приходиться от 50 кв. см. на каждый кВт отдаваемой мощности; с обдувом от компьютерного вентилятора-кулера на 12 В 110-130 мА – от 30 кв. см*кВт*ключ.

Готовые модули инверторов напряжения 12/220 В
Напр., в наборе (модуле) 2 ключа (их видно, они торчат из платы, см. слева на рис.); модули с ключами на радиаторе (справа на рис.) стоят дороже и рассчитаны на определенную, как правило, не очень большую мощность. Кулера нет, мощность нужна 1,5 кВт. Значит, нужен радиатор от 150 кв. см. Кроме него еще установочные комплекты для ключей: изолирующие теплопроводящие прокладки и фурнитура под крепежные винты – изолирующие чашечки и шайбы. Если модуль с теплозащитой (между ключами будет торчать еще какая-то фитюлька — термодатчик), то немного термопасты для приклеивания его к радиатору. Провода – само собой, см. далее.
Из ИБП (UPS)
Инвертор 12В DC/220 В AC 50 Гц, к которому можно подключать любые приборы в пределах допустимой мощности, делается из компьютерного ИБП совсем просто: штатные провода к «своей» АКБ заменяются длинными с зажимами под клеммы авто АКБ. Сечение проводов рассчитывается исходя из допустимой плотности тока 20-25 А/кв. мм, см. также далее. Но вот из-за нештатной батареи могут возникнуть проблемы – с нею же, а она дороже и нужнее преобразователя.
В ИБП применяются тоже свинцово-кислотные АКБ. Это на сегодня единственно широко доступный вторичный химический источник электропитания, способный регулярно отдавать большие токи (экстратоки), не «убиваясь» полностью за 10-15 циклов заряд-разряд. В авиации используются серебряно-цинковые АКБ, которые еще мощнее, но они чудовищно дороги, в широкий оборот не выпускаются, а их ресурс по бытовым меркам ничтожен – ок. 150 циклов.
Разряд кислотных АКБ четко отслеживается по напряжению на банку, и контроллер ИБП не даст «чужой» батарее разрядиться сверх меры. Но в штатных АКБ ИБП электролит гелевый, а в автоаккумуляторах жидкий. Режимы заряда в том и другом случае существенно отличаются: сквозь гель нельзя пропускать такие токи, как сквозь жидкость, а в жидком электролите при слишком малом токе заряда подвижность ионов будем мала и они не все вернутся на свои места в электродах. В результате ИБП будет хронически недозаряжать авто АКБ, она скоро засульфатируется и придет в полную негодность. Поэтому в комплект к инвертору на ИБП нужно зарядное устройство для аккумуляторов. Сделать его своими руками можно, но это уже другая тема.
Какие бывают преобразователи
В современно мире существует множество видов преобразователей тока, как небольших для минимальных потребностей, так и крупных способных обеспечить энергией несколько электроприборов.

Для самых простых нужд можно использовать преобразователи работающие от прикуривателя в автомобиле. Работу холодильника они конечно обеспечить не смогут, но вот радио или зарядку телефона, планшета, ноутбука вполне осилят.









Благодаря ШИМ контролерам преобразователи заметно шагнули вперёд. Вырос коэффициент полезного действия, а форма тока приблизилась к привычным для приборов форме чистого синуса. А максимальная мощность выросла до нескольких кило ватт.

Конечно всё это касается лишь дорогих и массивных преобразователей. Но и более простые, тоже не стояли на месте и улучшали свои характеристики.

Время работы будет ограниченно мощностью и ёмкостью аккумулятора. И если вы на долго отправляетесь в путешествие, то не следует слишком сильно нагружать аккумулятор и ограничивать себя в потреблении электроэнергии.

Для отдыха не природе лучше всего подойдёт компактный маломощный преобразователь. Его вполне хватит для бытовых нужд в походе.


Не каждый бытовой прибор сможет работать с такой формой тока и может вовсе прийти в негодность. Поэтому следует внимательно подходить к выбору приборов для поездок на природу.








Существует три вида преобразователей напряжения с 12 на 220 В:
- Автомобильный;
- Компактный;
- Стационарный тип.

Также нельзя забывать, что чем выше нагрузка на преобразователь, тем ниже его КПД. И если в этом нет необходимости, нагружать его следует минимально, чтобы не расходовать драгоценную энергию впустую.

Распространенные схемы
Чтобы преобразовать напряжение одного уровня в другое, используют импульсные преобразователи с установленными индуктивными накопителями энергии. Исходя из этого, различают три типа схем преобразования:
- Инвертирующие.
- Повышающие.
- Понижающие.
Во всех перечисленных схемах используются электрические компоненты:
- Основной коммутирующий компонент.
- Источник питания.
- Конденсатор фильтра, который подключают параллельно сопротивлению нагрузки.
- Индуктивный накопитель энергии (дроссель, катушка индуктивности).
- Диод для блокировки.
Комбинирование данных элементов в определенной последовательности позволяет построить любую из вышеперечисленных схем.
Простой импульсный преобразователь
Самый элементарный преобразователь можно собрать из ненужных деталей от старого системного блока компьютера. Существенный недостаток данной схемы — выходное напряжение 220В далеко от идеала по своей форме синусоиды, имеет частоту, превышающую стандартные 50 Гц. Не рекомендуется подключать к такому аппарату чувствительную электронику.

В данной схеме применено интересное техническое решение. Для подключения к преобразователю техники с импульсными блоками питания (например, ноутбук) используют выпрямители со сглаживающими конденсаторами на выходе из устройства. Единственный минус — адаптер будет работать только в случае совпадения полярности выходного напряжения розетки с напряжением выпрямителя, встроенного в адаптер.
Для простых потребителей энергии подключение можно осуществить напрямую к выходу трансформатора TR1. Рассмотрим основные компоненты данной схемы:
- Резистор R1 и конденсатор C2 — задают частоту работы преобразователя.
- ШИМ-контролер TL494. Основа всей схемы.
- Силовые полевые транзисторы Q1 и Q2 — используются для большей эффективности. Размещаются на алюминиевых радиаторах.
- Транзисторы IRFZ44 можно заменить близким по характеристикам IRFZ46 или IRFZ48.
- Диоды D1 и D2 также можно заменить на FR107, FR207.
Если в схеме предполагается использование одного общего радиатора, необходимо установить транзисторы через изоляционные прокладки. По схеме, выходной дроссель наматывают на ферритовое кольцо от дросселя, которое также извлекают из блока питания компьютера. Первичную обмотку изготавливают из провода 0,6 мм. Она должна иметь 10 витков с отводом от середины. Поверх нее наматывают вторичную обмотку, состоящую из 80 витков. Выходной трансформатор можно также изъять из ненужного ИБП.
Схема очень проста. При правильной сборке она начинает работать сразу, не требует точной настройки. Отдавать в нагрузку она сможет ток до 2,5 А, но оптимальным режимом работы будет ток не более 1,5 А — а это более 300 Вт мощности.
ИНТЕРЕСНО: В магазине подобный преобразователь стоит в районе 3-4 тысяч рублей.
Схема преобразователя с выходом переменного тока

Данная схема известна еще радиолюбителям СССР. Однако это не делает ее неэффективной. Наоборот, она очень хорошо себя зарекомендовала, а главный ее плюс — получение стабильного переменного тока с напряжением 220В и частотой 50 Гц.
В качестве генератора колебаний выступает микросхема К561ТМ2, представляющая из себя D-тригер сдвоенного типа. Этот элемент можно заменить зарубежным аналогом CD4013.
Сам преобразователь имеет два силовых плеча, построенных на биполярных транзисторах КТ827А. Они имеют один существенный недостаток по сравнению с новыми полевыми транзисторами — данные компоненты сильно нагреваются в открытом состоянии, что происходит из-за высоких показателей сопротивления. Преобразователь работает на низкой частоте, поэтому в трансформаторе используют мощный стальной сердечник.
В данной схеме используется старый сетевой трансформатор TC-180. Он, как и остальные инверторы на основе несложных ШИМ-схем, выдает значительно отличающуюся синусоидальную форму напряжения. Однако этот недостаток немного сглаживается большой индуктивностью обмоток трансформатора и выходным конденсатором С7.
ВАЖНО: Иногда трансформатор может издавать ощутимый гул во время работы. Это говорит о неполадках в работе схемы
Как работает инвертор
Основа автомобильного инвертора – генератор с широтно-импульсной модуляцией (ШИМ)
Это устройство работает от аккумулятора 12 вольт и выдает прямоугольные импульсы (меандр) с изменяемой скважностью (соотношением времени наличия/отсутствия напряжения). Когда скважность равна единице, инвертор обеспечивает максимальный ток
Чем меньше скважность, тем соответственно, меньше ток. При этом напряжение на выходе всегда соответствует значению 220 вольт. Частота работы генератора от 50 килогерц до 5 мегагерц, в зависимости от схемы и деталей. Превращение высокочастотного напряжения в низкочастотное (50 герц) происходит с помощью сглаживания меандра в колебательном контуре, образованном трансформатором и конденсатором, а также фильтрации гармоник. Ведь генератор ШИМ не только создает переменное напряжение 220 вольт с высокой частотой, но благодаря меняющемуся изменению скважности, модулирует выходное напряжение синусоидальным сигналом с частотой 50 герц.
Когда инвертор работает без нагрузки, скважность сигналов ШИМ-генератора минимальна, а напряжение на выходе составляет 220в. Подключение нагрузки приводит к увеличению тока и падению напряжения на выходе устройства ниже 220v
Система обратной связи сравнивает выходное напряжение с заданным стандартом, после чего подает на генератор сигнал, увеличивающий скважность импульсов. Благодаря этому возрастает выходная мощность, поднимается напряжение. При отключении нагрузки выходное напряжение поднимается выше 220 вольт, после чего система обратной связи снижает скважность импульсов до тех пор, пока напряжение не придет в норму. Изменение скважности и выходного тока приводит к увеличению нагрузки на аккумулятор, поэтому его напряжение нередко опускается ниже 12 вольт. В этом случае схема с обратной связью еще больше увеличивает скважность, вплоть до единицы.
Нередко преобразователь, сделанный своими руками, в котором не предусмотрена обратная связь, реагирует на подключение к разряженному аккумулятору снижением выходного напряжения. Поэтому они не очень подходят для питания усилителя или ноутбука, но вполне смогут обеспечить функционирование устройств с реактивной нагрузкой – ручной электроинструмент, лампы, кипятильники.
Выбор схемы
В интернете выложено огромное количество схем устройств, преобразующих энергию автомобильного аккумулятора (12 вольт) в переменное напряжение 220 вольт и пригодных для изготовления своими руками. Поэтому выбирать схему необходимо, ориентируясь на доступ к элементной базе и опыт работы с такими устройствами. Если неподалеку от вас есть магазин радиодеталей, то вы можете узнать у них, какие контроллеры и силовые транзисторы наиболее доступны и уже под них подобрать наиболее подходящую схему. Также можно воспользоваться теми деталями, которые есть в любом блоке питания компьютера. Оттуда вы сможете взять:
- контроллер (ШИМ-генератор);
- ферритовое кольцо для трансформатора;
- силовые транзисторы;
- конденсаторы;
- резисторы;
- фильтрующие дроссели.
Если вы не уверены в том, что сможете своими руками сделать сложное устройство с обратной связью, собирайте инвертор 12 → 220 вольт на основе мультивибратора на 50 герц. Трансформатор для него можно снять со старого транзисторного телевизора или источника бесперебойного питания (UPS). Такой инвертор занимает гораздо больше места, чем высокочастотное устройство, однако он проще в настройке, да и детали для него найти легче.
Пример схемы
Типовое энергопотребление
В таблице указано минимальное потребление энергии для популярной бытовой техники. Чтобы узнать количество Ватт для конкретного прибора, посмотрите количество Ватт на его блоке питания или поищите на корпусе. Если известна только маркировка и название модели, то всегда можно погуглить характеристики. Точнее всего будет замерять ваттметром еще дома, чтобы узнать точные реальные показатели, которые сильно зависят от режима работы.
| Наименование | Примерное энергопотребление |
| Зарядное для смартфона или планшета | от 10вт |
| Нетбук | от 15вт |
| Ноутбук | от 30вт |
| Принтер струйный | от 30вт |
| Компьютер | от 50вт |
| Бритва | от 10вт |
| ЖК телевизор | от 20вт |
| Фен | от 700вт |
| Утюг | от 1000вт |
| Чайник обычный | от 2000вт |
| Микроволновка | от 1000вт |
Мощный автомобильный преобразователь 12-220 50 Гц своими руками – 15 Июля 2014
| Еще год назад мною была опубликована схема самого простого преобразователя напряжения 12-220, с того дня забыл про этот инвертор и вот сегодня решил опять собрать и показать широкой публике основу его работы. |
Инвертор состоит из задающего генератора на 50 Герц (до 100 Гц), который построен на основе самого обычного мультивибратора. С момента публикации схемы наблюдал, что многие успешно повторили схему, отзывы довольно хорошие – проект удался.
Данная схема позволяет получить на выходе почти сетевые 220 Вольт с частотой 50Гц (зависит от частоты мультивибратора. На выходе нашего инвертора прямоугольные импульсы, но с выводами прошу не спешить – такой инвертор пригоден для питания почти всех бытовых нагрузок, за исключением тех нагрузок, которые имеют встроенный двигатель, который чувствителен к форме подаваемого сигнала.
Телевизор, проигрыватели, зарядные устройства от портативных ПК, нотбуков, мобильных устройств, паяльники, лампы накаливания, светодиодные лампы, ЛДС, даже персональный компьютер – все это можно без проблем питать от предлагаемого инвертора.
Несколько слов о мощности инвертора. Если задействовать одну пару силовых ключей серии IRFZ44 мощность порядка 150 ватт, ниже указана выходная мощность в зависимости от количества пар ключей и их типа
Транзистор Кол-во пар. Мощность (Вт) IRFZ44/46/48 1/2/3/4/5 250/400/600/800/1000IRF3205/IRL3705/IRL2505 1/2/3/4/5 300/500/700/900/1150IRF1404 1/2/3/4/5 400/650/900/1200/1500Max
Но и это еще не все, один из тех людей, который собрал сей прибор отписывался с гордостью, что ему удалось снять до 2000 ватт, разумеется и это реально , если использовать скажем 6 пар IRF1404 – действительно убойные ключи с током 202Ампер, но разумеется максимальный ток не может доходить до таких значений, поскольку выводы при таких токах попросту бы расплавились.
Инвертор имеет функцию REMOTE (ремоут контроль). Фишка в том, что для запуска инвертора нужно подать маломощный плюс от АКБ на линию, к которому подключены маломощные резисторы мультивибратора. Несколько слов о самих резисторах – все брать с мощностью 0,25 ватт – они не будут перегреваться. Транзисторы в мультивибраторе нужны довольно мощные, если собираетесь качать несколько пар силовых ключей. Из наших подойдут КТ815/17 а еще лучше КТ819 или импортные аналоги.
Конденсаторы – являются частотнозадающими, их емкость 4.7мкФ, при таком раскладе компонентов мультивибратора, частота инвертора будет в районе 60Гц. Трансформатор я взял от старого бесперебойника, мощность транса подбирается исходя от нужно (расчетной) мощности инвертора, первичные обмотки 2 по 9 Вольт (7-12 Вольт), вторичная обмотка стандарт – сетевая. Конденсаторы пленочные, с расчетным напряжением 63/160 и более вольт, берите та, что есть под рукой.
Ну вот и все, добавлю только, что силовые ключи при большой мощности будут нагреваться как печка, им нужен очень хороший теплоотвод, плюс активное охлаждение. Не забываем изолировать пары одного плеча от теплоотвода, во избежания КЗ транзисторов.
Инвертор не имеет никаких защит и стабилизацию, возможно напряжение будет отклоняться от 220 Вольт.
Скачать печатную плату с сервера
С уважением – АКА КАСЬЯН
Обсудить на Форуме
Цены на ремонтные работы преобразователей напряжения
| Наименование работы | Цена (руб.) |
| Снятие/замена силовых транзисторов IGBT | от 2300 |
| Замена вентиляторов охлаждения | от 1200 |
| Ремонт платы управления | от 1600 |
| Снятие/замена микросхем | от 800 |
| Снятие/замена конденсаторов | от 600 |
| Снятие/замена силового трансформатора | от 1400 |
| Восстановление корпуса устройства | от 2104 |
| Замена дисплея | от 1408 |
| Замена кнопок управления | от 607 |
| Чистка оборудования | 600 |
| Срочный ремонт | коэффициент +30% |
| Консультация сервис инженера | 500 |
| Восстановление корпуса преобразователя напряжения | от 1600 |
| Замена резисторов | от 200 |
Все цены без НДС, без стоимости электронных компонентов.
Изготовление автомобильного инвертора
Инверторное устройство, способное преобразовывать 12 вольт в 220, становится незаменимым во время путешествий на автомобиле. Многие виды бытовой техники смогут работать в отрыве от стационарных источников питания. Единственным серьезным ограничением является величина максимально допустимой нагрузки, находящейся в пределах нескольких сотен ватт. Конечно, можно воспользоваться и более мощными инверторами, но в этом случае наступит очень быстрая разрядка аккумулятора.
В зависимости от расходования тока, нагрузка бывает активной, с максимальным потреблением энергии, и реактивной, когда энергия, полученная от батареи, потребляется частично. Характер нагрузки необходим для того, чтобы рассчитать максимальную мощность. Например, самая большая нагрузка, планируемая к подключению, составляет 300 Вт. Сам же инвертор должен обладать мощностью на 25% больше. По расчетам мощность устройства выходит 375 Вт, поэтому наиболее близким по этому значению прибором будет инвертор на 400 Вт.
По такой же схеме рассчитывается преобразователь, изготавливаемый собственными силами. Устройство с нормальной сборкой или схема простого инвертора обеспечивает потребности в освещении, зарядке телефонов, подключении телевизора и других устройств первой необходимости. Как уже отмечалось, не рекомендуется пользоваться мощными приборами, которые очень быстро сажают АКБ.
Для изготовления простейшего преобразователя будут нужны силовые транзисторы и мультивибратор. Такие устройства могут нормально работать даже в условиях резких перепадов температур. В условиях жаркой погоды понадобится система дополнительного охлаждения транзисторов, чтобы избежать их перегрева и выхода из строя. В большинстве случаев можно обойтись обычным кулером от компьютера, установленным на радиатор охлаждения.
Сегодня в конструкциях инверторов уже не используются обычные трансформаторы, которые обеспечивали высокочастотные преобразования на 220В. В преобразователях применяются импульсные схемы, обеспечивающие такой же результат. Для самодельного устройства подойдет микросхема К561ТМ2 с двумя D-триггерами. Один триггер DD1 является задающим генератором, а второй – DD1.2 – служит делителем частоты. Преобразование напряжения осуществляется силовыми транзисторами КТ827 или КТ819. Более качественное преобразование выполняется полевыми транзисторами IRFZ44, выдающими максимально чистую синусоиду.
Для получения контура частотой 50 Гц используется вторичная обмотка с параллельно соединенными конденсаторами электролитического типа и нагрузка. Без этой нагрузки, подключаемой на выходе, устройство не будет работать. Только после подключения какого-либо потребителя, начнется преобразование напряжения из 12 вольт в 220. Существенным недостатком подобных схем является не совсем качественное выходное напряжение. Чтобы увеличить мощность устройства потребуются более эффективные, но и более дорогостоящие транзисторы. Конденсатор, подключаемый к выходу, рассчитывается на минимальное напряжение в диапазоне от 250 до 300 вольт.
Фильтрующие элементы

После выпрямителя идет фильтр. Его основное предназначение – это отсечка всей переменной составляющей выпрямленного тока. Для более ясной картины нужно составить схему замещения. Итак, плюс проходит через катушку. А затем между плюсом и минусом включен электролитический конденсатор. Вот он-то и интересен в схеме замещения. Если катушка замещается реактивным сопротивлением, то конденсатор при наличии различного тока может быть либо проводником, либо разрывом.
Как было сказано, в выпрямителе на выходе постоянный ток. А при подаче его на электролитический конденсатор не происходит ничего, так как последний является разрывом цепи. Но вот есть небольшая переменная в токе. А если течет переменный ток, то в схеме замещения конденсатор становится проводником. Следовательно, происходит замыкание плюса на минус. Данные выводы сделаны по законам Кирхгофа, которые являются основными в электротехнике.
Простейший преобразователь своими руками
Самостоятельное изготовление аналоговых и цифровых преобразователей выгодно по следующим причинам:
- Низкая себестоимость. Детали для самодельных устройств находят в старой радиотехнике.
- Разнообразие. Существует много вариантов, которые можно изготовить своими руками.
Самодельные инверторы строят по стандартной схеме. В основе аппарата лежит задающий генератор. К нему напрямую или через согласующий трансформатор подключена одна или несколько пар транзисторов. Под действием импульсов они начинают поочередно переключаться. Сигналы попадают на повышающий трансформатор и достигают потенциала 220 вольт.
Необходимые материалы
В схемах простых преобразователей чаще всего применяют:
- биполярные транзисторы – КТ 805/819/817/815;
- составные – КТ 825/827;
- полевые – IRF3808/3205, IRL2505, IRFZ40.
Их можно заменить на подобные по характеристикам. Большинство домашних мастеров выпаивает детали для них из старых усилителей, магнитофонов, принтеров и другой аппаратуры.
Некоторые используют для построения инвертора микросхему КР1211ЕУ1. В ней уже встроено два канала для управления мощными транзисторными ключами.
В соответствии с выбранной схемой и дизайном понадобятся:
- конденсаторы и резисторы;
- трансформаторы и контура (готовые или самодельные);
- листы металла, пластика;
- толстые провода (не менее 3 мм²);
- крепежные детали.
Этапы работы
Перед началом построения преобразователя составляют план. Представляют или записывают ступени изготовления:
- Поиск. Найти схему и детали.
- Подготовить инструмент.
- Монтаж. Навесной или на плате (придется делать самостоятельно или заказывать).
- Намотка трансформатора, если нет готового.
- Сборка из листов винтов или болтов коробки для корпуса прибора.
- Подсоединение проводников для подключения к аккумуляторам и аппаратуре.





































