Простое восстановление инструмента
Основным преимуществом аккумуляторного шуруповерта является его мобильность. Применяется в таких инструментах литий-ионный аккумулятор, который защищен от перегрузки и полной разрядки. Кроме того, существует защита и от перезарядки в виде отдельной схемы, встроенной в сам элемент. Основным источником питания (первичным) является 220 В, выполняется и подзарядка аккумуляторной батареи.
В зависимости от модели шуруповерта на аккумулятор поступает напряжение зарядки от 14 В до 21 В. На выходе батареи получается напряжение питания от 12 до 18 В. Этот тип АКБ служит долго, но если инструментом не пользоваться продолжительное время, не поможет и встроенная защита от разрядки элементов батареи: разрядка происходит постоянно.
Для увеличения срока службы необходимо постоянно разряжать и заряжать батарею. Если по какой-то причине не удалось «уследить» за инструментом, часто выходит из строя какой-либо конкретный элемент аккумулятора. Существуют основные способы решения этой проблемы:
- Заменить батарею на новую.
- Приобрести новый инструмент.
- Переделать шуруповерт с питанием от сети.
При замене аккумулятора необходимо учесть, что новый достаточно сложно найти. Инструменты делают так, чтобы тяжело было найти для них запчасти. Фирме невыгодно производить свое изделие с высокой ремонтоспособностью, так как ей нужны доходы от покупки продукции. Найти новый аккумулятор возможно только у дилеров. Кроме того, возможен еще вариант: разобрать аккумуляторную батарею и поменять неисправный элемент питания.
При покупке нового инструмента пользователь стремится купить модель более качественного образца, забывая о правилах эксплуатации аккумуляторов литий-ионного типа. Основные правила, которые помогут надолго сохранить срок службы инструмента:
- При покупке в зимний период «запускать» инструмент сразу категорически запрещается. Нужно подождать около часа, пока он не «прогреется» до уровня комнатной температуры.
- Поставить батарею на зарядку.
- Цикл зарядки и разрядки АКБ выполнить около 3 раз.
Если ни один из вариантов решения проблемы не подходит, нужно приступить к переделке шуруповерта на сетевой своими руками. Сделать это просто. Существует множество простых и сложных способов. Изменение модели инструмента имеет несколько положительных сторон:
- Нет необходимости подзарядки батареи.
- Снижается нагрузка на механическую часть.
- Множество вариантов блоков питания.
- Увеличение качественных характеристик изделия.
Безопасность бестрансформаторных БП
Обе электросхемы имеют свои ограничения: они лишены какой-либо изоляции и защиты от сетевого напряжения, что является серьезной проблемой для безопасности. Но благодаря незначительным изменениям, можно адаптировать обе представленные схемы для реального использования и обеспечить соблюдение минимальных стандартов безопасности. Модификации включают:
- Добавление предохранителя для защиты от чрезмерного входного тока;
- Добавление варистора для защиты от переходных процессов;
- Резистор R2 (R3) подключен параллельно C1 (C3) для улучшения электромагнитной устойчивости;
- Разделение R1 на два резистора R1 и R2 для обеспечения лучшей защиты от скачков напряжения и предотвращения электрических дуг для резистивной цепи.

Для небольших нагрузок можно снизить напряжение с 220 В переменного тока до нескольких вольт (например 5, 9, 12 или 24), используя только токоограничивающий резистор, как показано на принципиальной схеме. КПД такой схемы чрезвычайно низок (1%), поскольку большая часть энергии теряется в виде тепла через резистор R1. Этот компонент действительно должен проделать большую работу чтобы снизить напряжение с 220 В до 12 В.

В этом примере этот линейный элемент рассеивает в среднем 22 Вт. Следовательно, он должен быть рассчитан не менее чем на 50 Вт. Его мощность рассеяния можно определить по формуле:
Переходные напряжения (за одну секунду) со значениями используемых компонентов показаны на графиках.

График верхний показывает, сколько времени требуется чтобы выходное напряжение достигло 12 В. Это время зависит от постоянной времени схемы, определяемой конденсатором C1. Тут время зарядки конденсатора следующее:
- C1 = 100 мкФ, T = 25 мс
- C1 = 470 мкФ, T = 130 мс
- C1 = 1000 мкФ, T = 290 мс
- C1 = 4700 мкФ, T = 1,4 сек
- C1 = 10000 мкФ, T = 3 сек
При постоянном сопротивлении нагрузки пульсации выходного напряжения зависят от емкости конденсатора С1. Чем больше емкость конденсатора, тем меньше пульсации выходного напряжения. При использовании указанных выше конденсаторов уровень пульсаций, измеренный как размах напряжения сигнала, выглядит следующим образом:
- C1 = 100 мкФ, пульсации = 1,2 Vpp
- C1 = 470 мкФ, пульсации = 261,7 mVpp
- C1 = 1000 мкФ, пульсации = 121,5 mVpp
- C1 = 4700 мкФ, пульсации = 25,3 mVpp
- C1 = 10 000 мкФ, пульсации = 11,9 mVpp
Но что более важно чем пульсация, на рисунке видно что выходное напряжение от источника питания не достигает желаемого напряжения 12 В, а только около 11,3 В

Оказывается даже без нагрузки при подключении выходное напряжение всегда ниже 12 В. Это падение напряжения вызвано диодом D2. Помещенный в это место диод Шоттки мог бы уменьшить его, но не до нуля.

Как сделать простой блок питания на 12 вольт из трансформатора, выпрямителя, конденсатора.
Тема: как можно спаять источник питания на 12 вольт своими руками (схема).
Если вам нужен источник постоянного питания с напряжением 12 вольт, а его нет под рукой, то его можно и купить. Если брать дешёвый блок питания, то его качество будет оставлять желать лучшего. Обычно такие недорогие БП хороши только с виду. Когда их открываешь, то оказывается, что его характеристики (указанные на корпусе) по току завышены. В реальности он не способен обеспечить в полной мере ту мощность, что заявлена производителем (как правило). Можно купить и более дорогостоящий блок питания на 12 вольт, но собрать своими руками по частям выйдет гораздо дешевле, а по качеству ничуть не хуже.
Итак, как сделать хороший и простой блок питания на 12 вольт своими руками, что для этого нам понадобится? Нужен понижающий силовой трансформатор, выпрямительный диодный мост и фильтрующий конденсатор электролит. Трансформатор будет понижать сетевое напряжение (220 В) до нужного, а именно до 10 вольт. Почему до 10, а не 12. Потому, что есть такой эффект — переменное напряжение после диодного моста (имеющего конденсатор достаточной емкости) станет процентов примерно на 18 больше, чем без конденсатора. Это стоит учитывать при сборке любого блока питания.
Трансформатор нужен той мощности, которая вам нужна. То есть, изначально вы должны знать, какой именно максимальный ток должен выдавать данный блок питания. Зная ток и выходное напряжение можно найти электрическую мощность. Нужно просто ток (к примеру 3 ампера) перемножить на напряжение выхода (в нашем случае это 12 вольт). Стоит ещё добавить небольшой запас по мощности процентов 25. В итоге получим, что нужен трансформатор мощностью около 50 Вт.
С размерами (мощностью) трансформатора определились. Исходя из этого вторичная обмотка транса должна иметь нужное сечение, чтобы обеспечить нужную силу тока. Для 3 ампер (максимальное значение) на выходе нашего самодельного блока питания сечение вторичной обмотки трансформатора должно быть около 1,3 мм. Если на магнитопроводе достаточно места, то можно намотать провод большего диаметра (это только увеличит максимальную силу тока источника питания).
Итак, наш трансформатор на выходе вторичной обмотки будет выдавать переменное напряжение величиной 10 вольт. Это напряжение имеет форму синусоиды, которая меняет свои полюса с частотой 50 герц. Нам же нужен постоянный ток, который не имел этого периодического изменения полюсов. Для этого используется выпрямительный диодный мост. Его задача сводится к тому, что он все полупериоды делает однополюсными, хотя и скачкообразными (плавно возрастающими и убывающими). Диодный мост можно купить готовым, хотя его можно спаять и самому из 4х одинаковых диодов, которые должны быть также рассчитаны на нужный выходной ток. Для нашего самодельного блока питания с 3 амперами нужно взять диоды, рассчитанные на ток в 6 А (берём с учётом запаса).
Поскольку после диодов напряжение имеет скачкообразный вид, его нужно отфильтровать. Это делается обычным электролитическим конденсатором, соответствующей емкости. Значит достаем еще и конденсатор, рассчитанный на напряжение 25 вольт, с емкостью 2200 мкф (чем больше, тем лучше фильтрация, но при этом и размеры конденсатора будут увеличиваться). Вот и всё, теперь эти элементы нужно просто спаять между собой (трансформатор, выпрямительный диодный мост и конденсатор электролит).
P.S. Учтите, что ёмкость конденсатора электролита имеет полярность (плюс и минус), которую нужно соблюдать при подключении его к схеме нашего самодельного блока питания. В противном случае может произойти так, что конденсатор просто у вас взорвется, либо просто выйти из строя. Ну, а в целом, данная схема БП является наиболее простой. Она не имеет стабилизации, рассчитана на питания электроприборов, не нуждающихся в большой точности и стабильности напряжения.
Схемы блоков питания
Напряжение лабораторного БП располагается в интервале от 0 до 35 вольт. Для этой цели подходят схемы, по которым можно собрать следующие БП:
- однополярный;
- двуполярный;
- лабораторный импульсный.
Конструкции подобных устройств обычно собраны либо на обычных трансформаторах напряжения (ТН), либо на импульсных трансформаторах (ИТ).
Внимание! Отличие ИТ от ТН в том, что на обмотки ТН подается синусоидальное переменное напряжение, а на обмотки ИТ приходят однополярные импульсы. Схема включения обоих абсолютно идентична
Простой лабораторный
Однополярный БП с возможностью регулировать выходное напряжение можно собрать по схеме, в которую входят:
- понижающий трансформатор Tr ( 220/12…30 В);
- диодный мост Dr для выпрямления пониженного переменного напряжения;
- электролитический конденсатор С1 (4700 мкФ*50В) для сглаживания пульсации переменной составляющей;
- потенциометр для регулировки выходного напряжения Р1 5 кОм;
- сопротивления R1, R2, R3 номиналом 1кОм, 5,1 кОм и 10 кОм, соответственно;
- два транзистора: Т1 КТ815 и Т2 КТ805, которые желательно установить на теплоотводы;
- для контроля напряжения на выходе устанавливают цифровой вольтамперметр, с интервалом измерений от 1,5 до 30 В.
В коллекторную цепь транзистора Т2 включены: С2 10 мкф * 50 В и диод Д1.
Схема простого БП
К сведению. Диод устанавливают для защиты С2 от переполюсовки при подключении к аккумуляторам для подзарядки. Если такая процедура не предусмотрена, можно заменить его перемычкой. Все диоды должны выдерживать ток не менее 3 А.
Печатная плата простого БП
Двухполярный источник питания
Для питания усилителей низкой частоты (УНЧ), имеющих два “плеча” усиления возникает необходимость в применении двухполярного БП.
Важно! Если монтировать лабораторный БП, стоит остановить внимание именно на аналогичной схеме. Источник питания должен поддерживать любые форматы выдаваемого постоянного напряжения
Двухполярный ИП на транзисторах
Для такой схемы допустимо применять трансформатор с двумя обмотками на 28 В и одной на 12 В. Первые две – для усилителя, третья – для питания охлаждающего вентилятора. Если таковой не окажется, то достаточно двух обмоток равного напряжения.
Для регулировки выходного тока применены наборы резисторов R6-R9, подключаемые с помощью сдвоенного галетного переключателя (5 положений). Резисторы подбирают такой мощности, чтобы они выдерживали ток более 3 А.
Переменный резистор R нужно брать сдвоенный номиналом 4.7 Ом. Так проще осуществлять регулировку по обоим плечам. Стабилитроны VD1 Д814 соединены последовательно для получения 28 В (14+14).
Для диодного моста можно взять диоды подходящей мощности, рассчитанные на ток до 8 А. Допустимо устанавливать диодную сборку типа KBU 808 или аналогичную. Транзисторы КТ818 и КТ819 необходимо установить на радиаторы.
Подбираемые транзисторы должны иметь коэффициент усиления от 90 до 340. БП после сборки не требует специальной наладки.
Лабораторный импульсный бп
Отличительной чертой ИПБ является рабочая частота, которая в сто раз выше частоты сети. Это дает возможность получить большее напряжение при меньшем количестве витков обмотки.
Информация. Чтобы получить 12 В на выходе ИПБ с током 1 А для сетевого трансформатора достаточно 5 витков при сечении провода 0,6-0,7 мм.
Простой полярный ИП можно собрать, используя импульсные трансформаторы от компьютерного БП.
Лабораторный блок питания своими руками можно собрать по схеме приведенной ниже.
Схема импульсного блока питания
Данный источник питания собран на микросхеме TL494.
Важно! Для управления Т3 и Т4 используется схема, в которую входит управляющий Тr2. Это связано с тем, что встроенные ключевые элементы микросхемы не имеют достаточной мощности
Трансформатор Тr1 (управляющий) берут от компьютерного БП, он «раскачивается» при помощи транзисторов Т1 и Т2.
Особенности сборки схемы:
- для минимизации потерь при выпрямлении используют диоды Шоттки;
- ESR электролитов в фильтрах на выходе должен быть как можно ниже;
- дроссель L6 от старых БП применяют без изменения обмоток;
- дроссель L5 перематывают, намотав на ферритовое кольцо медный провод диаметром 1,5 мм, набрав 50 витков;
- Т3, Т4 и D15 крепят на радиаторы, предварительно отформатировав выводы;
- для питания микросхемы, управления током и напряжением применяют отдельную схему на Tr3 BV EI 382 1189.
Вторичная обмотка выдает 12 В, которые выпрямляются и сглаживаются при помощи конденсатора. Микросхема линейного стабилизатора 7805 стабилизирует его до 5 В для питания схемы индикации.
Внимание! Допустимо использовать в этом БП любую схему вольтамперметра. В таком случае микросхема для стабилизации 5 В не понадобится
Схемы ИБП
Перед выбором схемы ИБП нужно:
- задать уровень входного напряжения;
- определить выходной диапазон БП;
- задать максимальную мощность или ток нагрузки.
С учетом заданных параметров выбирается проект ИБП. Отбор может производиться по типу регулирующих компонентов:
- биполярные транзисторы;
- полевые;
- специализированные микросхемы.
Последние наиболее удобны, поскольку для сборки БП на их основе требуется минимум дополнительных деталей. Их настройка проста и заключается в подборе одного параметра. Типичным представителем такого чипа для устройств бесперебойного питания является UC3842. Однотактные преобразователи нашли применение в условиях лабораторного эксперимента, когда главным критерием являются малые габариты и простота.
Процесс сборки
Используя первичную цепь трансформатора, необходимо первоначально установить выключатель и предохранитель. При использовании вторичной схемы сборки, питание первоначально поступает на диодный мост, после попадает в конденсатор электролитов. Уже от них, напряжение понижается посредством специального модуля.







Далее модуль отправляет напряжение на вольтамперметр, который зафиксировал выходящее напряжения.

Схема сборки мощного лабораторного блока питания с возможностью регулировки выходного напряжения. В этом случае силовые элементы выставляются внизу корпуса, конденсатор необходимо разместить между диодным мостом и трансформатором.

Далее, после этого необходимо соединить все три составляющие: диодный мост, модуль понижения и трансформатор.

После этого необходимо распаять резисторы, подключить к ним выключатель прибора. Распаять провода ампервольтметра. После того, как основные элементы были подсоединены, необходимо вернуть все элементы из передней части панели устройства на свое первоначальное место. Таким образом, собрав все элементы в единое устройство, получаем возможность регулировки напряжения начиная от 1 в, заканчивая 28 в.






При коротком замыкании устройство выдает примерно 9А.

Расчёт мощности блока питания на 12 V
Мощность БП является одной из главных технических характеристик, определяющих возможность подключения к нему той или иной нагрузки. Мощность поэтому может быть рассчитана разными способами:
Для светодиодных лент.
В этом случае расчёт выполняется следующим образом:
- за основу берётся мощность в 1 метра LED-ленты, указываемая производителем на упаковке;
- определяется её длина;
- эти значения перемножаются, и полученное выражение увеличивается на 30%.
Увеличение на 30% обеспечивает необходимый запас мощности. Этот расчёт можно выразить следующей формулой:
Pблока = Pуд × Lленты × Kзапаса, где:
Pблока– электрическая мощность блока питания;
Pуд − электрическая мощность 1 метра светодиодной ленты;
Lленты – длина ленты;
Kзапаса — коэффициент запаса мощности.
Для персонального компьютера.
При необходимости определить мощность БП персонального компьютера следует знать мощности всех элементов устройств, входящих в его комплект. Это непростая задача, поэтому существуют специальные программы и онлайн-калькуляторы, служащие для выполнения такого расчёта. Вот некоторые из них:
- OuterVision – калькулятор, ссылка для скачивания: https://outervision.com/power-supply-calculator
- Компания «Enermax», калькулятор питания − ссылка для скачивания: http://www.enermax.outervision.com/index.jsp
- MSI – калькулятор источника питания, ссылка для скачивания: https://ru.msi.com/power-supply-calculator
- KSA Power Supply Calculator WorkStation – ссылка для скачивания: http://ksa-soft.ru/soft/10-ksa-power-supply-calculator-workstation.html
Для зарядки электрического инструмента и электронных гаджетов.
Когда необходимо определить мощность БП для зарядки шуруповёрта, смартфона или иного электронного устройства, необходимо знать их электрическую мощность и учесть коэффициент запаса. Это можно отразить следующей формулой:
Pблока = Pустройства × Kзапаса
Составляющие части устройства
Собираемый нами сегодня механизм состоит из трёх частей:
понижающего трансформатора, являющегося наиболее важной и неотъемлемой частью;
конденсатора, с помощью которого стабилизируется текущее напряжение до оптимальных показаний;
диодов, которые необходимы для сборки диодного моста своими руками.

Каждая из частей очень важна. Если в какой-либо из них допустить ошибку при сборке, то это приведёт к тому, что неправильно будет работать собранный агрегат и подключённый к системе бытовой электрический прибор. А также собранный аппарат может вообще не включиться. Рассмотрим каждый из компонентов механизма более подробно.

Расчеты основных параметров
Для того чтобы устройство было работоспособным и надежно функционировало, необходимо выполнить предварительный расчет бестрансформаторного блока питания. С этой целью потребуется рассчитать основные параметры:
- Емкостное сопротивление. При включении конденсатора в цепь переменного тока, он начинает оказывать влияние на силу тока, протекающего по этой цепи, то есть на определенном этапе он становится сопротивлением. Чем больше емкость конденсатора и частота переменного тока, тем меньше величина емкостного сопротивления и наоборот. Для расчетов используется формула XC = 1 /(2πƒC), где ХС – емкостное сопротивление, f – частота, С – емкость. Ускорить расчеты и получить точные данные поможет онлайн-калькулятор, в который достаточно лишь ввести исходные данные.
- Сопротивление нагрузки (Rн). Его расчет позволяет выяснить, до какого значения Rн может быть уменьшено, чтобы Напряжение нагрузки стало равным напряжению стабилизации. Когда необходимо изготовить блок питания своими руками, рекомендуется воспользоваться справочной таблицей, поскольку формулы слишком сложные и не дают точных результатов.
- Напряжение гасящего конденсатора. Этот показатель обычно составляет не менее 400 В, при сетевом напряжении 220 вольт. В некоторых случаях используется более мощный элемент, с номинальным напряжением 500 или 600 В. Для бестрансформаторных блоков подходят не все типы конденсаторов. Например, устройства МБПО, МБГП, МБМ, МБГЦ-1 и МБГЦ-2 не могут работать в цепях переменного тока, в которых амплитудное значение напряжения более 150 В.
Понадобился мне блок питания для самодельной мини-дрели, сделанной из моторчика на 17 Вольт. Пересмотрел много схем различных БП, но во всех использовался трансформатор, которого у меня нету, а покупать как-то неохота. Тогда решил поступить проще и собрать бестрансформаторный блок питания на данное напряжение – 17 Вольт. Схема довольно простая, на такой готовый блок питания нужно подавать 220 вольт переменного напряжения, короче питать схему от розетки, а на выходе мы получаем 17 вольт постоянного напряжения. Обычно источники питания такого типа применяют во всяких небольших бытовых вещах, например в фонарике с аккумулятором, в качестве зарядного, где нужен небольшой ток, до 150 mA или в электробритвах.
Итак, детали для схемы. Вот так выглядят высоковольтные металлопленочные конденсаторы (те что красные), и слева от них электролитический конденсатор на 100 мкФ.
Вместо микросхемы 78l08 можно использовать такие стабилизаторы напряжения, как КР1157ЕН5А (78l08) или КР1157ЕН5А (7905).
Если отсутствует выпрямительный диод 1N4007, то его можно заменить на 1N5399 или 1N5408, которые рассчитаны на более высокий ток. Серый кружок на диоде обозначает его катод.
Резистор R1 взял на 5W, а R2 – на 2W, для страховки, хотя оба можно было применять и на 0,5 Вт.
Стабилитрон BZV85C24 (1N4749), рассчитан на мощность 1,5 W, и на напряжение до 24 вольт, заменить его можно отечественным 2С524А.
Этот бестрансформаторный БП собрал без регулировки выходного напряжения, но если вы хотите организовать такую функцию, то просто подключите к выводу 2 микросхемы 78L08 переменный резистор примерно на 1 кОм, а второй его вывод – к минусу схемы.
Плата к схеме бестрансформаторного блока питания конечно есть, формат лэй, скачать можно тут. Думаю вы поняли, что диоды без пометки – это 1n4007.
Готовую конструкцию нужно обязательно поместить в пластиковый корпус, из-за того что включенная в сеть схема находиться под напряжением 220 вольт и прикасаться к ней ни в коем случае нельзя!
На этих фото вы можете видеть напряжение на входе, то есть напряжение в розетке, и сколько вольт мы получаем на выходе БП. |
РАСПАШНЫЕ АВТОМАТИЧЕСКИЕ ВОРОТА
Самодельные распашные ворота для частного дома – электроника и механика. Электрическая схема и фото процесса монтажа.
Схемы лабораторных генераторов
Самодельный блок питания – это регулируемый стабилизированный источник постоянного тока и напряжения. Основной его задачей является поддержание в широком диапазоне без погрешностей указанного напряжения и тока.

По схемопостроению лабораторный источник питания бывает двух типов.
Линейные лабораторные генераторы питания из китайских модулей часто используются нашими мастерами. Состоят из сетевого трансформатора больших габаритов.

Со вторичной обмотки снимается напряжение, затем оно выпрямляется и делается стабильным посредством линейного преобразователя. Из минусов: низкий КПД, большие габариты, значительный вес.

Импульсные источники питания работают по несколько иному принципу. Они не содержат сетевого трансформатора. В них вольтаж сети выпрямляется и уже стабильным подается на входную клемму преобразователя высокой частоты.

Здесь он трансформируется в линейный тип напряжения, а затем выпрямляется и подается на вход линейного стабилизатора. КПД импульсного источника имеет более высокое значение по сравнению с линейным.

Импульсный БП на tl494
Принцип, по которому работает схема регулируемого блока питания импульсного типа БП tl494, прост. Управляющий импульс можно обрывать на любом временном промежутке.

До начала следующего такта он не появится, то есть можно ограничить ток при каждом последующем такте преобразования.

Подачей напряжения с источника питания проверяется работоспособность шим-контроллера, частота преобразования, наличие управляющих импульсов на обоих выходах. Если все в порядке, то подключается второй источник питания, который будет имитировать сетевой вольтаж.
На п210 транзисторе
У большинства радиолюбителей сохранились транзисторы п210. Поскольку в наше время широко используются более современные приборы, имеющие усовершенствованные характеристики частот и коэффициент усиления, их применение стало ограниченным.

Схема с использованием транзистора п210 тоже довольно проста. Однако следует учесть, что данный транзистор подключается в отрицательное плечо. Также для согласованной работы всех компонентов цепи необходимо использовать понижающие трансформаторы. Они более совместимы по току и напряжению.
На lm317
Микросхема lm317 – достойный стабилизатор вольтажа. Заявленная пульсация напряжения на ее выходе составляет 0,1%. К тому же данная микросхема может обеспечить на выходе ток 1,5 А.

Поэтому позволяет собрать блок питания с линейным стабилизатором напряжения и регулировкой силы тока.

Микросхема надежно защищена от перегрева и короткого замыкания, может выдерживать температуры до 125ºС. lm317 дает ток до 1,5А. Чтобы сделать ее мощнее, применяется дополнительный внешний транзистор.
На lt1083
Блок питания, имеющий в своем составе lt1083, рассчитан на хорошие показатели силы тока при малом напряжении.

Поэтому во многих вариантах схем с данной lt1083 не требуется наличие внешнего дополнительного транзистора. Устройство является положительным регулируемым стабилизатором с низким падением напряжения.

Чтобы его использовать в лабораторном блоке питания, рекомендуется впаять многооборотный резистор. Так можно будет регулировать параметры вручную.
Регулировка напряжения и тока
Многофункционального метода управления амперажем и вольтажом еще не найдено – по причине конструктивной особенности устройства и схемы блока энергии с регулированием. Иногда это можно сделать, меняя местами компоненты обратной связи или сменой опорного вольтажа в сети.

Данные эффективные корректировки выполняются управляющими системами, которые для удобства размещены на лицевой панели БП.

Самая распространенная схема блока питания с регулировкой напряжения и тока выполнена на двух транзисторах: силовом и усилителе. Она позволяет плавно регулировать напряжение в режиме холостого хода.

Варианты БП для самостоятельного монтажа
Блок питания выбирают исходя из того, какие схемы предполагается им запитывать. Если это устройства с низким потреблением тока, то и БП не обязательно делать мощный: вполне можно обойтись источником с током на 5 ампер. Рассмотрим несколько вариантов схем, а также узнаем, как собирать самодельные блоки питания.
Простой БП 0-30 В
Одна из несложных схем источника питания с регулировкой выходного напряжения приводится на схеме.

Устройство выполнено всего на трех транзисторах и отличается высокой точностью напряжения на выходе, благодаря использованию компенсационной стабилизации, а также применением недорогих элементов.
Изделие собирается на печатной плате и после монтажа практически сразу начинает функционировать. Главное — подобрать стабилитрон, который должен соответствовать максимальному напряжению на выходе.

Для корпуса подойдет любой пластиковый или металлический короб, который окажется под рукой, например, от компьютерного БП.

В такой корпус без проблем поместится трансформатор на 100 Вт и печатная плата. Имеющийся вентилятор можно оставить, подключив в разрыв его питания сопротивление для снижения оборотов.

Для измерения потребляемого нагрузкой тока задействуем стрелочный амперметр, устанавливая его на переднюю панель из пластиковой коробки.

Вольтметр можно использовать цифровой.

Завершив монтаж, проверяем выходное напряжение, изменяя положение переменного резистора.

Минимальное значение должно быть около нуля, максимальное – 30 В. Подсоединив нагрузку около 0,5 А, проверяем просадку напряжения на выходе – она должна быть минимальной.

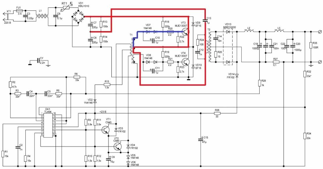
Мощный импульсный БП
Рассмотрим схему блока питания с регулировкой по току и напряжению. Такие устройства иногда еще называют лабораторными, поскольку они подходят не только для запитки электронных схем, но и для зарядки АКБ.

Этот БП обеспечивает регулировку напряжения в диапазоне 0-30 В и тока 0-10 А. Источник можно разделить на три части:
- Внутренняя схема питания, состоящая из источника напряжения на 12 В, и ток минимум 300 мА. Назначение этого источника – запитка схемы БП.
- Блок управления. Выполнен на микросхеме TL494 с простым драйвером. Резистор R4 позволяет регулировать максимальный порог напряжения, R2 – ток.
- Силовая часть. Большую часть схемы можно задействовать из старого компьютерного блока питания. Для намотки трансформатора управления подойдет ферритовое кольцо R16*10*4,5, на котором наматывают провод МГТФ 0.07 мм² в количестве 30 витков одновременно в 3 провода. L1 мотают на кольце от того же БП, удалив старую обмотку и намотав медный провод диаметром 2 мм и длиной 2 м. Для L2 подойдет дроссель на ферритовом стержне.
Чтобы получить выходное напряжение 30 В, вторичную обмотку силового трансформатора нужно перемотать, увеличив количество витков.
Для размещения элементов схемы изготавливают печатную плату.

Если сборка выполнена правильно, блок питания начинает работать сразу. Чтобы была возможность управлять вентилятором по температуре, можно собрать простую схему на lm317.

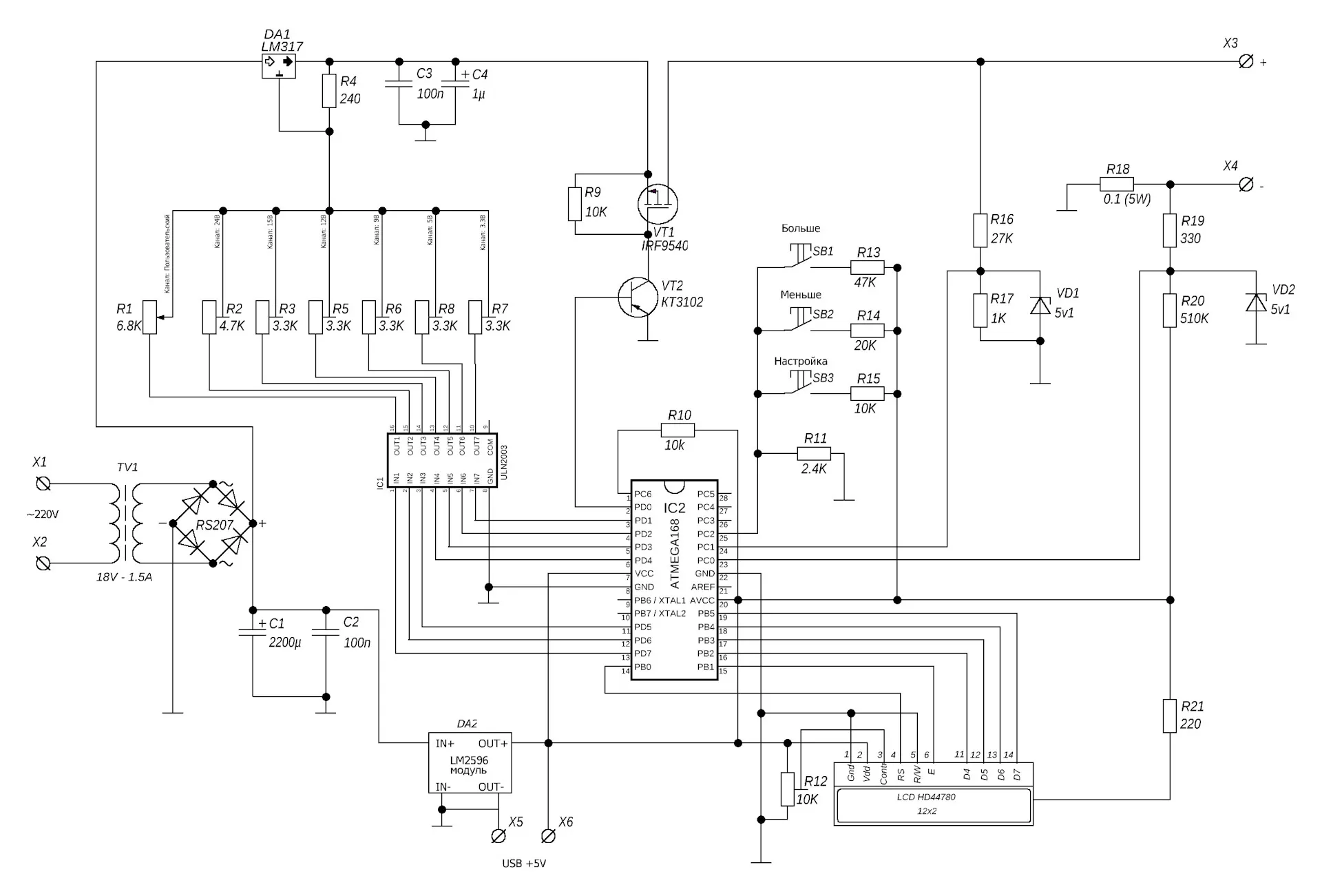
На Ардуино
Радиолюбители с опытом иногда собирают блоки питания под управлением Ардуино. Таким образом удается создать контролируемый источник питания с такими режимами: может “отдыхать”, функционировать в режиме экономии либо работать на ток в 10 А и разное выходное напряжение, если это требуется.

«Умный» блок питания представлен на схеме.

Для запитки микропроцессора ATmega задействуется импульсный стабилизатор. Благодаря наличию постоянного и стабилизированного напряжения 5 В блок питания можно оснастить разъемом USB, что позволит подзаряжать какие-либо устройства.
Печатную плату можно сделать по образцу.

Внешний вид устройства и внутреннее расположение компонентов представлены на фото.


Блок питания от 0 до 30 В на 10 ампер можно собрать своими руками по любой из представленных схем, а как именно сделать такое устройство, пошагово рассмотрено в инструкциях с фото-примерами. Для сборки простого источника питания потребуются начальные значения в области радиоэлектроники, умение обращаться с паяльником и минимальный перечень радиокомпонентов.
Как сделать блок питания для шуруповерта на 12В
Создать БП на 12В несложно, потому что используется меньшее количество деталей внутри схемы. Можно не перепаивать резисторы, трансформаторы.
Замена аккумулятора собранным БП
Подходящий способ – поместить выпрямитель напряжения из другого устройства в корпус аккумулятора или соединить их. Таким образом, шуруповерт становится сетевым.

Для выполнения переделки необходимо следовать следующей инструкции:
- Отвинтить 4 винта на крышке аккумулятора.
- Убрать все радиодетали из корпуса.
- Извлечь печатную плату из БП другого устройства. Он должен подходить по мощности, напряжения.
- Поместить плату в корпус аккумулятора.
- Спаять провода.
- Просверлить отверстие, которое будет использоваться для входных проводов в корпусе.
Крышка прикручивается на свое место. БП можно питать от сети в 220В, напряжение при зарядке будет зависеть от модели выпрямителя напряжения.
Переделка из трансформатора с выпрямителем
Трансформатор с тороидальным сердечником наиболее эффективно подходит для блока питания шуруповерта. Подобный трансформатор сохраняет удельную мощность, при сохранении небольшого размера и простой конструкции.
Тороидальный трансформатор
Сложность переделки состоит в катушках, важно подобрать напряжение количеством витков. Один виток равняется 2 Вольтам, при условии, что диаметр проволоки трансформатора – 4 мм. Разные слои витков обязательно изолировать друг от друга
Чтобы сделать выпрямитель для аккумуляторного шуруповерта своими руками из трансформатора, нужно иметь базовые знания в сфере радиотехники и приборостроения
Разные слои витков обязательно изолировать друг от друга. Чтобы сделать выпрямитель для аккумуляторного шуруповерта своими руками из трансформатора, нужно иметь базовые знания в сфере радиотехники и приборостроения.
Подойдет трансформатор из ненужного или вышедшего из строя устройства, например, старого лампового телевизора. Вторая обмотка должна иметь напряжение в районе 24-30 Вольт, необходимо превышение входного напряжения аккумулятора на 4-5 Вольт. Если параметры входного напряжения подходят под стандарты создания блока питания для аккумуляторного шуруповерта на 12В своими руками, то можно начинать спаивать выпрямительный мост.
Пример некачественного трансформатора Правильно брать трансформаторы из блоков питания компьютеров, телевизоров. Трансформаторное ферритовое кольцо должно иметь мощность в районе 200-250 Вт. Более мощные аккумуляторные кольца имеют габариты, которые могут помешать монтажу собранного БП в корпус. Электрическую схему следует защитить от коротких замыканий во время сборки при помощи предохранителей и обмотке трансформатора.















































