Специальные программы
Ответвленные участки газопровода с разными начальными данными рассчитываются отдельно, но процедура выполняется аналогично для каждой области. Скорость потока меняется в местах сопротивления и изменения направления движения. Линейные показатели высчитываются на расчетных длинах отрезков магистрали.
Направление выбирается в зависимости от разницы напора на конце и в начале изучаемого участка. Поток идет от точки с большим давлением в сторону места с меньшим сопротивлением. Программы помогают уменьшить усилия проектировщиков тем, что начальные показатели вводятся в программу, а электроника выполняет вычисления.
Номограммы предназначаются для получения итоговых сведений путем использования таблиц, где каждая строка отвечает заданным параметрам сети.
Профессиональные

Расчеты с применением формул делают только профессиональные инженеры и технические работники. В расчетах используется большое количество данных, применяются специфические коэффициенты. Неподготовленному пользователю трудно учесть все нюансы, провести множество промежуточных расчетов для получения окончательного результата.
Профессиональный расчет подразумевает не только применение формул и числовых выражений, но и обладание специальными знаниями. Навыки не пригодятся при пользовании бесплатными расчетными программами, которые можно найти в интернете.
Бесплатные
Программы ставятся для применения на персональных гаджетах. Методики определяют диаметр, форму сечения газопровода с учетом допустимых потерь и скорости потока. Пользователю потребуется суммарное потребление газа, которое приводится в технических документах на котел, газовые плиты, колонки и другое оборудования.
Затем определяются места с возможным понижением напора. Характеризующие цифры есть в таблице паспорта, они показывают снижение напора при наибольшем потреблении. Находится величина понижения в точке врезания. Коэффициент одновременности берет в расчет совместную эксплуатацию приборов и содержится в таблицах.
Диаметр труб и коэффициент шероховатости указывается на последнем этапе. Программа предусматривает непохожие расчеты для разного давления в трубах, что нужно учитывать при включении данных.
Бесплатные онлайн программы

Старт-Проф — программа для расчета инженерных газовых коммуникаций
В этом случае пользователь подставляет требуемые сведения в графы таблицы для онлайн расчетов. Гидравлический расчет газопровода низкого давления длится несколько минут и от потребителя не требуется никаких профессиональных знаний и вычислительных навыков.
Из технических условий берутся данные:
- плотность газовой смеси;
- показатель кинетической вязкости;
- климатический температурный диапазон региона проживания.
Расчёт параметров теплоносителя
Количество теплоносителя в 1 м трубы в зависимости от диаметра
Расчет теплоносителя сводится к определению следующих показателей:
- скорость движения водных масс по трубопроводу с заданными параметрам;
- их средняя температура;
- расход носителя, связанный с требованиями к производительности отопительного оборудования.
Известные формулы расчета параметров теплоносителя (с учетом гидравлики) достаточно сложны и неудобны в практическом применении. В онлайн калькуляторах используется упрощенный подход, позволяющий получить результат с допустимой для этого способа погрешностью
Тем не менее перед началом монтажа важно побеспокоиться о том, чтобы приобрести насос с показателями не ниже расчетных. Лишь в этом случае появляется уверенность в том, что требования к системе по этому критерию выполнены в полной мере и что она способна обогреть помещение до комфортных температур
Магистральные газопроводы. Газопроводы высокого, среднего и низкого давления Глоссарий
Газопровод является важным элементом системы газоснабжения, так как на его сооружение расходуется 70. 80% всех капитальных вложений. При этом от общей протяжённости распределительных газовых сетей 80% приходится на газопроводы низкого давления и 20% – на газопроводы среднего и высокого давлений.
Классификация газопровода по давлению
В системах газоснабжения в зависимости от давления транспортируемого газа различают:
- газопроводы высокого давления I категории (рабочее давление газа свыше 1,2 МПа);
- газопроводы высокого давления I категории (рабочее давление газа от 0,6 до 1,2 МПа);
- газопроводы высокого давления II категории (рабочее давление газа от 0,3 до 0,6 МПа);
- газопроводы среднего давления (рабочее давление газа от 0,005 до 0,3 МПа);
- газопроводы низкого давления (рабочее давление газа до 0,005 МПа).
Газопроводы среднего давления через газорегуляторные пункты (ГРП) снабжают газом газопроводы низкого давления, а также промышленные и коммунально-бытовые предприятия. По газопроводам высокого давления газ поступает через ГРП на промышленные предприятия и газопроводы среднего давления. Связь между потребителями и газопроводами различных давлений осуществляется через ГРП, ГРШ и ГРУ.
Расположение газопроводов (классификация)
В зависимости от расположения газопроводы делятся на наружные (уличные, внутриквартальные, дворовые, межцеховые) и внутренние (расположенные внутри зданий и помещений), а также на подземные (подводные) и надземные (надводные). В зависимости от назначения в системе газоснабжения газопроводы подразделяются на распределительные, газопроводы-вводы, вводные, продувочные, сбросные и межпоселковые.
Распределительными являются наружные газопроводы, обеспечивающие подачу газа от магистральных газопроводов до газопроводов-вводов, а также газопроводы высокого и среднего давлений, предназначенные для подачи газа к одному объекту.
Газопроводом-вводом считают участок от места присоединения к распределительному газопроводу до отключающего устройства на вводе.
Вводным газопроводом считают участок от отключающего устройства на вводе в здание до внутреннего газопровода.
Межпоселковыми являются распределительные газопроводы, расположенные вне территории населенных пунктов.
Внутренним газопроводом считают участок от газопровода-ввода (вводного газопровода) до места подключения газового прибора или теплового агрегата.
Материалы для газопроводов
В зависимости от материала труб газопроводы подразделяют на металлические (стальные, медные) и неметаллические (полиэтиленовые).
Различают также трубопроводы с природным, со сжиженным углеводородным газом (СУГ), а также сжиженным природным газом (СПГ) при криогенных температурах.
Принцип построения распределительных систем газопроводов
По принципу построения распределительные системы газопроводов делятся на кольцевые, тупиковые и смешанные. В тупиковых газовых сетях газ поступает потребителю в одном направлении, т.е. потребители имеют одностороннее питание.
В отличие от тупиковых, кольцевые сети состоят из замкнутых контуров, в результате чего газ может поступать к потребителям по двум или нескольким линиям.
Надежность кольцевых сетей выше тупиковых. При проведении ремонтных работ на кольцевых сетях отключается только часть потребителей, присоединенных к данному участку.
Разумеется, если вам надо заказать проведение газа в на участок или выполнить газификацию многоквартирного дома, вместо заучивания терминов выгоднее и эффективнее обратиться к надежным сертифицированным подрядчикам. Мы выполним работы по проведению газа на ваш объект качественно и в оговоренные сроки.
ООО «ГазКомфорт»
Офис в Минске: г.Минск, пр. Победителей 23, корп. 1, офис 316АОфис в Дзержинском: г.Дзержинск, ул. Фурманова 2, оф.9
Нормы и правила
Чтобы определить необходимое расстояние от газовой трубы, после разработки проекта жилого строения граждане Российской Федерации обращаются за соответствующим разрешением (согласованием) в местную газораспределительную организацию. Для определенного ответа нужно знать вид газопровода и какое давление применяется при его подаче. Если данные по разновидности прокладки и о давлении в трубах отсутствуют, однозначный ответ дать невозможно.
СНиП 42-01-2002 – один из закономерных результатов действия Федерального Закона РФ «О техническом регулировании» № 184, принятого в декабре 2002 года. В ноябре 2008 года было принято Постановление Правительства РФ № 858, согласно которому разрабатывались и утверждались ныне действующие своды правил. Данный СП был утвержден на законодательном уровне в актуализированной редакции и получил название СП 62.13330.2011.
Самый демократичный по стоимости вид топлива получил широкое распространение и стал общедоступным энергетическим ресурсом. Его повсеместное применение и обусловило насущную необходимость разработки нормативных документов, в котором и можно найти разрешенные дистанции.
Начиная с 2010 года СНиП, зарегистрированные Росстандартом:
- являются законодательными документами, соблюдение которых носит обязательный характер;
- проверяется надзирающими организациями, призванными обеспечить безопасность подобных сооружений;
- могут быть основанием для вынесения решения по судебному иску;
- признаются весомым поводом наложения административного взыскания по факту нарушения.
СП 62.13330.2011 регламентирует дистанции, которые необходимо соблюдать в зависимости от вида прокладки магистрального газопровода или его ответвлений и давления жидкого топлива в трубах.
Если газ поставляется в баллонах, соблюдать необходимо только предписанные нормы противопожарной безопасности. Более экономичная и объемная транспортировка в трубах предусматривает дифференцированные требования к разным видам поставок и уровня давления при их осуществлении.
Почему необходимо проводить расчёт газопровода
На протяжении всех участков газопроводной магистрали проводятся расчёты для выявления мест, где в трубах вероятны появления возможных сопротивлений, изменяющих скорость подачи топлива.
Если все вычисления сделать правильно, то можно подобрать наиболее подходящее оборудование и создать экономичный и эффективный проект всей конструкции газовой системы.
Это избавит от лишних, завышенных показателей при эксплуатации и расходов в строительстве, которые могли бы быть при планировании и установке системы без гидравлического расчёта газопровода.

Появляется лучшая возможность подбора нужного размера в сечении и материалов труб для более эффективной, быстрой и стабильной подачи голубого топлива в запланированные точки системы газопровода.
Обеспечивается оптимальный рабочий режим всей газовой магистрали.
Застройщики получают финансовую выгоду при экономии на закупках технического оборудования, строительных материалов.
Производится правильный расчёт газопроводной магистрали с учётом максимальных уровней расхода горючего в периоды массового потребления. Учитываются все промышленные, коммунальные, индивидуально-бытовые нужды.
Последовательность выполнения гидравлического расчета
1. Выбирается главное циркуляционное кольцо системы отопления (наиболее невыгодно расположенное в гидравлическом отношении). В тупиковых двухтрубных системах это кольцо, проходящее через нижний прибор самого удаленного и нагруженного стояка, в однотрубных – через наиболее удаленный и нагруженный стояк.
Например, в двухтрубной системе отопления с верхней разводкой главное циркуляционное кольцо пройдет от теплового пункта через главный стояк, подающую магистраль, через самый удаленный стояк, отопительный прибор нижнего этажа, обратную магистраль до теплового пункта.
В системах с попутным движением воды в качестве главного принимается кольцо, проходящее через средний наиболее нагруженный стояк.
2. Главное циркуляционное кольцо разбивается на участки (участок характеризуется постоянным расходом воды и одинаковым диаметром). На схеме проставляются номера участков, их длины и тепловые нагрузки. Тепловая нагрузка магистральных участков определяется суммированием тепловых нагрузок, обслуживаемых этими участками. Для выбора диаметра труб используются две величины:
а) заданный расход воды;
б) ориентировочные удельные потери давления на трение в расчетном циркуляционном кольце Rср.
Для расчета Rcp необходимо знать длину главного циркуляционного кольца и расчетное циркуляционное давление.
3. Определяется расчетное циркуляционное давление по формуле
, (5.1)
где– давление, создаваемое насосом, Па. Практика проектирования системы отопления показала, что наиболее целесообразно принять давление насоса, равное
, (5.2)
где
– сумма длин участков главного циркуляционного кольца;
– естественное давление, возникающее при охлаждении воды в приборах, Па, можно определить как
, (5.3)
где– расстояние от центра насоса (элеватора) до центра прибора нижнего этажа, м.
Значение коэффициента можно определить из табл.5.1.
Таблица 5.1 – Значение в зависимости от расчетной температуры воды в системе отопления
(),C | , кг/(м3К) |
85-65 | 0,6 |
95-70 | 0,64 |
105-70 | 0,66 |
115-70 | 0,68 |
– естественное давление, возникающее в результате охлаждения воды в трубопроводах .
В насосных системах с нижней разводкой величинойможно пренебречь.
Определяются удельные потери давления на трение
, (5.4)
где к=0,65 определяет долю потерь давления на трение.
5. Расход воды на участке определяется по формуле
(5.5)
гдеQ – тепловая нагрузка на участке, Вт:
(tг – tо) – разность температур теплоносителя.
6. По величинамиподбираются стандартные размеры труб .
6. Для выбранных диаметров трубопроводов и расчетных расходов воды определяется скорость движения теплоносителя v и устанавливаются фактические удельные потери давления на трение Rф.
При подборе диаметров на участках с малыми расходами теплоносителя могут быть большие расхождения междуи. Заниженные потерина этих участках компенсируются завышением величинна других участках.
7. Определяются потери давления на трение на расчетном участке, Па:
. (5.6)
Результаты расчета заносят в табл.5.2.
8. Определяются потери давления в местных сопротивлениях, используя или формулу:
, (5.7)
где– сумма коэффициентов местных сопротивлений на расчетном участке .
Значение ξ на каждом участке сводят в табл. 5.3.
Таблица 5.3 – Коэффициенты местных сопротивлений
№ п/п | Наименования участков и местных сопротивлений | Значения коэффициентов местных сопротивлений | Примечания |
9. Определяют суммарные потери давления на каждом участке
. (5.8)
10. Определяют суммарные потери давления на трение и в местных сопротивлениях в главном циркуляционном кольце
. (5.9)
11. Сравнивают Δр с Δрр. Суммарные потери давления по кольцу должны быть меньше величины Δрр на
. (5.10)
Запас располагаемого давления необходим на неучтенные в расчете гидравлические сопротивления.
Если условия не выполняются, то необходимо на некоторых участках кольца изменить диаметры труб.
12. После расчета главного циркуляционного кольца производят увязку остальных колец. В каждом новом кольце рассчитывают только дополнительные не общие участки, параллельно соединенные с участками основного кольца.
Невязка потерь давлений на параллельно соединенных участках допускается до 15% при тупиковом движении воды и до 5% – при попутном.
Таблица 5.2 – Результаты гидравлического расчета для системы отопления
На схеме трубопровода | По предварительному расчету | По окончательному расчету | ||||||||||||||
Номер участка | Тепловая нагрузка Q, Вт | Расход теплоносителя G, кг/ч | Длина участка l,м | Диаметрd, мм | Скоростьv, м/с | Удельные потери давления на трение R, Па/м | Потери давления на трение Δртр, Па | Сумма коэффициентов местных сопротивлений∑ξ | Потери давления в местных сопротивлениях Z | d, мм | v, м/с | R, Па/м | Δртр, Па | ∑ξ | Z, Па | Rl+Z, Па |
Занятие 6
Динамические параметры теплоносителя
Переходим к следующему этапу расчетов – анализ потребления теплоносителя. В большинстве случаев система отопления квартиры отличается от иных систем – это связанно с количеством отопительных панелей и протяженностью трубопровода. Давление используется в качестве дополнительной “движущей силы” потока вертикально по системе.
В частных одно- и многоэтажных домах, старых панельных многоквартирных домах применяются системы отопления с высоким давлением, что позволяет транспортировать теплоотдающее вещество на все участки разветвлённой, многокольцевой системы отопления и поднимать воду на всю высоту (до 14-ого этажа) здания.
Напротив, обычная 2- или 3- комнатная квартира с автономным отоплением не имеет такого разнообразия колец и ветвей системы, она включает не более трех контуров.
А значит и транспортировка теплоносителя происходит с помощью естественного процесса протекания воды. Но также можно использовать циркуляционные насосы, нагрев обеспечивается газовым/электрическим котлом.

Специалисты в сфере проектирования и монтажа систем отопления определяют два основных подхода в плане расчёта объёма теплоносителя:
- По фактической емкости системы. Суммируются все без исключения объёмы полостей, где будет протекать поток горячей воды: сумма отдельных участков труб, секций радиаторов и т.д. Но это достаточно трудоёмкий вариант.
- По мощности котла. Здесь мнения специалистов разошлись очень сильно, одни говорят 10, другие 15 литров на единицу мощности котла.
С прагматичной точки зрения нужно учитывать, тот факт что наверное система отопления будет не только подавать горячую воду для комнаты, но и нагревать воду для ванной/душа, умывальника, раковины и сушилки, а может и для гидромассажа или джакузи. Этот вариант попроще.
Поэтому в данном случае рекомендуем установить 13,5 литров на единицу мощности. Умножив этот число на мощность котла (8,08 кВт) получаем расчётный объём водяной массы – 109,08 л.
Вычисляемая скорость теплоносителя в системе является именно тем параметром, который позволяет подбирать определённый диаметр трубы для системы отопления.
Она высчитывается по следующей формуле:
V = (0,86*W*k)/t-to,
где:
- W – мощность котла;
- t – температура подаваемой воды;
- to – температура воды в обратном контуре;
- k – кпд котла (0,95 для газового котла).
Подставив в формулу расчетные данные, имеем: (0.86 * 8080* 0.95)/80-60 = 6601,36/20=330кг/ч. Таким образом за один час в системе перемещается 330 л теплоносителя (воды), а ёмкость системы около 110 л.
Постановка задачи
Гидравлический расчёт при разработке проекта трубопровода направлен на определение диаметра трубы и падения напора потока носителя. Данный вид расчёта проводится с учетом характеристик конструкционного материала, используемого при изготовлении магистрали, вида и количества элементов, составляющих систему трубопроводов(прямые участки, соединения, переходы, отводы и т. д.), производительности,физических и химических свойств рабочей среды.
Многолетний практический опыт эксплуатации систем трубопроводов показал, что трубы, имеющие круглое сечение, обладают определенными преимуществами перед трубопроводами, имеющими поперечное сечение любой другой геометрической формы:
- минимальное соотношением периметра к площади сечения, т.е. при равной способности, обеспечивать расход носителя, затраты на изолирующие и защитные материалы при изготовлении труб с сечением в виде круга, будут минимальными;
- круглое поперечное сечение наиболее выгодно для перемещения жидкой или газовой среды сточки зрения гидродинамики, достигается минимальное трение носителя о стенки трубы;
- форма сечения в виде круга максимально устойчива к воздействию внешних и внутренних напряжений;
- процесс изготовления труб круглой формы относительно простой и доступный.
Подбор труб по диаметру и материалу проводится на основании заданных конструктивных требований к конкретному технологическому процессу. В настоящее время элементы трубопровода стандартизированы и унифицированы по диаметру. Определяющим параметром при выборе диаметра трубы является допустимое рабочее давление, при котором будет эксплуатироваться данный трубопровод.
Основными параметрами, характеризующими трубопровод являются:
- условный (номинальный) диаметр – DN;
- давление номинальное – PN;
- рабочее допустимое (избыточное) давление;
- материал трубопровода, линейное расширение, тепловое линейное расширение;
- физико-химические свойства рабочей среды;
- комплектация трубопроводной системы (отводы, соединения, элементы компенсации расширения и т.д.);
- изоляционные материалы трубопровода.
Условный диаметр (проход) трубопровода (DN) – это условная безразмерная величина, характеризующая проходную способность трубы, приблизительно равная ее внутреннему диаметру. Данный параметр учитывается при осуществлении подгонки сопутствующих изделий трубопровода (трубы, отводы, фитинги и др.).
Условный диаметр может иметь значения от 3 до 4000 и обозначается: DN 80.
Условный проход по числовому определению примерно соответствует реальному диаметру определенных отрезков трубопровода. Численно он выбран таким образом, что пропускная способность трубы повышается на 60-100% при переходе от предыдущего условного прохода к последующему.Номинальный диаметр выбирается по значению внутреннего диаметра трубопровода. Это то значение, которое наиболее близко к реальному диаметру непосредственно трубы.
Давление номинальное (PN) – это безразмерная величина, характеризующая максимальное давление рабочего носителя в трубе заданного диаметра, при котором осуществима длительная эксплуатация трубопровода при температуре 20°C.
Значения номинального давления были установлены на основании продолжительной практики и опыта эксплуатации: от 1 до 6300.
Номинальное давление для трубопровода с заданными характеристиками определяется по ближайшему к реально создаваемому в нем давлению. При этом,вся трубопроводная арматура для данной магистрали должна соответствовать тому же давлению. Расчет толщины стенок трубы проводится с учетом значения номинального давления.
Гидравлический расчет системы отопления.
Выполнить гидравлический расчет системы отопления – это значит так подобрать диаметры отдельных участков сети (с учетом располагаемого циркуляционного давления), чтобы по ним проходил расчетный расход теплоносителя. Расчет ведется подбором диаметра по имеющемуся сортаменту труб.
Для зданий малой этажности наиболее часто применяется двухтрубная система отопления, для повышенной этажности – однотрубная. Для расчета такой системы должны быть следующие исходные данные:
1. Общий для системы перепад температуры теплоносителя (т.е. разность температуры воды в подающей и обратной магистралях).
2. Количество теплоты, которое необходимо подать в каждое помещение для обеспечения требуемых параметров воздуха.
3. Аксонометрическая схема системы отопления с нанесенными на нее нагревательными приборами и регулирующей арматурой.
Последовательность выполнения гидравлического расчета
1. Выбирается главное циркуляционное кольцо системы отопления (наиболее невыгодно расположенное в гидравлическом отношении). В тупиковых двухтрубных системах это кольцо, проходящее через нижний прибор самого удаленного и нагруженного стояка, в однотрубных – через наиболее удаленный и нагруженный стояк.
Например, в двухтрубной системе отопления с верхней разводкой главное циркуляционное кольцо пройдет от теплового пункта через главный стояк, подающую магистраль, через самый удаленный стояк, отопительный прибор нижнего этажа, обратную магистраль до теплового пункта.
В системах с попутным движением воды в качестве главного принимается кольцо, проходящее через средний наиболее нагруженный стояк.
2. Главное циркуляционное кольцо разбивается на участки (участок характеризуется постоянным расходом воды и одинаковым диаметром). На схеме проставляются номера участков, их длины и тепловые нагрузки. Тепловая нагрузка магистральных участков определяется суммированием тепловых нагрузок, обслуживаемых этими участками. Для выбора диаметра труб используются две величины:
а) заданный расход воды;
б) ориентировочные удельные потери давления на трение в расчетном циркуляционном кольце Rср.
Для расчета Rcp необходимо знать длину главного циркуляционного кольца и расчетное циркуляционное давление.
3. Определяется расчетное циркуляционное давление по формуле
, (5.1)
где
– давление, создаваемое насосом, Па. Практика проектирования системы отопления показала, что наиболее целесообразно принять давление насоса, равное
, (5.2)
где
– сумма длин участков главного циркуляционного кольца;
– естественное давление, возникающее при охлаждении воды в приборах, Па, можно определить как
, (5.3)
где
– расстояние от центра насоса (элеватора) до центра прибора нижнего этажа, м.
Значение коэффициента можно определить из табл.5.1.
Таблица 5.1 – Значение в зависимости от расчетной температуры воды в системе отопления
(
), 0 C
, кг/(м 3 К)
Пример выполнения расчета
Приведен пример выполнения гидравлического расчета с помощью программы для газопроводов низкого давления. В предлагаемой таблице желтым цветом выделены все данные, которые проектировщик должен ввести самостоятельно.
Они перечислены в пункте о компьютерном гидравлическом расчете, приведенном выше. Это температура газа, коэффициент кинетической вязкости, плотность.
В данном случае осуществляется расчет для котлов и плит, ввиду этого необходимо прописать точное количество конфорок, которых может быть 2 или 4. Точность важна, ведь программа автоматически выберет коэффициент одновременности.

На картинке желтым цветом выделены колонки, в которые показатели должен ввести сам проектировщик. Внизу приведена формула для расчета расхода на участке
Стоит обратить внимание на нумерацию участков — ее придумывают не самостоятельно, а берут из ранее составленной схемы, где указаны аналогичные цифры. Далее прописывается фактическая длина газопровода и так называемая расчетная, которая больше. Происходит это потому, что на всех участках, где есть местное сопротивление, необходимо увеличивать длину на 5-10%
Это делается для того, чтобы исключить недостаточное давление газа у потребителей. Программа осуществляет расчет самостоятельно
Происходит это потому, что на всех участках, где есть местное сопротивление, необходимо увеличивать длину на 5-10%. Это делается для того, чтобы исключить недостаточное давление газа у потребителей. Программа осуществляет расчет самостоятельно
Далее прописывается фактическая длина газопровода и так называемая расчетная, которая больше. Происходит это потому, что на всех участках, где есть местное сопротивление, необходимо увеличивать длину на 5-10%. Это делается для того, чтобы исключить недостаточное давление газа у потребителей. Программа осуществляет расчет самостоятельно.
Суммарный расход в кубических метрах, для которого предусмотрена отдельная колонка, на каждом участке исчисляется заранее. Если дом многоквартирный, то нужно указывать количество жилья, причем начиная с максимального значения, как видно в соответствующей графе.
В обязательном порядке в таблицу вносятся все элементы газопровода, при прохождении которого теряется давление. В примере указаны клапан термозапорный, отсечной и счетчик. Значение потери в каждом случае бралось в паспорте изделия.

С помощью одной программы можно делать расчеты для всех видов газопроводов. На картинке исчисления для сети среднего давления
Внутренний диаметр трубы указывается согласно техническому заданию, если у горгаза есть какие-то требования, или из ранее составленной схемы. В этом случае на большинстве участков он прописан в размере 5 см, ведь большая часть газопровода идет вдоль фасада, а местный горгаз требует, чтобы диаметр был не меньше.
Если даже поверхностно ознакомиться с приведенным примером выполнения гидравлического расчета, то легко заметить, что, кроме внесенных человеком значений, присутствует большое количество других. Это все результат работы программы, так как после внесения цифр в конкретные колонки, выделенные желтым цветом, для человека работа по расчету закончена.
То есть само вычисление происходит довольно оперативно, после чего с полученными данными можно отправляться на согласование в горгаз своего города.
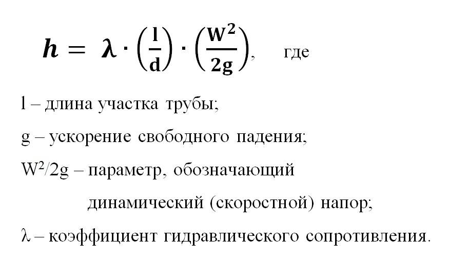
Расчет падения напора и гидравлического сопротивления
Полные потери напора жидкости включают в себя потери на преодоление потоком всех препятствий: наличие насосов, дюкеров, вентилей, колен, отводов, перепадов уровня при течении потока по трубопроводу, расположенному под углом и т.д. Учитываются потери на местные сопротивления, обусловленные свойствами используемых материалов.
Другим важным фактором, влияющим на потери напора, является трение движущегося потока о стенки трубопровода, которое характеризуется коэффициентом гидравлического сопротивления.
Значение коэффициента гидравлического сопротивления λзависит от режима движения потока и шероховатости материала стенок трубопровода. Под шероховатостью понимают дефекты и неровности внутренней поверхности трубы. Она может быть абсолютной и относительной. Шероховатость различна по форме и неравномерна по площади поверхности трубы. Поэтому в расчетах используется понятие усредненной шероховатости с поправочным коэффициентом (k1). Данная характеристика для конкретного трубопровода зависит от материала, продолжительности его эксплуатации, наличия различных коррозионных дефектов и других причин. Рассмотренные выше величины являются справочными.
Количественная связь между коэффициентом трения, числом Рейнольдса и шероховатостью определяется диаграммой Муди.
Для вычисления коэффициента трения турбулентного движения потока также используется уравнение Коулбрука-Уайта, с использованием которого возможно наглядное построение графических зависимостей, по которым определяется коэффициент трения:

В расчётах используются и другие уравнения приблизительного расчета потерь напора на трение. Одним из наиболее удобных и часто используемых в этом случае считается формула Дарси-Вейсбаха. Потери напора на трение рассматриваются как функция скорости жидкости от сопротивления трубы движению жидкости, выражаемой через значение шероховатости поверхности стенок трубы:
Потери давления по причине трения для воды рассчитывают по формуле Хазена — Вильямса:































