Виды датчиков их устройство и принцип работы
Вода – важнейший элемент жизнеобеспечения человека. Неудивительно, что предохраняющих и защитных систем разработано множество, и принципы использовались вариабельные. Даже для того, чтобы использовать в быту или на производстве, тоже есть отдельные модели. Различают также способы получения энергии – блоки питания, аккумуляторы, батарейки, формы и виды конструкций, место подключения, количество типовых элементов и прочее.
Поплавковые устройства контроля уровня жидкости в резервуарах
Не особенно надежны в условиях квартиры. Их гораздо чаще используют в морском деле, на яхтах или речном флоте, хотя есть мнение, что это дешёвый и надежный способ сигнализации в местах, где постоянно добавляется вода из системы центрального водоснабжения. Однако они контролируют только верхний уровень жидкости, поэтому в быту обычно используются в сливных бачках унитазов.
Ультразвуковой датчик утечки воды
Посылает звуковые волны определенной частоты и получает сигнал, отраженный от стенок емкости или контролируемую толщу жидкости. особенность работы – в постоянном сравнивании полученного значения с нормативным, если обнаружены расхождения, начинают работать другие приборы, обеспечивающие защиту и передающие сообщения.
Электродный датчик утечки воды
Популярность электродных приборов вполне объяснима – они работают на разнице электропроводности воды и воздуха. Достаточно поставить электроды на нужном расстоянии, чтобы получить гарантированный сигнал, если электрод попадает из воздуха в жидкость. Дальше все зависит от надежности системы оповещения.

Емкостной датчик контроля параметров жидкости
Для емкости может устанавливаться несколько вариабельных электродов, позволяющих контролировать уровень разных параметров. Такие датчики хороши, если нужно следить не только за протечкой, но и за несколькими режимами эксплуатации.
Радарные датчики контроля утечки воды
Принцип действия схож с ультразвуковыми. они также подают периодические сигналы с определенной периодичностью и анализируют отраженные колебания. Препятствий для установки подобных приборов не составляет даже агрессивные химические соединения, находящиеся в виде жидкости.
Датчик гидростатического действия
Часто применяются в промышленных масштабах, там, где нужен постоянный контроль за изменением уровня жидкости. С помощью таких датчиков можно автоматизировать подачу ингредиентов при синтезе химических веществ или приготовлении пищевых продуктов. Основой гидростатического датчика является элемент, чувствительный к изменению давления жидкости.

Классификация устройств
- По количеству вторичных защитных устройств на объекте (запорных аварийных кранов с электромагнитным приводом). Датчики протечки не должны перекрывать все водоснабжение, если запорные системы разнесены по потребителям. Локализуется только линия, на которой обнаружена протечка.
- По способу подачи информации об аварии водопровода (системы отопления). Местная сигнализация предполагает нахождение людей на объекте. Дистанционно передаваемая информация организуется с учетом оперативного прибытия владельца или ремонтной группы. В противном случае, она бесполезна.
- Способ оповещения: локальная звуковая или световая сигнализация (на каждом датчике), или вывод информации на единый пульт.
- Защита от ложных срабатываний. Как правило, точно настраиваемые датчики работают эффективнее.
- Механическая или электрическая защита. Пример механики — системы «Аква стоп» на подающих шлангах стиральных машин. Сигнализация на таких устройствах отсутствует, сфера применения ограничена. Самостоятельное изготовление невозможно.
Рейтинг лучших систем защиты от протечек воды
С проводными датчиками
SpyHeat ТРИТОН 20-002

Система предназначена для поиска и устранения неисправностей в любых жилых помещениях и подвалах. Контроллер работает от стандартного АКБ. Если произойдет отключение электричества, то защита выдержит автономную работу на протяжении двух дней. Главным преимуществом модели перед аналогами является время срабатывания. Так, с момента получения сигнала, он за 1 секунду передается на контроллер, который мгновенно информирует электрокраны и они перекрывают водоснабжение за 4 сек.
Мотор редуктора работает от сети 5 В, что делает устройство практичным и безопасным. Чтобы краны были исправны на протяжении всего времени и работали так же быстро, как и на момент покупки, производитель установил автоматическое проворачивание (1 раз за двое суток). Имеется функция ручного перекрытия кранов.
В комплектацию входит один контроллер, 2 батареи, 4 датчика и 2 электрокрана.
Средняя стоимость – 11 000 рублей.
SpyHeat ТРИТОН 20-002
Достоинства:
- Скоростное срабатывание;
- Автономность;
- 4 датчика в комплекте;
- Поддерживает до 8 устройств;
- Стоимость;
- Дополнительные функции.
Недостатки:
Не обнаружено.
GIDROLOCK Загородный дом 1

Эта модель пригодится в том случае, если у владельца дома или квартиры есть только холодное водоснабжение. Шаровой кран изготовлен из качественной латуни, безвредной для человеческого организма. Максимальное рабочее давление составляет 40 бар.
В комплектации имеется 2 трехметровых датчика, которые подают сигнал за несколько секунд. 4 пальчиковые батареи Energizer. Один электрический кран, который срабатывает в течение 15 секунд.
Средняя стоимость – 9000 рублей.
GIDROLOCK Загородный дом 1
Достоинства:
- Качественная сборка;
- Автоматическое проворачивание шарнира рад в два месяца;
- Стоимость;
- Провод длиной 3 м;
- Скорость срабатывания.
Недостатки:
Не для всех пользователей.
Аквасторож Эксперт 2

Стандартный набор, имеющий в комплекте два крана диаметром 20 мм. Фирменный контроллер с двумя датчиками, которые работают от провода, обеспечивают устранение протечки за короткое время. Еще в комплектации имеется 3 батареи (тип «C»). Несмотря на скудную комплектация, систему оценили сотни пользователей. Также в ней присутствует функция контроля обрыва, благодаря которому, человек узнает, когда оповестительный аппарат выйдет из строя. Как заявляет производитель, устройство способно функционировать на протяжении 2-9 лет, используя всего один комплект батарей.
Самоочистка электрокранов происходит раз в две недели, при этом скорость закрытия составляет 2.5 сек. Гарантия производителя – 4 года.
Средняя стоимость – 27 000 руб.
Аквасторож Эксперт 2
Достоинства:
- Время закрытия;
- Длительная автономная работа;
- Комплектация;
- Функция контроля обрыва цени;
- Компактность.
Недостатки:
Не обнаружено.
ARMAControl -1 G 1/2″ (с двумя шаровыми кранами)

Базовая комплектация системы предусматривает три проводных датчика с длиной кабеля 6 метров. Всего на контроллер можно максимально «замкнуть» 8 датчиков. Что касается кранов, то производитель допускает до 4 штук на контроллер, при этом в наборе имеется 2 шаровых крана.
Диаметр трубы, на которой может работать система, — 1/2.
Стоимость: 7 300 руб.
ARMAControl -1 G 1/2″ (с двумя шаровыми кранами)
Достоинства:
- Длина провода;
- Простота установки;
- Возможность добавления в систему датчиков и кранов;
- Быстрая сработка по перекрытию воды.
Недостатки:
Нет.
С беспроводными датчиками
Комплект Перекрытие воды Rubetek

Данный комплект может быть установлен в рамках одноименной системы «умный дом». Система может синхронизироваться со смартфоном, протокол связи — Wi-Fi.
Комплект предусматривает наличие трех датчиков и 2 кранов, диаметр трубы, с которой можно применять устройство — 1/2.
Стоимость: 12400 руб.
Комплект Перекрытие воды Rubetek
Достоинства:
- Может работать в рамках «умного дома»;
- Синхронизируется со смартфоном;
- Перекрывает воду быстро.
Недостатки:
Не отмечены.
Комплект защита от протечек Старт

Система от производителя ИПРо, исходя из названия, укомплектована минимальным набором составляющих для обустройства протекции от протечек. В данном комплекте пользователь получит один кран и один беспроводной датчик. Диаметр трубы стандартный — 1/2.
Стоимость: 5900 руб.
Если комплектующих недостаточно, то можно рассмотреть более наполненные и более дорогие системы данного производителя. Например, комплект «Оптим».
Комплект защита от протечек Старт
Достоинства:
- Бюджетный вариант для первичной установки;
- Воду перекрывает быстро;
- Простота монтажа.
Недостатки:
Скудная комплектация.
Схема самодельного датчика протечки воды
На сегодняшний день, наверное, самой популярной проблемой в квартирных домах является протечка воды. Из-за такой трагедии портятся не только полы и стенки в ванной комнате, но и отношения с соседями с нижнего этажа. Если вы сталкивались с такой проблемой, то, наверное, уже задумывались, как бы можно было предотвратить последующих рисков затопления.
В данной статье мы поговорим именно об этом, а точнее о том, как изготовить датчик протечки воды своими руками. Изготовление такого рода устройства не представляет никакого труда и под силу даже начинающему радиолюбителю. При помощи самодельного датчика протечки воды вы сможете заблаговременно узнать о предстоящей опасности и вовремя перекрыть воду.
Для того чтобы изготовить датчик нам потребуется всего лишь паяльник, припой для сварки меди, кусачки, два провода (многожильный и одножильный) и некоторые электрические компоненты, а именно: радиосхема модели LM7555, светодиод, 6 резисторов, 2 конденсатора, 1 транзистор и бузер с генератором.
В первой схеме представлен вариант датчика протечки со звуковой и световой сигнализацией, вторая схема использует только световую сигнализацию, такой тип сигнализации используется в основном в охранных комплексах.
Главной деталью датчика является аналог известной микросхемы LM555, но с заниженной потребляемостью энергии и с функцией обычного таймера. Схема не является затратной, и ее изготовление будет стоить примерно 5 центов, так как основа микросхемы состоит из простейших радиокомпонентов.
Принцип работы датчика состоит в том, что он имеет 2 контакта, при помощи которых анализирует поверхность пола на наличие влажности. Контакты рекомендуется изготавливать из металлов, не поддающихся окислению. В качестве примера можно взять нержавеющую сталь или медные провода, заранее обработанные оловянным раствором.
Два контакта подключаем к плюсу питания и к встроенному компаратору на микросхеме. Благодаря этому ток, при погружении в воду, начинает течь от плюса к резистору и «сопротивлению воды», дальше он доходит к компаратору, после чего напряжение второй ножки микросхемы нарастает до предела и осуществляется автоматическое переключение. Переключение способствует падению напряжения на третьей ножке микросхемы, это способствует появлению логического нуля, после чего первый транзистор включается и через него протекает ток в нагрузку, засвечивая при этом светодиодный индикатор. В итоге на первом транзисторе образуется логическая единица.
Такой вид датчика может работать как автономно, так и вместе с комплексом охранных систем. Если использовать датчик автономно, то для оповещения о протечке можно применить звуковой сигнализатор, так называемый «бузер» с внутренним генератором. В качестве сухого элемента для питания бузера, можно использовать три обычных щелочных батарейки или Li-ion аккумулятор с малым разрядом тока.
Но если применять датчик в охранной системе, логичнее было бы собрать все датчики в одну общую цепь параллельного типа, используя при этом сигнализационный кабель, соединенный со звуковым оповещением. При этом светодиодную индикацию можно оставить на каждом датчике, это поможет выявить неработающий датчик в случае деформации.
В качестве печатной платы можно использовать формат Sprint Layout 6, эскиз которой представлен на рисунке:

Печатная плата датчика протечки воды
Из-за того, что датчик имеет маленькие размеры (примерно 21х12 миллиметров), его можно разместить в любом корпусе обычного магнитного датчика для открывания дверей или в любом другом пластиковом корпусе подходящим под его размеры. Ниже представлен пример корпуса для датчика протечки воды.

Сенсором обнаружения присутствия воды является провод с 1 мм диаметром, имеющим залуженную поверхность. При помощи обычного паяльника и двух полосок текстолита, заранее закрепленных на корпусе обычным клеем, паяем проволки непосредственно к текстолитам.
Собрав корпус вместе с датчиком, следует проверить его работоспособность и герметизировать герметиком все отверстия в корпусе, после чего датчик будет готов к установке.
Датчик можно установить в любом месте, где повышен риск протечки воды. Например, под отопительными батареями, стиральной и посудомоечной машинкой, под хомутами или кранами перекрытия воды и в любых других местах связанных с водоснабжением.
Также рекомендуется ознакомиться с Датчиком угарного газа
Как работают датчики протечки воды
Несмотря на огромное количество устройств на рынке, для людей, умеющих работать с простыми деталями и схемами, течеискатель воды своими руками – лучший выход. Копеечные компоненты, смонтированные по простому принципу в стационарную систему, не только не составляют заметной брешь в семейном бюджете, но и работают гораздо надежнее.
Принцип работы системы против протечки
Приборы, способные сигнализировать о наличии протечек воды в установке, независимо от их функции, внешнего вида и способа установки, устроены по общему принципу. Естественная разница в электропроводности воздуха и воды при контакте жидкости из аварийной трубы с одним из установленных электродов вызывает немедленное замыкание электрической цепи. Затем цепь инициируется указанным устройством:
- при получении контроллером сигнала тревоги впускной электромагнитный клапан просто закрывается;
- сработает звуковая или визуальная сигнализация, либо обе сработают одновременно;
- запускается автоматическое устройство для откачки воды;
- Датчики воды в квартире устанавливаются в проблемных местах и позволяют сразу определить местонахождение тревожного сегмента.
- Перекрытие подачи воды устройством занимает от 2 до 30 секунд, в зависимости от типа устройства;
- если такое устройство установлено в системе водяного отопления, то оно не перекроет поток воды, но все равно подаст сигнал тревоги.

Что входит в защиту от протечек
Типичная установка может содержать различное количество компонентов в зависимости от типа выбранной системы. Беспроводной датчик утечки воды, который контролирует потерю жидкости, необходим, также необходимы датчики с проводами. Некоторые устройства имеют блок питания, перекрывающий воду в случае протечки, даже при отключении сетевого напряжения.

Область применения устройств контроля над протечками жидкостей
Утечки и протечки – распространенные явления, от которых не застрахованы обитатели квартиры с центральным электроснабжением или индивидуального дома с автономной системой водоснабжения. Установив датчик при переезде или заменив трубы при капитальном ремонте, можно не беспокоиться об аварийной ситуации, даже если домовладельцев нет дома.
Течеискатели в квартирах – не единственная область применения: они нужны и в инженерных сетях в подвалах, в подземных установках и в труднодоступных для визуального осмотра местах. Это также полезно на трубах водяного отопления, даже если это всего лишь индикация неисправности. В промышленном масштабе, используя различные принципы работы, можно контролировать резервуары, вагоны-танкеры, хранения резервуаров сырья или готовой продукции, резервуары с различными размерами, находятся в значительных расстояниях.
Устанавливаем датчики протечки
Проводковые датчики аквастоп устанавливаются с открытой и скрытой укладкой провода. Фиксировано и не фиксировано. Скрытая прокладка провода делается даже после ремонта, провода прокладываются в плинтусе или в шве кафельной плитки.
- провод датчика помещается в шов между плиткой;
донышко на полу фиксируется с помощью винта или двустороннего скотча;
на донышко закрепляется пластина;
Закрепляется пластина
и надевается декоративный пластиковый колпачок.
Пластиковый колпачок
Беспроводные датчики удобны так как им не нужны провода, они связываются с контроллером с помощью радиосигнала.
Датчики раскладываются в местах возможных протечек, и если нужно, закрепляются на полу двусторонним скотчем.
Установка датчика на полу
Защита от протечек своими руками (Часть 5. Изготовление датчика обнаружения воды)
Привет
Медленно, но верно, мы подошли к завершающей статье, посвященной созданию системы автоматического отключения насоса при утечке воды своими руками.
В данной статье мы рассмотрим процесс создания датчика обнаружения воды из подручных материалов.
В рассмотренном ранее логическом модуле системы автоматического отключения насоса применяется принцип электрической проводимости водной среды. Вода является очень хорошим проводником электрического тока. Поэтому для изготовления датчика обнаружения воды нам необходимо обеспечить контакт между выводами логического модуля и предполагаемым местом утечки воды.
Изготовление датчика обнаружения воды
Для изготовления датчика нам потребуются:
- Болты М4 – 2 шт
- Гайки М4 – 2 шт
- Шайбы М4 – 4 шт
- Двухжильный медный провод – 3 метра
- Крышка от питьевой воды (больший диаметр) – 1 шт
- Крышка от кефира или молока (меньший диаметр) – 1 шт
- Термоклей (или герметик)
Размеры крышек подбираются таким образом, чтобы одна из них легко вставлялась в другую, образуя при этом закрытый корпус датчика воды. При необходимости можно удалить заводские надписи и логотипы с крышек при помощи ацетона.
Высверливаем отверстия диаметром 3,5 мм в крышках на одинаковом расстоянии от центра каждой крышки
Обращаю внимание, что отверстия в крышках на 0,5 мм меньше диаметра болтов. Это сделано для лучшей герметичности и фиксации болтов
Для удобства можно вставить одну крышку в другую и высверливать отверстия попарно.
Сбоку на каждой крышке делаем отверстия для провода. Можно сделать одно отверстие, если сечение провода невелико. В данном случае используется провод с утолщенной изоляцией, и поэтому под каждую жилу провода сделано свое отверстие.
Вставляем болты в большую крышку, пропускаем провода через боковые отверстия.
Припаиваем концы провода к шайбам, и надеваем эти шайбы на болты.
Сверху устанавливаем дополнительные шайбы.
Фиксируем весь этот “бутерброд” при помощи гаек
Одеваем вторую крышку на болты.
Заполним пространство между двумя крышками герметиком или термоклеем, обеспечив тем самым гидроизоляцию корпуса, и дополнительный вес всей конструкции для лучшего контакта с поверхностью, на которую будет установлен датчик.
Вот так выглядит готовый датчик обнаружения воды, собранный из подручных материалов. Ничего сложного
Один или несколько подобных датчиков можно подключить к системе автоматического отключения насоса, процесс сборки которой был описан в прошлой статье. Также подобный датчик можно использовать в защитной системе для маломощных насосов “СТОП-НАСОС Мини”, процесс создания которой описан в этой статье.
Спасибо за внимание
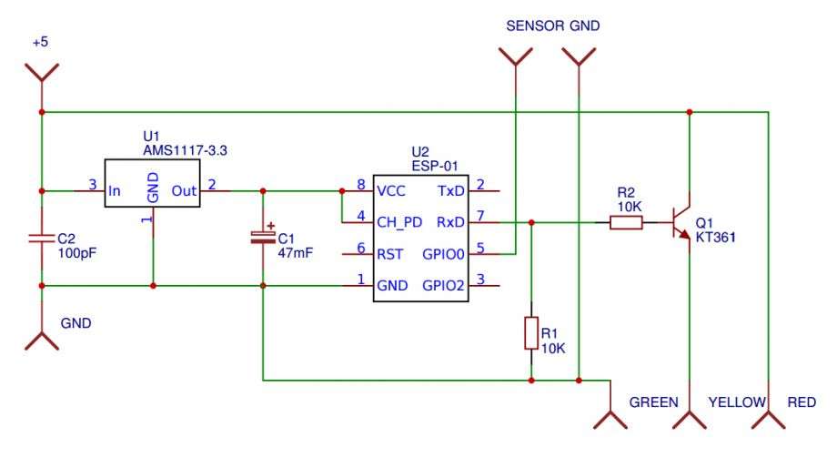
Электрическая схема
Управлять этими кранами будет ESP8266-01. Это очень удобное и дешевое решение, но требующее подключения стабилизатора на 3.3 вольта. Управление мы будем осуществлять по протоколу MQTT с мобильного телефона на android. Подробно о том как подготовить ESP к прошивке скетчем из Arduino IDE и настройке брокер-сервера cloudmqtt.com для обмена данными между устройствами я описывал в статье «ESP + MQTT как основа умного дома» и по тому повторяться не буду.
Управлять нашими электрическими кранами будет микроконтроллер ESP8266. Порт RxD будет управлять открытием/закрытием крана. Порт GPIO0 будет измерять сопротивление между ним и землей — датчик воды. Краны подключены не напрямую, а через транзистор КТ316. Ток для этих кранов не большой и этого маломощного транзистора хватает. Принципиальная схема устройства:

Датчик воды представляет собой кусок текстолита с двумя контактами. Он двухсторонним скотчем приклеен в укромном низком месте где может появиться вода.
Как сделать датчик протечки воды своими руками
Каждый человек, проживающий в квартире, всегда волнуется о том, чтобы не затопить своих соседей. В этом деле даже качественная и недорогая сантехника не всегда может прийти на помощь. Как правило, вода попадает на пол случайным образом и ее никто даже не замечает, пока не прибегают соседи с чеком на ремонт их потолка. В этой статье мы решили рассказать вам отличный способ, который поможет избавиться от таких проблем. Здесь мы расскажем, как сделать датчик протечки воды своими руками из простых материалов и рассмотрим пошаговую инструкцию.
Материалы для датчика протечки воды
Чтобы сделать аквасторож своими руками необходимо собрать следующие материалы, найти их нет никакой сложности, самое дорогое из этого списка – это бутылка, которую придется купить (если у вас ее нет). Итак, нужны следующие материалы, рекомендуем свою фантазию не проявлять и покупать все строго по списку:
- Батарейка на три Вольта, нужно использовать CR1632.
- Транзистор BC816 или BC517 с NPN соствной.
- Резистор 1-2 мегаома.
- Пьеза излучатель с генератором.
- защита от протечек воды своими руками
Как сделать датчик протечки воды своими руками
Чтобы у нас получилось сделать сигнализатор протечки воды своими руками нужно соблюдать следующую инструкцию, особых сложностей в такой сборке нет, есть особенности и секреты, о которых вы узнаете. Изначально посмотрите схему, чтобы мы могли сделать систему контроля протечки воды без проблем. Узнайте о том, как сделать солнечную батарею для зарядки мобильного.
Пошаговая инструкция:
- Припаиваем резистор к пьезе.
- Далее подключаем транзистор.
- Подключаем батарейки, крепим только на синюю изоленту, только она может дать результат.
- Делаем корпус для нашего датчика протечки воды своими руками, отрезаем горлышко с большой бутылки. Не забываем делать дно, для этого можно отрезать любую сторону с бутылки и прикрепить ее с помощью герметического клея, при желании можно даже нагреть. Будет интересно узнать: контролька своими руками.
Делаем два отверстия, чтобы вставить корпус.
Берем крышку и делаем отверстия для пьезы, из-за такого отверстия и будет появляться звук.
Закрываем крышку.
Проверяем, как все работает.
Итог
Такую самоделку можно установить:
- Под раковиной.
- Стиральной машиной.
- И в любом другом месте, где она покажется вам необходимой.
Включаться она будет только в том случае, когда вода попала на корпус. Так что, можете совсем не переживать о том, что со временем может сесть батарейка. Звука, который она будет издавать должно, хватить, и все люди, находящееся дома сразу заметят утечку и смогут ее вовремя предотвратить.
Похожая статья: Как сделать проектор для мобильного своими руками.
Как сделать датчик протечки воды, даже если вы не электрик
Ничто так не налаживает отношения с соседями, как сухие потолки
И это − суровая правда жизни, потому что в многоквартирных домах протечки случаются не только по вине коммунальных служб, но и по причине забывчивости или неосторожности жильцов. Между прочим, «забугорные» строители такой вопрос решают довольно просто: например, финны делают по периметру ванной комнаты сток, который выходит даже не в канализацию, а в сточную систему снаружи здания
Да, это хлопотно, но зато вы можете повернуть кран на пол и лить воду сколько угодно, не беспокоясь, что ваши соседи снизу придут со счётом за ремонт. Идея простая, но почему-то нашим застройщикам она пока не приходила в голову, так что приходится постоянно быть настороже. Ребёнок устроил в ванной морской бой или прохудился клапан в стиральной машине, прорвало трубу под раковиной – все эти проблемы легко решить, если вовремя среагировать. Только не всегда это получается, ведь не будешь же каждые пять минут заглядывать под ванну. А именно этого времени хватит воде для того, чтобы просочиться сквозь перекрытия и испортить соседу свежий ремонт. Спасёт ситуацию только чуткая сигнализация, которая оповестит вас о протечке немедленно. Сделать её самостоятельно довольно просто, если воспользоваться советами автора YouTube-канала Руки из плеч.
Что нужно купить для датчика протечки воды, даже если вы − не электрик
Вы никогда не имели дела с электрикой? Не беда, здесь вам вполне достаточно знаний школьного курса физики и немного решимости. Если вы когда-нибудь собирали конструктор, у вас получится. Датчик состоит всего лишь из нескольких деталей, которые просто собрать при помощи небольшого паяльника. Ещё из инструментов неплохо было бы иметь под рукой клеевой пистолет.
А теперь о деталях. Вы найдёте их в любом магазине радиоэлектроники, и стоят они копейки.
Итак, смотрим, что вам нужно приобрести для одного датчика.


Кроме перечисленного вам потребуется миниатюрная пищалка с генератором, которая и оповестит вас об угрозе.
Простая схема для сигнализатора протечки
Любой электрический прибор начинается со схемы. Это план ваших действий, который поможет справиться с задачей без ошибок.

ФОТО: YouTube.com Схема сборки сигнализатора протечки, включающая последовательность соединения транзистора, батарейки, резистора и пищалки
Схема понятна даже школьнику, остаётся только соединить все детали и поместить их в подходящий корпус
Сборка сигнализатора протечки на практике
Начать сборку следует с двух деталей: пищалки и крышки для батарейки.

ФОТО: YouTube.com Плюсовой выход крышки для батарейки следует соединить с плюсовым выходом пищалки
Обратите внимание на маркировку на мелких деталях

ФОТО: YouTube.com Минусовой контакт пищалки припаивается к левой ноге транзистора, коллектору. А к правой ноге, эмиттеру, нужно припаять минусовой контакт батарейки

ФОТО: YouTube.com Дальше нужно поместить и припаять резистор между эмиттером и средней ногой резистора

ФОТО: YouTube.com Следующий этап – припаивание проводов. К средней ноге резистора припаивается один из проводков

ФОТО: YouTube.com А второй соединяется с минусовым контактом батарейки лёгкой пайкой

ФОТО: YouTube.com В итоге готовая рабочая схема выглядит вот так. Это миниатюрное соединение, которое легко помещается в крышку от сока. При контакте с водой проводки, которые соприкасаются с влагой, замыкает, и срабатывает пищалка, которая получает энергию от встроенной батарейки
Как и из чего сделать корпус для сигнализатора
Корпус для сигнализатора должен быть таким же миниатюрным. Самый подходящий по размерам вариант – крышка от литровой банки из-под молока или от упаковки с мыльными пузырями.

ФОТО: YouTube.com Чтобы сделать корпус сигнализатора, нужна не только крышка, но и винтовая часть, которую нужно отрезать от флакона

ФОТО: YouTube.com Винтовую часть нужно запаять с одной стороны кусочком пластика. Используйте для этого клеевой пистолет, а для стенки может пригодиться пластиковый блистер. Сделайте в нем отверстия горячей спицей для того, чтобы продеть контактные проводки

ФОТО: YouTube.com Крышкой сигнализатора будет крышка от упаковки. Нужно сделать в ней раскалённой иглой несколько отверстий, чтобы звук сигнализатора был отчётливо слышен

ФОТО: YouTube.com Остаётся только соединить крышку с винтовой частью, вся схема спрячется внутри. Вы получите очень миниатюрный датчик, который можно спрятать под раковиной или ванной

ФОТО: YouTube.com При контакте с водой пищалка сработает и привлечёт ваше внимание. Вы сможете вовремя среагировать и устранить протечку
Вывод
Несмотря на свою цену — система Аквазащита признанный отечественный продукт. Он сертифицирован многими компаниями. За историю своего существования производитель доказал, что отечественное производство защитных систем тоже может быть качественным и востребованным на рынке. Выбор всегда остается за потребителем, но в случае этой компании — просто нет аналогов за такую стоимость. Широкая возможность модификаций позволяет постепенно обновлять защитный контур, повышая общую безопасность жилого помещения. Вариативность установки поможет поставить устройство в помещение любого назначения
Неважно, в ванную комнату, или на кухню. Рассмотренная система станет прекрасным дополнением вашего умного дома и незаменимым помощником в критических ситуациях



































