Настенный комнатный светильник
Для второй лампы нам снова понадобится алюминий. Это идеальный материал для светодиодных лент.

Во-первых, это легкость. А во-вторых, хорошо отводит тепло. Именно перегрев является главным врагом светодиодов.
Как и прежде, с помощью канцелярского ножа или ножниц по металлу вырежьте из цельного куска широкую полосу (размером примерно 10*30 см.

Помимо цельного алюминия, нужны маленькие уголки. Отрежьте два коротких куска длиной около 5 см и просверлите в них отверстия.

Две маленькие d-4мм для крепежа и большие 8-10мм для вилки питания (на одном углу) + для выключателя (на другом).


Диаметр выбирайте в соответствии с размерами контактов. Вставьте два штекерных разъема и соедините их разъемы параллельно друг другу, как на картинке выше.
Для крепления всего этого к алюминиевой пластине используйте торцевые шестигранники с внутренней резьбой или продолговатые гайки.


Один уголок прикрутите к верху листа, другой к низу.

Выведите силовые кабели с другой стороны.

В итоге вся схема подключения будет выглядеть так:

Плафон с бабочками
Комнату ребенка можно украсить замечательной самодельной люстрой с порхающими мотыльками. Привлеки к ее созданию свое чадо и процесс превратится в увлекательное совместное времяпровождение.
Тебе потребуется лист ватмана. Нужно отмерять необходимую высоту плафона и длину листа, которым будет обернут каркас. Вырезаем заготовку. Далее, на обратной стороне, рисуем бабочек в произвольном порядке и вырезаем их с помощью острого строительного ножа. Эти красавицы послужат подвесами к нашей люстре. Дополнительно можно вырезать больше таких мотыльков из отдельного листа.
Обворачиваем каркас ватманом и дополняем композицию бабочками, подвешенными на леске. В вечернее время, когда люстра будет излучать свет, на стенах и потолке появится много теней разнообразных мотыльков.
Фото: zen.yandex.ru
Светодиодный светильник от батарейки ААА

На днях зашел в отдел осветительных приборов в строительном магазине и увидел маленький светильник в кухонную мебель (внутреннее освещение). Работает от двух батареек ААА. На корпусе маленький выключатель (фото будет ниже), клеится на двухсторонний скотч. Срабатывает от магнита, то есть встроенный геркон. Может быть я все-таки наберусь смелости, куплю его и разберу, но как я полагаю там плата из четырех светодиодов и четырех резисторов. А цена! Да мне во все шкафы это обойдется в 100500 рублей, если не больше. Не то, чтобы мне они были очень нужны, но все-же! Вызов принят! И нет, я не буду делать светильник на 4-х резисторах…
Вообще, когда я захожу в строительный магазин первым делом я иду в отдел освещения, даже если мне нужны саморезы. Ноги меня сами туда несут. В последнее время появляется много интересных решений для организации освещения в помещениях: с датчиками движения, пультами управления, RGB лентами и еще много-много всяких интересных вещей. Вот фото светильника, который я увидел в магазине.

Рис.1. Светильник известной фирмы
То есть с эстетической точки зрения все выполнено отлично. Светлые корпуса, удобный отсек для батареек, но их две! За такую стоимость он должен работать вообще без батареек! Ладно, хватит о стоимости.
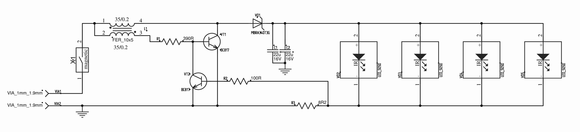
Питание обычных белых светодиодов 3 вольта (которые я выковырял из сгоревшей лампочки, купленной в том же магазине). Вообще светодиоды бывают на разное напряжение питания, но 2,5 вольта – это минимум (насколько мне известно). Мне очень захотелось, чтобы мой фонарик работал от одной батарейки ААА. В интернете много схем блокинг генераторов с питанием от 1 до 1,5 вольт. Немного почитав, остановился на такой схеме:

Рис.2. Схема светильника
Дольше всего я ждал геркон с aliexpress. Странно, но я не нашел нормально замкнутого геркона. То есть в детстве у меня были герконы нормально разомкнутые и два в одном N.O. и N.C. Нашел герконы такого вида:

Рис.3. Геркон GPS-14B
Как я понял под термоусадкой расположен магнит (обвел на картинке), который тянет геркон в состояние N.C. Более мощный магнит может перетягивать его в открытое состояние. Для трансформатора мне понадобились «изделия из ферритов». 1968 год, на минуточку. В вате, 200 шт.

Рис.4. Изделия из ферритов
Трансформатор мотается двойным проводом и начало обмоток соединяются как указано на схеме. Чтобы было удобнее, я соединил их на плате. То есть трансформатор подключил всеми четырьмя точками к плате. Получилась вот такая платка, габаритами 48х9мм.

Рис.5. Плата светильника
Геркон нужно позиционировать. Магнит для срабатывания нужно подносить сбоку, относительно магнита под термоусадкой.

Рис.6. Плата со стороны светодиодов
Контактные площадки я сделал чуть большего размера, так как светодиоды бывают в разных корпусах.

Рис.7. Светильник в сборе
Плату я делал таким образом, чтобы она поместилась в отсек от второй батарейки ААА. Встает плотно, но при необходимости можно вытащить.
Светильник прилично работает в диапазоне от 1 до 1,5 вольт. Потребляет около 100мА. От напряжения 0,5 вольта светится тускло, но тоже работает. Думаю, можно напечатать на принтере белую крышку целиком на корпус с пазом для светодиодов, чтобы выглядело более эстетично в шкафу.
Советы по безопасности
- Несмотря на то, что самостоятельное изготовление светодиодной лампочки – достаточно простая задача, не стоит даже пытаться ее собрать, не обладая необходимыми знаниями и навыками электромонтажных работ. В противном случае домашние продукты могут вызвать короткое замыкание, которое может повредить всю домашнюю сеть. Для светодиодной техники характерно, что возможен взрыв и при неправильной схеме подключения.
- В домашней сети используется переменный ток с напряжением 220 вольт. Об этом нужно всегда помнить и не подключать к домашней сети светильники и другие устройства, рассчитанные на 12 вольт.
- Контакты рекомендуется соединять пайкой. Если вместо него использовать клей, надежность соединения будет плохой и изделие быстро выйдет из строя.

Представленные выше способы сборки не требуют значительных денежных затрат, кроме покупки светодиодов и небольшого количества расходных материалов. В основном используются бывшие в употреблении детали от сгоревшей бытовой техники. Стоимость самодельного продукта в несколько раз меньше, чем купленного в магазине. Получив навыки монтажа, вы сможете делать светильники различной яркости по своему усмотрению.
Подготовка материалов и деталей
Благодаря высокой гибкости светодиодной ленты, конструкции светильников могут изготавливаться в самых разных вариантах. Тем не менее, все они подчиняются единым принципам, используемым в процессе изготовления и сборки, независимо от конфигурации светильника.

Рекомендуется еще до начала сборки запастись необходимыми материалами, деталями и инструментом. В противном случае, в процессе работы возникнет ненужная спешка, начнутся срочные поиски недостающего, что может привести к потере качества готового светильника, а сама сборка затянется на неопределенное время.
В первую очередь нужно приобрести светодиодную ленту, с заранее известными параметрами и техническими характеристиками. Лучше всего подходит полоса шириной 8 мм. Также, понадобится алюминиевый уголок, вместо которого допускается использование пластикового короба для электромонтажа. Размеры уголка составляют 10х10 мм, а длина – 1,5 м. Все крепления и сборка выполняются с помощью шурупов. Включение и выключение светильника происходит с помощью малогабаритного выключателя.
В более продвинутых конструкциях используются блок питания, контроллер, и пульт управления. Такое изделие получается более дорогим, однако оно значительно надежнее в работе. В перечень инструментов входит электродрель, электролобзик, линейка и карандаш. После того как все необходимое подготовлено, можно приступать к процессу сборки.
Принцип работы
Принцип работы рассеивателя для светодиодной ленты заключается в увеличении угла распределения света за счет специальной конструкции из светопреломляющего материала. Собственная геометрия и расположение относительно источника света, устроена таким образом, что световой поток попадая на него, эффективно распределяется по всей его площади и проходя через тело рассеивателя, обеспечивает равномерное освещение всей комнаты.

Конструктивно это представляет собой металлический или пластиковый профиль разнообразной формы и, непосредственно, съемный рассеиватель, сделанный из поликарбоната, полистирола или метакрилата. Это является целесообразным, так как эти материалы достаточно прочные, но не сильно утяжеляют конструкцию. Основные формы профиля, которые используются это:
Форма профиля выбирается в зависимости от планируемого места монтажа. В профиль крепится лента, сверху защелкивается сама крышка рассеивателя. Она бывает двух видов:

Прежде чем совершить покупку, необходимо подумать, какие цели в освещении вы преследуете. Если речь идет о подсветке витрины в торговом зале, то наиболее вероятно, вам подойдет больше рассеиватель с прозрачной поверхностью. Если вы захотите придать непринуждённую атмосферу кафе-бару, то стоит отдать предпочтение матовому.
Светильник со светодиодами в помещения в 10 м2
Для того, чтобы сделать такой светильник своими силами необходимое такое количество материалов:
- плафон;
- металлический лист в 30 сантиметров квадратных;
- источник энергии;
- 8-10 светодиодов.
Светодиоды крепим с металлической пластиной, используя винты или саморезы. Для обеспечения хорошего теплоотвода, детали сильно прижимаем. Потом эти же светодиоды с пластиной устанавливаем в плафон, который скроет точечный источник света. Похожим способом можно сделать также домашнюю светодиодную настольную лампу. Для этого источником света будет служить светодиод мощностью 3 Вт и со светоотдачей 278 лм. Хороший радиатор получится с любой старой материнской платы, размерами где-то 5 на 5 сантиметров.
Необходимый ток и напряжение для питания светодиодов даст импульсный источник в комплекте с электронным адаптером. Необходимо не превысить предназначены для выбранного светодиода токи. Также предлагается к использованию микро-трансформатор, для того, чтобы в ходе установки и проверки работы будущей настольной лампы проводить регулировку освещения. К примеру, для диода на один ват допустимо прямое питание от трёх батареек, а если питание осуществляется от зарядного устройства, то нужно ставить переменный резистор для того чтобы светодиод не сгорел от высоких токов.
И так для источника питания берём устройство для зарядки мобильных телефонов, а так же резистор в 1 Ом. Для создания предохранительных условий, всю электронную часть помещают в патрон старой лампы. Делаем замеры габаритов оправы и вырезаем детали. Тщательно очищаем их от всей грязи и на чистую поверхность наносим клей
Нужно обратить внимание, что в случае неправильной упаковки каких-либо элементов, может возникнуть взрыв, так что последовательность инструкции строго необходима. В большинстве случаев проблема возникает из-за неточностей при спайке и сварки
При сборке нужно вскрыть блок питания и изъять детали, которые монтируют в корпус будущей настольной лампы. Плату закрепляем в корпусе с помощью санитарного силикона с высоким уровнем сопротивляемости к высоким температурам. Клеим боковые стенки и светодиод на основу, наверх – стеклянную крышку, к которой крепим радиатор с подключенными светодиодами.
После того, как клей высох и все детали приклеились, готовый светильник монтируем к металлическому держателю (к пластине). И так – лампа готова к использованию. Потребительная мощность не превышает 2,5 Вт, поток света – 200 лм. Такие показатели идеально подходят для долговечной и прочной самодельной лампы.
Светильник из веток: подробный мастер-класс
Создание своего собственного светильника из веток — увлекательное рукодельное занятие, которое позволяет воплотить в жизнь вашу творческую фантазию. Следуя этим инструкциям, вы сможете создать прекрасное декоративное освещение, которое станет украшением вашего интерьера.
Список материалов:
- Ветки разных размеров и форм, собранные в лесу или приобретенные в магазине
- Провод с подключенной вилкой и выключателем
- Лампочка накаливания или светодиодная лента
- Провода для электрического подключения, изолента
- Кусочек песчаной или шлифовальной бумаги
- Пилка для металла или плотная ножовка
- Клей для дерева (например, ПВА)
- Кисточка для нанесения клея, отвертка
- Подставка или поднос для светильника
- Декоративные элементы


Подготовка веток:
- Очистите ветки от лишних ветвей и коры, используя пилку или ножовку.
- С помощью песчаной или шлифовальной бумаги отшлифуйте поверхность веток, чтобы сделать их гладкими и без заусенцев.
Сборка основы:
- Выберите наиболее прямую и желаемую форму веток для создания основы светильника.
- Соедините ветки, используя клей для дерева. Нанесите клей на концы веток и прессуйте их вместе, чтобы образовать стабильную конструкцию. Дайте клею высохнуть.

Подготовка электрической части:
Следуя инструкциям, подключите провод к лампочке или светодиодной ленте
Обратите внимание на правильную полярность и безопасность проводки.
Закрепите провода на основе светильника, используя изоленту или скобы.. Создание дизайна:
Создание дизайна:
- Используйте дополнительные ветки, чтобы создать уникальный дизайн.
- Прикрепите их к основе светильника, используя клей для дерева. Дайте клею высохнуть.

Финальные штрихи:
- Проверьте электрическую часть светильника на безопасность и правильность подключения.
- Убедитесь, что все провода хорошо изолированы и не перекрывают видимую часть светильника.
- При необходимости, установите светильник на подставку или поднос для устойчивости.
- Добавьте декоративные элементы, если желаете.

Что нам понадобится для работы
Прежде чем приступить к изготовлению люстры из светодиодной ленты, необходимо определиться с ее конструкцией, размерами, формой. Прикиньте, какие материалы понадобятся и в каком количестве, а также подготовьте необходимые инструменты. Для любой выбранной конструкции светильника вам обязательно понадобятся:
- гибкий стол со светодиодами;
- блок питания на 12 вольт, иногда используются светодиодные ленты на напряжение от 24 вольт и выше, но это достаточно редкие конструкции;
- паяльник вместе с канифолью и оловом;
- ножницы;
- изоляционная лента.
При выборе опорной конструкции и ее формы следует помнить, что такой стол со светодиодами можно установить как на ровную, так и на криволинейную поверхность. Также необходимо, чтобы опорная поверхность эффективно отводила тепло, чтобы светодиоды не перегревались.
Простейший способ проверить цепь светодиодов лампы
Рассмотрим самый легкий метод проверки цепи светодиодов. Для начала зафиксируйте лампу, используя обрезанную пластиковую бутылку с меньшим диаметром. В нее и вставляется лампа. Для подачи питания воспользуйтесь вспомогательным блоком питания (в том случае, если речь идет об устройстве на 12 или 24 В).
Важно, чтобы лампа в этот момент была подключена к сети. Как только вы замкнете контакты на сгоревшем светодиоде, прибор загорится. Если этого не произойдет, то, возможно, перегорело более одного диода
Если этого не произойдет, то, возможно, перегорело более одного диода.
Продолжите визуальный осмотр схемы и ищите места прогаров, вздутые конденсаторы, изучите каждую дорожку на плате. При обнаружении оборванных контактов выполните пайку. Если цепь состоит из 10 и менее элементов, то ни в коем случае не заменяйте сгоревший светодиод проводом или перемычкой. Это может привести к перегрузке катушек и сгоранию диодов.
Плюсы светодиодного освещения
Освещение с помощью светодиодных панелей стало широко применяться при появлении светодиодов с КПД более 50%, в то время как лампа накаливания выдает 3,5-4% КПД. Преимуществ
а э
той системы освещения:
- малое энергопотребление;
- экологичность;
- срок службы порядка 30000 часов;
- надежность;
- неограниченное количество включений-выключений;
- большая светоотдача;
- широкий рабочий диапазон температуры окружающей среды;
- малые геометрические размеры;
- возможность получения нужного спектра излучения (красный, желтый, зеленый, белый);
- возможность регулирования силы светового потока;
- низкая рабочая температура.
Положительных качеств много, и они дают преимущество перед традиционными лампами накаливания и энергосберегающей люминесцентной лампой.
Светодиодный светильник из перегоревшей лампы
Экономичным вариантом светодиодной лампы может стать сгоревший светильник, используемый в качестве корпуса. Это позволяет изготовить даже настольный светодиодный светильник своими руками или другую конструкцию, наиболее подходящую для конкретного помещения.
Старый перегоревший прибор аккуратно разбирается так, чтобы цоколь оставался неповрежденным. После этого его нужно почистить и обезжирить. Схема, размещаемая внутри цоколя, состоит из двух защитных резисторов на 100 Ом, двух конденсаторов по 220 нФ и рабочим напряжением 400 вольт, одного конденсатора на 10 мкФ, нейтрализующего мерцание. Здесь же размещается диодный мост, он же выпрямитель и светодиоды разных цветов в пропорции 1 красный к 3 белым. Все элементы соединяются между собой с помощью пайки, а затем изолируются монтажным клеем, который должен заполнить все пространство внутри цоколя и закрепить все детали.
Сборка светильника из светодиодной ленты
Декорируем своими руками светодиодные гирлянды на Новый год с фотоописанием процесса
Светодиодные ленты красивы сами по себе, но, если их доработать и сделать для них красочные абажуры, они будут создавать ощущение домашнего тепла и уюта в вашем доме.
Мастер-класс по украшению светодиодов цветами из коробок из-под яиц
Для украшения своими руками гирлянды из светодиодных лампочек цветками из-под лотков для яиц нам понадобится несколько контейнеров, ножницы и краска в баллончике, подходящая под ваш интерьер. Работа совсем несложная и справиться с ней можно всего за полчаса.
| Иллюстрация | Описание действия |
| Разрезать лоток по местам сгиба на ячейки. | |
| Срезать неровности и разогнуть края наружу, форма примет вид цветочка. | |
| Чтобы сделать цветок в форме колокольчика, нужно срезать все края. | |
| Покрасить все заготовки в подходящий по интерьеру цвет. | |
| После полного высыхания цветочков сделать шилом отверстие для диодов. | |
| Вставить лампочки внутрь цветочка, чередуя абажуры по цвету. | |
| Красивую гирлянду можно сделать под любое оформление интерьера. |
Более подробно мастер-класс можно посмотреть на видео:
Watch this video on YouTube
Гигантские конфеты и нежные бантики для светодиодов
Если вы собирали красивые конфетные фантики, можно их использовать для украшения светодиодной ленты. Для этого нужно завязать красочные обёртки между лампочками.
Вместо конфетных фантиков часто используют тюль, вуаль или фатин
Ещё один вариант – сделать своими руками имитацию конфетных украшений из пластиковых стаканчиков или контейнеров. Для работы нам понадобятся:
- пластиковый стаканчик или контейнер;
- электрическая светодиодная гирлянда;
- фольгированная цветная бумага;
- скотч;
- ножницы.
Приступаем к созданию гигантских конфет.
- Отрезать кусок бумаги, достаточный, чтобы обернуть упаковку.
- Положить гирлянду в стаканчик или контейнер таким образом, чтобы оба конца были снаружи. Контейнер нужно закрыть.
- Обернуть упаковку фольгой и зафиксировать края скотчем.
- Аналогичным образом оформить всю гирлянду.
Пошаговое изготовление гигантских конфетТакая гирлянда никого не оставит равнодушным
Украшение светодиодов шариками для пинг-понга
Нежную гирлянду для украшения спальни или детской комнаты делают из шариков для пинг-понга. Можно использовать только белые заготовки или покрасить их подходящими к интерьеру красками.
В каждом шарике сделать крестообразный надрез и вставить в него лампочкиЧтобы конструкция была прочной, на основание диодов наносят клеевой состав
Светодиодная гирлянда из пластиковых стаканчиков
Ещё одно интересное украшение для светодиодной гирлянды можно сделать своими руками из пластиковых стаканчиков, оформленных в новогодней тематике. Для этого нам понадобится цветная бумага, клей и ножницы.
| Иллюстрация | Описание действия |
| Разрезать один стаканчик по высоте, срезать у него дно и по лекалу сделать заготовку из бумаги. | |
| Подготовить новогодние схемы для оклейки стаканчиков. | |
| Перенести шаблон на бумагу и вырезать образец. | |
| На стаканчик приклеить вертикальную полоску двустороннего скотча и приклеить на него заготовку из бумаги. | |
| Аналогичным образом украсить все стаканчики. | |
| Канцелярским ножом или скальпелем проделать в донышке стаканчиков крестообразные отверстия для диодов. | |
| Вставить диоды внутрь каждого отверстия в стаканчике. | |
| Новогодняя гирлянда готова. |
Более подробно мастер-класс можно посмотреть на видео:
Watch this video on YouTube
Корпуса для светильников на светодиодах

Корпус для Led-ленты
Помимо правильной сборки схемы, нужно позаботиться о создании корпуса, в который она будет помещена. Существует несколько способов решения проблемы.
- Различные приспособления, изготовленные своими руками.
- Цоколи перегоревших ламп накаливания.
- Корпуса от перегоревших галогенных или энергосберегающих ламп.
Использование цоколя лампы накаливания имеет одно весомое преимущество – собранное своими руками светодиодное осветительное устройство легко закрутить в патрон и обеспечить этим необходимый теплообмен. При этом есть и весомый недостаток – светильник в конечном итоге имеет не очень эстетичный вид.

Самодельный светодиодный светильник
Самый практичный, безопасный и простой в реализации способ – поместить изготовленную схему в корпус энергосберегающей лампы. Предварительно перегоревшую лампочку следует разобрать и изъять из нее преобразовательную плату.
- Плату устанавливают непосредственно в цоколь. Для удобства реализации способа рекомендуется использовать обычную пластиковую крышку от бутылки с водой.
- Светодиодные лампочки помещают в отверстия, которые предварительно проделывают в крышке, расположенной под стеклянной колбой.
Как сделать простую led-люстру из светодиодной ленты
Рассмотрим несложный в исполнении вариант — контур в виде квадрата. Габариты подбираются под размеры помещения. Такую люстру можно использовать не только как подсветку, но и в качестве основного освещения.

Для сборки понадобятся:
- лед-лента, работающая от 12 вольт (лучше со светодиодами, уложенными в 2 ряда — так будет ярче);
- блок питания для подключения к сети;
- П-образный алюминиевый профиль с пластиковой накладкой;
- кусочки текстолита (например, от ненужных плат);
- короткие винты;
- карандаш;
- отвёртка;
- паяльник.



Сначала собирается каркас. Профиль разделяют по размеру стороны квадрата (понадобится 4 одинаковых части), запиливают концы под 45°. Вырезают текстолит буквой «Г». Толщина должна быть такой, чтобы кусочки входили в углы рамы. Собираются квадраты на винтах.


Диодную ленту нарезают по размеру. Снимают защитный слой и приклеивают внутрь корпуса. Припаивают провода или используют специальные коннекторы для соединения. Для квадратной конструкции потребуются угловые.



Концы вытаскивают наружу и подсоединяют к адаптеру, который преобразовывает переменный ток 220В в постоянный 12В. Блок питания обычно прячут в нише, над шкафом или в другом неприметном месте. Длину провода подбирают с учётом расстояния от этой точки до светильника.

Пластиковую накладку подрезают, соблюдая угол в 45°. Вставляют в раму. Люстра готова.
Абажур в технике макраме
Светильник (люстра) в стиле макраме – один из самых популярных вариантов декорирования настольных ламп и торшеров. Нужно освоить несколько вариантов вязания узлов и кружевных узоров, на основе которых можно разработать необычный уникальный дизайн.
Для изготовления прибора освещения (люстры) потребуются:
кольца абажура металлические (алюминиевые) разного диаметра;
кольцо маленькое (алюминиевое);
шнур хлопковый вощёный;
кружева;
бусина деревянная с крупным отверстием;
ножницы.
Шаги выполнения:
Подготавливают нити: 32 шт. длиной 100 см и 16 шт. длиной 70 см.
Берут 1 нить длиной 100 см, складывают пополам и привязывают к металлическому кольцу, придерживая его руками.
Так же поступают с остальными длинными заготовками.
Захватывают по 2 парные заготовки и связывают крайние нити 2 плоскими узлами. Операцию повторяют со всеми верёвками.
Под металлическим кольцом перекрещивают 3 нити таким образом, чтобы они делили круг на 3 равные сектора.
Нити стягивают и завязывают петлю.
Подвешивают люстру вертикально на крючок.
Начинают плести стенки люстры, завязывая плоские узлы в шахматном порядке.
Верёвками проходят 5 рядов и начинают плести на расширение, вытягивая узлы на себя. Формируют узор в виде кружева.
Вскоре наставляют нижнее кольцо. Его следует закрепить узлами следующего ряда.
К верхнему кольцу привязывают 4 нити так, чтобы они делили окружность на равные части.
К маленькому кольцу также привязывают кусок шнура.
Нити соединяют. Их следует закрепить проволокой.
Концы складывают в пучок и продевают через отверстие деревянной бусины.
Из 2 соседних нитей пучка сплетают канат, используя геркулесовы узлы.
Концы складывают и продевают через отверстие бусины так, чтобы образовалась петля.
Связывают концы под бусиной.
Лишние концы удаляют.
Подвешивают абажур и ровно подрезают нижние нити. При желании можно сделать кружевные узоры вдоль кромок.





































