Технические особенности уличных светодиодных гирлянд
Для декоративного освещения на улице чаще всего используют гирлянды со светодиодными лампочками. Этот вид декоративного света завоевал рынок по ряду причин. Среди преимуществ LED светодиодов над обычными лампочками накаливания есть такие:
- По сравнению с лампами накаливания срок службы светодиодных лампочек больше в 4-5 раз.
- Они лучше защищены от механических повреждений за счет пластикового корпуса.
- Во время работы они потребляют значительно меньше электроэнергии.
- Свет, который выдают LED лампочки чище и ярче.
- Светодиодная гирлянда по весу уступает аналогу с лампами накаливания.
- За счет параллельного соединения LED лампочек перегорание одной из них не выведет из строя остальные. Противоположная ситуация с классической гирляндой, в которой соединение светящихся элементов последовательное.
Режимы работы
Декоративная светодиодная гирлянда может иметь несколько режимов работы, их вариации и комбинации зависят от модели.
- непрерывный режим (nonstop) – свечение без изменений;
- чейзинг (chasing) – плавное зажигание лампочек и такое же постепенное затухание. При помощи этого режима создаются такие композиции как световые водопады и переливы;
- мерцание (flash) – светодиоды резко зажигаются и тухнут, поочередность и длительность свечения определяется моделью и настройками;
- хамелеон(chameleon) – лампочки меняют цвет;
- мультичейзинг – сочетание нескольких режимов
Управление светодиодами происходит при помощи контроллера.

Линейные светодиодные гирлянды
Степень защиты IP
IP показатель имеет две цифры (к примеру, IP65). Где 6 означает уровень защиты от проникновения мелких частиц, пыли, а 5 водонепроницаемость. Согласно стандартам, для нормального функционирования гирлянды достаточно IP 44, но намного практичнее и безопаснее варианты с защитой выше IP65.
Материалы изоляции
Изоляция защищает гирлянду от температурных перепадов, влажности и других внешних воздействий. Оболочка может быть изготовлена из:
- каучука;
- силикона;
- ПВХ.
Наиболее уязвимый материал – ПВХ, его температурный барьер -20 С, обмотка из силикона и каучука способна выдержать условия до -50 С.
Используя уличные гирлянды для освещения в помещении, следует не забывать о нормах освещенности, чтобы люди не утомлялись от светового украшения.
Режимы работы уличных светодиодных гирлянд
Главная особенность любой светодиодной гирлянды – огромное разнообразие и множество рабочих режимов. Каждому из них даны определенные наименования. В платы встраиваются отдельные контроллеры с уникальной комбинацией режимов.
Перечислим основные рабочие режимы уличной светодиодной гирлянды:
- FIXING (фиксинг) – статичное освещение, когда светодиоды излучают один и тот же цвет с одинаковой яркостью в течение всей эксплуатации;
- CHASING (чейзинг) – лампочки начинают постепенно загораться, после чего происходит медленное затухание (отличный вариант, если требуется создать эффект перелива или светового “водопада”);
- FLASH (мерцание) – примерно каждый 4, 5 или 6 светодиод в ленте начинает мигать (один из самых распространенных и востребованных режимов);
- CHAMELEON (хамелеон) – изделие светится ярко, постоянно меняя свои цвета;
- MULTICHASING (мультичейзинг) – требует обязательного наличия контроллера с несколькими режимами работы.

Чем больше режимов работы поддерживает светодиодная гирлянда, тем выше стоимость изделия. Не стоит переплачивать, если планируется использование одного или двух режимов. Перед покупкой прибора обязательно проверьте его работоспособность и убедитесь в исправности всех заявленных режимов.
Как правильно подключить низковольтную новогоднюю гирлянду на улице
В большинстве случаев, когда на улице подключается гирлянда, допускается грубая ошибка, она может привести к негативным последствиям. Хорошо, если обойдется повреждением самих фонариков или других электрических элементов, однако не исключается пожар или поражение людей током.
Сколько гирлянд можно подключать
Необходимо учитывать допустимое число соединенных последовательно участков. Это значение, как правило, указано в инструкции для светотехники. Например, указывается, что последовательно можно включить не более трех, это значит, что можно к гирлянде подключить вторую, а от нее запитать третью.
Большее количество, чем указано в инструкции нельзя подключать, поскольку это может вызвать ее повреждение. Обусловлено это тем, что проводники тока рассчитаны для определенной нагрузки, если по ним будет протекать ток, больший допустимого, например, в случае подключения четырех устройств вместо трех возможных, она выйдет из строя.

При необходимости включить еще одну гирлянду, необходимо проводить к ней отдельный провод от источников питания. То есть указанные количества последовательно включенных гирлянд, не ограничивают их использование.
Можно включать нужное количество светодиодов, но, если каждый (больше допустимого по инструкции) будет подключен к источнику питания отдельным проводом.
Если конструкция не предусматривает возможности подключения к другой, то запитка каждого участка осуществляется также при помощи прокладки отдельных проводов на блок питания. Если гирлянда имеет возможность регулировать интенсивность свечения лампы, выбрать режим свечения, кроме питания необходимо иметь контроллер для ее работы.
Блок питания (трансформатор)
Эти элементы выбираются в зависимости от рабочего напряжения и номинальной нагрузки подключаемого оборудования. Рекомендуется выбрать блок питания с небольшим запасом мощности для того, чтобы не повредить его из-за постоянной нагрузки.
Если гирлянда длинная, у нее будет большая мощность потребления. Можно использовать несколько трансформаторов, которые могут включаться параллельно, и запитывать все лампочки или разделять напряжение и подключать отдельно к каждому блоку. Недостаток мощности питания приводит к его поломке.
Если купленной светотехники недостаточно, можно подсоединить еще одну нужного размера. Низковольтные украшения соединяются между собой при помощи коннекторов.
Другие способы соединения двух частей, такие как традиционная пайка, недопустимы, поскольку в этом случае нужно обеспечить достаточную защиту от окружающей среды, для которой используют специальные влагозащищенные коннекторы.
Защита блока питания, контроллера
Помимо самой гирлянды, необходимо защитить дополнительные элементы – блок питания и контроллер. В данном случае есть несколько методов безопасного подключения.
Большая часть современных источников электропитания и регуляторов, предназначенных для уличных лампочек, обладает надежной защитой корпуса, так что их можно устанавливать вне помещения без дополнительной защиты. В этом случае устанавливается блок питания и контроллер, а также розетка, которая предназначена для того, чтобы подключить блок питания к сети. Розетка должна обладать высокой степенью защиты корпуса от внешних воздействий.
Если блок питания и контроллер не имеют достаточной защиты корпуса от попадания грязи или механических повреждений, то наиболее безопасный вариант — установка блок питания и контроллер в бокс.
В помещении в установленном предварительно боксе устанавливается блок питания, при необходимости контроллер. Проводят в бокс питающую линию бытовой сети и питающий провод гирлянды. Есть щитки, предназначенные для установки на улице.
Светодиодная гирлянда собственными руками
Сделать гирлянду собственными руками очень легко для тех, кто имеет фактический навык в аналогичных процессах, разбирается в физике и может читать электрические схемы. Отыскать подходящий вариант расположения можно без труда в сети интернет.
Для выполнения работ нужно иметь в наличии следующие материалы и материалы:
- Светоизлучающие диоды на 20 мА;
- кабель (0,25?0,5 мм);
- резистор с сопротивлением 100 Ом;
- блок питания на 6 В;
- острый нож;
- силиконовый герметик пропускающий свет (для работ которые проводятся снаружи), Пистолет для него;
- паяльный аппарат, канифоль, припой.
Рассмотрим три различных по трудности варианта изготовления гирлянды.
Обычная конструкция
Работа простой гирлянды устроена по принципу последовательного подсоединения диодов. Выполнить гирлянду из светоизлучающих диодов собственными руками довольно легко.
- Перед тем как приступить к работам нужно определиться, на каком расстоянии будут расположены лампочки. После этого необходимо выполнить подходящие метки на проводе. Идеальным считается расстояние от 25 до 30 см;
- ножиком бережно необходимо сделать срезы верхнего изоляционного слоя в обозначенных местах. Длина среза – не больше 2 см. После на это место необходимо обязательно нанести чуть-чуть канифоли и припоя, который прочно закрепит диод. После чего, припаять ножки диода;
- надежность крепления на этом этапе не большая, благодаря этому нужно создать изоляцию. Тонким скотчем необходимо обмотать лампочку таким образом, чтобы она появилась в конвертике. После этого, зафиксировать верхнюю его часть. Подобным образом прикрепляют все диоды;
- на последнем шаге подключают резистор и блок питания. После этого систему нужно проверить.

Методичное подсоединение обычного украшения
Многоцветное украшение
Сделать многоцветное украшение LED очень легко. К отдельному генератору необходимо подключать собственный цвет. Понимая рабочий принцип, можно присоединить желанное многоцветие.
Благодаря параллельному соединению, гирлянда будет работать даже в случае выхода из строя одного из цветов.
В этом подсоединении существенную роль играет контроллер. Цена его не большая, зато с его помощью функции гирлянды расширятся. Провода следует припаять к микросхеме, которая будет отвечать за режимы функционирования изделия, при этом с помощью кнопки управления можно будет управлять режимами.
При маленьких внеочередных затратах выйдет занимательная многоликая гирлянда, прекрасно работающая в самых различных режимах.

Многоцветная структура уличного украшения
Непростая схема на диодах
Можно попробовать сделать собственными руками уличную гирлянду на литиевых батарейках. Она выделяется цветным шлейфом с имитацией в воздухе оригинальных узоров. Приобрести данное изделие очень тяжело. Однако если все материалы приобрести в отдельности и потратить установленное время, можно достигнуть хорошего результата с хороший экономией бюджета.
- светоизлучающие диоды 10 мм с эффектом светового рассеивания;
- скотч неширокий;
- магниты диаметром до 1,3 мм и толщиной 30 мм;
- клеевой состав эпоксидный;
- литиевые батарейки CR 2032 3V.
Дальше очередность действий будет следующей.
- тестируем диод, для чего длинную ножку каждой лампы прикладуем плюсу к литиевой батарейке, короткую – к минусу;
- после тестирования следует укрепить светоизлучающий диод на батарейке скотчем;
- магнит необходимо зафиксировать скотчем к батарейке к стороне позитивного полюса;
- конструкцию необходимо прикрепить на проводе.
Сложность этой работы — в монотонности и внимательности. Все действия необходимо повторить столько раз, сколько задумано диодов на гирлянде.

Не простое подключение диодов
Упаковка
Обязательно ознакамливайтесь со всеми надписями на упаковке. Многие гирлянды просто не предназначены для размещения на елке. На разных языках может быть написано — «не для елки», или что-то подобное.
Многих такое удивляет, как это — елочная гирлянда и не для ёлки? Дело в том, что такая модель не сертифицирована.
Соответственно она не проходит противопожарную безопасность и производитель не имеет права рекомендовать и указывать, что его гирлянду можно вешать на елку или деревья во дворе.
Если же товар сертифицирован, то ищите ссылку на соответствующий ГОСТ. Он обязан быть указан на шильдике или упаковке.
Во время покупки всегда проверяйте комплектность товара согласно списка на упаковке. Иногда там внутри бывают запасные лампочки, или отдельные взаимозаменяемые элементы.
При количестве ламп в подсветке от 18шт и более, число запасных должно быть не менее 3шт.
Включать и проверять работоспособность всех режимов гирлянды нужно еще в магазине. Ну а занося ее в дом с мороза, не спешите сразу же втыкать в розетку, дайте украшению согреться.
Ремонт светодиодной гирлянды
Светодиодные гирлянды – это популярные уличные морозостойкие изделия, которые создают волшебную атмосферу вокруг вашего загородного дома. Однако, как и любая электрическая гирлянда, светодиодная гирлянда может потребовать ремонта в случае возникновения неисправностей. В этом разделе мы расскажем о правилах ремонта светодиодных гирлянд и как сделать это своими руками.
Преимущества светодиодной гирлянды
Светодиодная гирлянда имеет ряд преимуществ по сравнению с традиционными гирляндами:
- Экономичность: светодиоды потребляют гораздо меньше электроэнергии;
- Долговечность: светодиоды имеют более длительный срок службы;
- Морозостойкость: светодиодные гирлянды можно использовать на улице даже в холодное время года;
- Безопасность: светодиоды не нагреваются, что предотвращает возгорание.
Классификация светодиодных гирлянд
Светодиодные гирлянды могут иметь разные режимы работы и внешний вид. В зависимости от этого, они могут быть разделены на несколько категорий:
- Гирлянды с одним режимом работы: такие гирлянды имеют только один режим свечения;
- Гирлянды с несколькими режимами работы: такие гирлянды имеют несколько режимов свечения, которые можно переключать;
- Гирлянды с мигающими светодиодами: такие гирлянды имеют мигающие светодиоды, которые создают эффект мерцания;
- Гирлянды с различными формами и цветами светодиодов.
Ремонт светодиодной гирлянды

Если ваша светодиодная гирлянда перестала работать или работает неправильно, вам может потребоваться провести ремонт. Вот некоторые полезные советы:
Проверьте состояние проводов и разъемов: обратите внимание на возможные повреждения или окисление;
Проверьте работу гирлянды в другом режиме: иногда проблема может быть связана с конкретным режимом работы;
Проверьте питание: убедитесь, что гирлянда получает достаточное напряжение;
Проверьте плату для светодиодов: иногда проблема может быть связана с неисправностью платы;
Проверьте светодиоды: если одна или несколько светодиодов не работают, их можно заменить.
Если вы не уверены в своих навыках ремонта, лучше обратиться к специалисту. Также не забывайте о соблюдении правил безопасности и законодательства при работе с электрическими изделиями.
Важно отметить, что морозостойкая светодиодная гирлянда обычно имеет силиконовый внешний слой, который защищает ее от неблагоприятных погодных условий. При ремонте такой гирлянды важно использовать материалы и инструменты, которые не повредят силиконовое покрытие
Установка и эксплуатация светодиодной гирлянды

При установке и эксплуатации светодиодной гирлянды рекомендуется следовать некоторым правилам:
- Выбирайте морозостойкую гирлянду для уличного использования;
- Используйте только гирлянды, которые соответствуют законодательству и имеют необходимые сертификаты качества;
- Внимательно изучите инструкцию по установке и эксплуатации;
- Не устанавливайте гирлянду рядом с легковоспламеняющимися материалами;
- Не оставляйте гирлянду без присмотра на длительное время;
- Перед установкой убедитесь в исправности гирлянды;
- При установке гирлянды на деревьях или других опорах, обязательно проверьте их надежность;
- При эксплуатации гирлянды не допускайте попадания влаги в электрические компоненты.
Светодиодные гирлянды позволяют создать волшебную атмосферу вокруг вашего загородного дома. Правильный выбор, установка и эксплуатация морозостойкой уличной гирлянды помогут вам наслаждаться ее красотой на протяжении долгого времени.
Что украсить и чем

Это тонкие, лёгкие модели с насадками на прозрачном или чёрном шнуре. Такие же, как были в советские времена, только новее и разнообразнее. Вместо ламп накаливания используют светодиоды. Декор может быть сделан из акрила, дерева или металла, есть любой формы и цвета.
Гирлянда-нить бывает для комнатного и уличного использования. первой украшают только внутри помещения, то вторая устойчива к морозам и влаге, поэтому её вешают и на открытом воздухе. Ей декорируют маленькие кустарники возле магазинов, расставляют акценты на витрине или входной группе. А ещё из такой гирлянды можно сделать потолок в стиле «звёздное небо».

Имеет необычную конструкцию: светодиоды на металлической нити с лаковым покрытием. Модель отлично гнётся, а шнур почти не видно, светодиоды как бы сияют в воздухе. Ещё она часто бывает на батарейках или оснащена USB-штекером, а не стандартной вилкой для сети 220 В. Изделие можно подключить к пауэрбанку или ноутбуку.
Гирляндой можно украсить что угодно, вплести в волосы или сделать элементом наряда. С каплей росы легко из подручных средств создать в помещении новогоднее настроение. Возьмите прозрачные бокалы или вазы и положите внутрь изделие — получится оригинальный светильник.
Каплю росы нельзя использовать для украшения уличных объектов.

Гирлянда представляет собой горизонтальный шлейф, с которого свисают нити различной длины. Модели отличаются количеством огоньков, мощностью, цветом свечения. Бывают с обычными лампочками и с декоративными насадками.
На улице бахромой украшают входные группы, карнизы, веранды и беседки.

В отличие от бахромы, имеет нити равной длины и с одинаковым количеством светодиодов. Длина и ширина начинается от 1 метра, бывает с насадками из пластика или металла. Закрепите её под потолком возле окна, и вы получите роскошную фотозону, не требующую дополнительного украшения.
Вне помещений — это идеальная гирлянда для украшения высоких витрин, колонн, фасадов зданий.

Такая гирлянда напоминает занавес. Только светодиоды расположены ближе друг к другу, а нити — дальше. Лампочки загораются друг за другом, создавая эффект падающих капель. Если повесить несколько таких гирлянд друг на друга, получится водопад.
Дождь можно использовать и на улице для украшения рекламных стендов, витрин кафе и веранд.

Это целое полотно, разбитое на равные ромбы. В углах каждой ячейки расположены светодиоды. Такая конструкция равномерно освещает площадь и позволяет создавать объёмные декорации, сложность которых зависит только от вашей фантазии. В продаже есть модель с круглой сеткой для новогодней ёлки.
Сетка — лучшая гирлянда для украшения зданий. Она равномерно покрывает большую площадь, позволяет нарядить крышу, колонны, навесы, козырьки и сделать имитацию потолка.

На гибком шнуре расположены прозрачные пластиковые трубочки, внутри которых находятся светодиоды. Благодаря контроллеру лампочки загораются попеременно, создавая иллюзию тающих сосулек.
Уличная гирлянда роскошно смотрится на деревьях, арках, козырьках зданий. В общем, везде, где могут нарасти настоящие сосульки.

У этой модели принцип тот же, что и у капли росы, только она гораздо больше. Гирлянда состоит из тонких нитей проволоки, на которых расположены маленькие каплевидные диоды. Провод очень гибкий и сохраняет форму, поэтому вы можете создавать любые фигуры и декорации. А благодаря тому, что нити очень тонкие, кажется, будто лампочки парят в воздухе.
Конский хвост нельзя использовать для украшения уличных объектов.
Светодиодные гирлянды
Самой популярной подсветкой фасадов на сегодняшний день являются светодиодные гирлянды.
Причем ими можно украсить не только стены и крыши здания, но и деревья в саду, беседки, окна, дорожки.
1 of 3
Все зависит от того, какой вид гирлянд вы купите в магазине.
Бахраму обычно устанавливают на крышу. Световой занавес вешают снаружи окна, при этом его шлейф подрезается по размеру окон.
Раньше в гирляндах использовали маленькие лампочки накаливания и это не всегда было безопасно. Да и служили они максимум одну-две зимы.
После перехода на светодиоды, качество и долговечность таких изделий повысилось в разы.
А еще упало энергопотребление. Также большое значение играет и схема подключения элементов подсветки. В ламповых гирляндах при последовательном подключении и повреждении хотя бы одной лампочки, переставала работать вся подсветка разом.
В светодиодных используется параллельная схема. При сгорании одного диода, перестает светить всего лишь небольшой отрезок или отдельный блок гирлянды.
1 of 4
Самое главное при выборе уличных гирлянд — смотреть на уровень влагозащиты. Он должен быть не менее IP65.
Все остальные варианты предназначены только для внутреннего использования и развешивания на елочке.
Что и как освещать зимой
С учетом того, что летом и зимой участок будет освещен неодинаково, в схеме электрификации сада должны быть заложены различные или, по крайней мере, только частично совпадающие светосценарии для разных времен года. Очевидно, что встроенные в грунт светильники и невысокие садовые фонари, освещающие летом альпийские горки и газоны, зимой будут засыпаны снегом. Это повод для вынесения малых фонариков в отдельную схему, функционирующую только в теплое время года.
Пример схемы освещение загородного участка
Если летом домовладельцы в основном стараются подсветить увитые лианами перголы (беседки) или навесы возле бассейнов, то зимой становится актуальным освещение террас и балконов, а также особых сезонных уголков отдыха, например, утепленных беседок с грилем.
Кроме того, полезным окажется заранее продуманное освещение подпорных стенок и перил садовых лестниц, поскольку они приподняты над уровнем почвы и меньше укрыты снегом, чем светильники, расположенные непосредственно на земле.
Освещение лестницы и террасы
Таким образом, на стадии проектирования осветительной схемы для сада нужно иметь в виду ее сезонность и учитывать определенные особенности, как композиционные, так и технические.
Как сделать светодиодную гирлянду своими руками
Не всегда готовые морозостойкие уличные модели могут гармонично вписаться в окружающую обстановку. Не подходящая длина или режим работы заставляют задуматься о самостоятельно изготовлении светодиодной гирлянды. Своими руками можно создать изделие достаточно простой формы и включающее множество переплетение. Предлагаем познакомиться с несколькими мастер-классами, которые, возможно, вдохновят на самостоятельно изготовление уличных украшений.

Простая гирлянда
Изготовить гирлянду из светодиодов своими руками можно в следующей последовательности:
| Иллюстрация | Описание этапа |
|---|---|
![]() | Готовим необходимые материалы и инструмент. Потребуются светодиоды, кнопка и провод. |
![]() | Готовим для каждого светодиода по две медные жилы. |
![]() | Из пенопласта изготавливаем приспособление, в отверстия которого будут вставляться светодиоды в процессе пайки. Отмечаем плюс и минус, чтобы не запутаться в процессе выполнения работы. |
![]() | Вставляем светодиоды в подготовленное отверстие и откусываем «ножки». |
![]() | Припаиваем первую медную жилу к «ножкам», помеченным знаком «плюс», вторую – знаком «минус». Наносим на каждый светодиод капельку клея, чтобы обеспечить прочность соединения. |
![]() | Припаиваем контроллер к аккумуляторной батареи, соблюдая полярность. |
![]() | Припаиваем медные жилы к контролеру. Извлекаем светодиоды их приспособления и помещаем во влагозащитный корпус. |
Многоцветная новогодняя уличная гирлянда
Монохромная иллюминация нравится не многим. Именно поэтому многоцветные уличные новогодние гирлянды заслуживают особого внимания. Изготовить данное изделие можно в следующей последовательности:
| Иллюстрация | Описание этапа |
|---|---|
![]() | Готовим необходимые материалы и инструмент. Провод лучше взять черный трехжильный, но если такого не окажется в наличии, можно воспользоваться четырехжильным. Также потребуется одножильный провод, термоусадка и термопистолет. |
![]() | Главной частью гирлянды являются RGB светодиоды WS2812B, имеющие контроллер и допускающие регулирование различных цветов. |
![]() | Для упрощения монтажа к диодам припаиваются короткие отрезки монтажного провода и блокировочные конденсаторы. |
![]() | Помещаем светодиоды внутрь пластиковых елочных шаров, которые будут использоваться в качестве защитного корпуса. Для фиксации светодиода внутри шара используем термопистолет. Места соединения проводов заматываем изолентой для придания им достаточной прочности. |
![]() | Последовательность смены цветов определяется специальной программой, написанной специально для данной гирлянды. |
Сложная гирлянда на светодиодах
Более сложное конструктивное исполнение имеют гирлянды на литиевых батарейках. Они оставляют после себя яркий цветной шлейф, который может использоваться для создания узора в воздухе. Готовые изделия подобного плана стоят достаточно дорого. Самостоятельное изготовление позволяет более экономно распорядиться финансами.
Для выполнения работы потребуются:
- диоды, которые способны рассеивать свет,
- эпоксидный клей,
- литиевые батарейки CR2032 3V
- узкий скотч,
- магниты, имеющие диаметр не более 1,3 мм.
Работы выполняют в следующей последовательности:
- Проверив работоспособность каждого диода, соединяют его с литиевой батарейкой с помощью скотча: длинная ножка к плюсу, маленькая – к минусу.
- К плюсу батарейки крепится магнит и фиксируется при помощи скотча.
- Собранные элементы крепятся к тонкому проводу.
Внимание! Все операции должны выполняться абсолютно одинаково
Как закрепить уличную гирлянду
При монтаже на деревьях крепёж необязателен, в остальных случаях рекомендуем использовать хомуты. Они удержат гирлянду при порывах ветра и снегопаде. Если украшение будет висеть и после праздников, используйте скобы с гвоздями.
Установка происходит в несколько этапов:
- Достаньте гирлянду из упаковки и разместите на объекте, который украшаете.
- Если изделий несколько, соедините их внахлёст с помощью коннекторов УМС.
- Убедитесь, что коннекторы совмещены по направляющим и закручены по резьбе до упора.
- Подсоедините контроллер соответствующей мощности и подключите гирлянду к сети.
Из гирлянд можно создавать сложные композиции, соединяя их друг с другом. Некоторые модели потребуют дополнительного оборудования. Какого именно, указано в блоке «Комплектующие» в карточке товара. Если сомневаетесь в выборе, позвоните или напишите нам, мы поможем определиться.
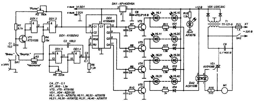
Схема, устройство и принцип работы контроллера для гирлянд
Для успешного ремонта контроллера для гирлянд и дюралайта своими руками нужно знать его электрическую схему, принцип ее работы и устройство контроллера.
Обращаю ваше внимание, что в статье приведена инструкция ремонта контроллеров, с выходным напряжением 220 В, не предназначенного для подключения R G B светодиодных лент на напряжение 12 В или 24 В. Ремонту светодиодных лент посвящена статья «Ремонт контроллера светодиодной ленты»
Электрическая схема и принцип работы контроллера
Электрическая схема очень простая и в ней разберется даже человек, не имеющий специальных знаний. На чертеже показана схема светодинамической системы. Она состоит из двух частей – контроллера и гирлянд.
Питающее напряжение из сети переменного тока напряжением 220 В поступает через сетевую вилку на выпрямительный мост, состоящий из четырех диодов VD1-4. Сглаживающий конденсатор отсутствует, так как для работы тиристоров нужно изменяющееся напряжение.
Выпрямленное напряжение положительной полярности (+) с диодного моста поступает на общий провод гирлянды и через резистор R2 на 10 вывод микропроцессора DD1 типа Q803. Для сглаживания пульсаций после резистора установлен электролитический конденсатор С1.
К отрицательному выводу (–) диодного моста подключен конденсатор С1, вывод 2 микропроцессора и катоды тиристоров VS1-4.
Для формирования управляющего напряжения для подачи на управляющие электроды тиристоров на вывод 1 DD1 через резистор R1 подается напряжение непосредственно от одного из сетевых проводов.
Кнопка SA1 предназначена для выбора светодинамических режимов работы системы. При каждом кратком нажатии включается следующий световой эффект. В простых контроллерах обычно запрограммировано 8 вариантов свечения гирлянды.
Управляющие выводы тиристоров VS1-4 подключены к выходам микропроцессора 3-6. Когда уровень положительного напряжения на выходе микросхемы превысит 2 В относительно катода (k), тиристор открывается и на гирлянду подается питающее напряжение.
Устройство и конструкция контроллера
Простой китайский контроллер состоит из двух половинок корпуса, между которыми размещена печатная плата из фольгированного гетинакса.
Подводящие питающее напряжение провода и идущие на гирлянды соединены с печатной платой контроллера путем пайки непосредственно к контактным площадкам печатных проводников.
Кнопки для переключения режимов работы встречаются псевдосенсорные и механические. На фотографии слева – псевдосенсорная, на торце толкателя кнопки нанесен слой токопроводящей резины. При нажатии на кнопку токопроводящая резина замыкает не покрытые лаком расположенные рядом проводники печатной платы, и сигнал управления поступает на микропроцессор.
В контроллере установлен бескорпусной микропроцессор, который распаян на отдельной печатной плате. Такие микросхемы в народе называют «клякса». Печатная плата с микропроцессором вставляется в прорезь печатной платы контроллера и удерживается за счет пайки печатных дорожек.
Светодиодные и с лампами накаливания гирлянды припаиваются непосредственно к плате контроллера. Для шнуров дюралайт, в связи с его конструктивными особенностями, конец кабеля снабжается круглым (для круглого) или плоским (для плоского) разъемом. Количество штырей зависит от количества в дюралайте цепочек светодиодов или лампочек.
Типы украшений загородных домов
Каскад — это находка муниципального декора отлично впишется и в ваш загородный дом. Лучше всего, такое оформление подойдет для двухэтажных домов, так как можно украсить как контур первого этажа, например, повесить гирлянды над или под окнами, так и скаты крыш. Однако данное решение можно использовать и в одноэтажных постройка: украсьте гирляндами контур крыши, а на земле расположите дополнительные световые украшения.
Террасные украшения — лидеры среди нашей подборки. Во-первых, их легко повесить, а, при необходимости, весной снять и убрать. Во-вторых, нет проблем подключения к электросети, так как большинство террас уже имеют другие световые приборы
Важно! Для украшения террасы лучше выбирать длинные гирлянды от 12 метров, чтобы можно было не натягивать ей по контуру, а составлять напуск
Шторы. Красивый, но сложный в исполнении способ украшения. Для того, чтобы украсить даже небольшой проем, вам потребуется порядка 20-30 гирлянд, так что сразу продумайте куда вы их будете подключать. Также в некоторых магазинах продаются гирлянды, которые уже переплетены между собой и требуют только одной розетки для подключения.
По спирали. Лучше всего этот способ подходит для украшения лестниц. Закрепите один конец за перила и начните обматывать их гирляндой по спирали.
Как починить светодиодную гирлянду
Если стоимость украшения для здания невысока, и оно прослужило довольно долго, целесообразнее выбрать новое изделие. Если принято решение все-таки ремонтировать, нужно воспользоваться следующими советами.
Если не горят 1-2 цвета или целый участок
- Одна из наиболее частых проблем, если перестает работать один или два цвета. Или выходит из строя целый участок изделия. В данном случае проблема может заключаться в блоке питания. Необходимо разобрать его и проверить крепление контактов;
- если в блоке контакты закреплены надежно, значит, проблема прячется в проводе. При параллельном подключении выход из строя целого блока ламп из-за перегорания одной невозможен. Поэтому нужно проверить провод на целостность.
Ремонт своими руками
Что делать, если гирлянда не работает полностью
Даже если украшение перестало работать, ремонт светодиодной гирлянды можно выполнить своими руками:
следует проверить, не повреждены ли шнур и блок питания. Затем нужно осмотреть микросхему и присоединение контактов. Если все подсоединено хорошо, значит перегорела плата; при замене блока питания можно использовать стартер от люминесцентного светильника. В зависимости от его мощности, диоды будут иметь разную скорость мерцания; можно проверить схему подключения лампочек
В данном случае важно соединение крайних элементов групп. Если они соединены анодами, можно найти схему подключения на диодах и сделать замену, чтобы выполнить соединение данных элементов катодами
Проверка контактов
Замена диодов
При замене диода необходимо изделие отключить от электричества. Затем выпаять перегоревший элемент и припаять новую лампочку с соблюдением полярности.
Ремонт дюралайт
Определить проблемный участок можно зрительно или тестером. После чего, его необходимо вырезать по меткам,нанесенным производителем. После удаления отрезка, работающие участки следует объединить специальным соединителем.
Помочь в ремонте гирлянды может видео
Watch this video on YouTube

















































