Про электричество. Разное
Соединительные кабельные муфты RaychemВключение в однофазную сеть трехфазного электродвигателяКак производится выбор плавких вставок предохранителейКак измерить частоту вращения электрических машинМаркировка выводных концов машин постоянного токаКак осуществляется пуск двигателя постоянного токаКак высушить изоляцию обмоток электродвигателяМежвитковое замыкание в обмотках электрических машинОбрыв стержней короткозамкнутых роторов электродвигателейКак определить мощность электродвигателяКак увеличить срок службы ламп накаливанияИзменение параметров 3-х фазного асинхронного двигателяПриборы осветительных электроустановокЭлектрические источники светаСветовые величиныИБП для загородного жильяПара слов про силовой электрощит
Выбор розеток и выключателей
При выборе розеток, выключателей, защитных аппаратов и других конструктивных элементов электропроводки следует обращать внимание в первую очередь не на их стоимость, а их качество. Необходимо проанализировать существующий ассортимент электротоваров и выбрать наиболее оптимальный вариант в соотношении цена-качество
Очень часто при выборе розеток, выключателей, монтажных коробок и других элементов электропроводки не учитывают условия, в которых они будут эксплуатироваться.
В данном случае речь идет о защите корпуса от негативного воздействия влаги и посторонних предметов. Например, будет грубой ошибкой приобретение обычных розеток для питания электроприборов ванной комнаты.
Проводка в доме, розетка для питания электроприборов ванной комнаты
Для помещений, характеризующихся повышенным уровнем влажности, необходимо приобретать розетки, монтажные коробки, светильники и другие элементы, которые имеют должную защиту от воздействия влаги.
Нередко бывает ситуация, когда выбранная розетка быстро выходит из строя. Розетка может быть самой надежной, дорогостоящей, но если в нее включить электроприбор, который имеют нагрузку больше допустимой для данной розетки, то она быстро выйдет из строя. То есть при выборе розеток часто допускается ошибка — не учитывается мощность бытового электроприбора, который планируется включать в данную розетку.
Также следует упомянуть о двойных розетках, то есть розетках, которые в одном корпусе объединяют две или более розеток. Большинство таких розеток имеют стандартный номинальный ток 16 А, при чем этот ток суммарный для двух пар штепсельных разъемов. Поэтому для включения двух электроприборов, суммарная мощность которых выше номинального тока двойной розетки, необходимо устанавливать две отдельные розетки.
Монтаж проводки в кабель-каналах
Данная методика гораздо более простая и менее пыльная по сравнению с предыдущим способом, однако ее эстетичность оставляет желать лучшего. Подключение щитка выполняется в аналогичной последовательности.
Четвертый шаг
Установите внешние распределительные коробки в случае необходимости выполнения их установки. Для соединения проводов внутри таких коробок используйте СиЗ.
Пятый шаг
Установите розетки и выключатели, заведите внутрь провода, соедините.
В завершение останется проверить напряжение при помощи тестера и закрыть короба с плинтусами.
Также желательно пригласить квалифицированного электрика для проверки правильности выполнения мероприятий.
Удачной работы!
Необходимые материалы
Теперь на основании всей проделанной работы вы можете определить количество материалов, которые вам понадобятся, чтобы поменять проводку в доме. Посчитайте, сколько вы наметили распределительных коробок, розеток и выключателей. Если проводка будет скрытого типа, то под каждый коммутационный аппарат вам ещё понадобится подрозетник. Количество нужного провода померяйте по нарисованным трассам прокладки при помощи рулетки. Обязательно берите его с запасом на разделку в местах соединений (6-10 % от общей длины).
Для выполнения проводки своими руками выбирайте трёхжильный провод или кабель медного исполнения. На осветительную сеть достаточно будет сечения 1,5 мм2, для розеточных групп – 2,5 мм2, для мощных электрических потребителей – 4 мм2.
Советуем приобретать качественный немецкий проводник с маркировкой NYM, с поливинилхлоридной изоляцией. Из отечественной кабельной продукции наибольшим спросом пользуется проводник марки ВВГ. Также для прокладки проводников понадобится гофрированная труба, а в случае открытого типа проводки кабель-каналы. Гофру лучше покупайте металлическую, так как в случае аварийной ситуации поливинилхлорид может разлагаться и выделять ядовитые вещества.
Выбор кабеля и автоматов на видео:
Обязательно надо защищать домашнюю электрическую сеть от перегрузов, коротких замыканий и токовых утечек, поэтому без автоматики не обойтись. Нужно будет установить УЗО и автоматические выключатели (либо совмещённые варианты – дифференциальные автоматы). Они выбираются по номинальному току в зависимости от нагрузки, которая будет присутствовать на защищаемой линии. Приведём вам пример, какие автоматы приблизительно понадобятся для обычной трёхкомнатной квартиры:
- общий вводной автомат – на 40 А;
- для розеточной группы – на 25 А;
- для освещения – на 16 А;
- для мощных потребителей – на 32 А.
При выборе автоматов отдайте предпочтение лидерам на рынке электротехнической продукции – фирмам «Legrand» и «АВВ».
Распределительные коробки бывают двух типов и отличаются они друг от друга только по конструктивному исполнению.
Высверлить для такой коробки круглое отверстие в стене значительно проще, чем долбить квадратную или прямоугольную нишу.
Розетки обязательно выбирайте с заземлением. Если в доме есть маленькие дети, то понадобятся специальные устройства с защитными шторками (чтобы ребёнок не мог поковырять внутри посторонними предметами)
Особое внимание уделите номинальному току, на который рассчитан коммутационный аппарат, иначе при подключении мощных потребителей могут возникнуть проблемы
Общий анализ электропроводки
При выполнении ремонта электропроводки, замене выключателей или розеток в помещении, нужно проанализировать электропроводку и электроснабжение квартиры (дома).
Прежде всего, найдите электрический ввод в помещение. Для квартиры это должны быть этажный или квартирный щиток, в котором должны быть установлены аппараты защиты электропроводки и отключения электропитания. Среди них нужно определить главный выключатель, который обесточивает всю квартиру (дом).
Очень простая схема вводного щита в помещение выглядит так.

Кабель электропитания подключается к вводному автомату защиты. Этот автомат является основным выключателем, который обесточивает всю квартиру (дом). В некоторых вариантах монтажа, особенно это касается старых многоэтажных домов, вместо вводного автомата защиты стоят пакетные выключатели.
За вводным автоматом защиты стоит счётчик учёта электрической энергии. Он опечатан, и его мы никогда не трогаем.
После счетчика учета, устанавливаются несколько более «мелких» автоматов защиты. Они разделяют всю электропроводку квартиры (дома) на так называемые группы электропроводки. Например, одна группа освещение, вторая группа розетки кухни+ванная, третья группа розетки жилых комнат.
Если проводка квартиры выполнялась по новым требованиям, то в щите вы обязательно найдете УЗО (устройство защитного отключения). Отличить его легко, на нём есть кнопка под названием «Тест».
Вполне возможно, что у вас совсем современная электропроводка и вместо двоек автомат+узо у вас стоят дифференциальные автоматы защиты. Они объединяют функции защиты проводки (автоматы защиты) и защиту человека (УЗО) от токов утечки. Чем отличается УЗО от дифференциального автомата вы можете прочесть в статье https://electricvdome.ru/uzo/chem-otlichaetsya-uzo-ot-difavtomata.html.
Найдя и поняв, как собран ваш щиток, переходим к анализу самой проводки в помещении.
Монтаж электропроводки
Есть общие положения, соблюдая которые можно грамотно развести электрику в доме своими руками. Пример прокладки электропроводки приведен на схеме.

Указаны рекомендуемые отступы, высота установки розеток и выключателей. Монтаж выполняют скрытой или открытой проводкой.
Монтаж открытой проводки
Способ простой и недорогой. Плюс − открытую проводку легко ремонтировать, минус – она нарушает интерьер жилого помещения. Для монтажа используют:
- скобы;
- ПВХ-трубы;
- гофру;
- кабель-канал.
Актуальное решение для частного дома – ретропровод. Винтажные провода в декоративной оплетке и соответствующая фурнитура (ролики-изоляторы, розетки, выключатели, распределительные коробки) хорошо впишутся в интерьер.
Разводка скрытой проводки
Высокая пожаробезопасность – главное достоинство скрытой проводки. Кабель (провод) прокладывают в слое негорючего материала (бетон, слой штукатурки). Это снижает риск возгораний, механических повреждений и не создает проблем при проведении отделочных работ.
Установка распределительных и монтажных коробок
Распределительные коробки устанавливают в узловых точках силовой магистрали, используя одну из схем:
- межкомнатную;
- по группам потребителей.
Электротехническое изделие изготовлено из негорючего материала (пластик, металл) и представляет из себя корпус круглой или прямоугольной формы со съемной крышкой, оснащенный фурнитурой для соединения проводов.

При разводке скрытой проводкой кабель прокладывают в штробы, концы заводят в корпус, а коробку устанавливают на алебастр. При монтаже открытой проводкой сначала монтируют распределительные коробки, а потом подводят кабель. Концы вводят в корпус с помощью уплотнительных хомутов.
Монтажные коробки для выключателей и розеток выбирают:
- по классу защиты (IP);
- по способу установки (открытая, полускрытая, скрытая);
- по типу отверстий (под трубы с резьбой, под гофротрубу, под гибкий кабель).
Устанавливают монтажные коробки, соблюдая требования ПУЭ:
- расстояние от газовой трубы – 50 см и более;
- расстояние от ванны, душа или раковины – 60 см и более.
Монтажные работы проводят в несколько этапов: проводят разметку, высверливают в стене отверстие, выламывают люк для кабеля. Корпус устанавливают так, чтобы отверстие для кабеля было напротив штробы.
Если стена бетонная, его крепят на алебастр, гипс, а если полая (гипсокартон) – на винты. В монтажные коробки устанавливают розетки, выключатели и, соединяя провода, собирают схему электропроводки.
Способы соединения проводов
Надежное соединение толстых проводов получают с помощью специальных колпачков, состоящих из внешней оболочки из пластика и внутренней металлической вставки с резьбой:
- С проводов снимают 2 см изоляции.
- Концы скручивают.
- Скрутку вставляют в колпачок.
- Колпачок поворачивают.
Популярный способ – соединение проводов с помощью клемм Wago. Провод зачищают на 10 мм и вставляют в клеммник до упора. Фазные провода соединяют в одной клемме, а нулевые – в другой.
Необходимые инструменты для монтажа
Для установки винтовых клемм, выключателей и розеток нужен набор отверток:
- шестигранных;
- плоских;
- крестовых.

Для определения наличия/отсутствия фазы требуется индикаторная отвертка. Для монтажа нужен мультиметр. Назначение прибора:
- измерять сопротивление;
- измерять ток (переменный или постоянный).
При выполнении монтажных работ требуются специальные инструменты: для скручивания жил – плоскогубцы, для перекусывания проводов – бокорезы, для снятия изоляции – стриппер. Электроинструмент, который может понадобиться при выполнении монтажных работ на бетонных, кирпичных стенах: штроборез, перфоратор, шуруповерт.
Распределения выключателей
Выключатели не размещают в ванной комнате и в туалете. В других помещениях их располагают рядом с дверным проемом (со стороны ручки), отступив от него на 10−15 см. Высота установки зависит от среднего роста жильцов (90−140 см).
Скрытый и открытый монтаж проводки в квартире
Сейчас в большинстве квартир используется скрытая под штукатуркой электрическая проводка. В перегородках гипсокартона, провод протягивают в специальном защитном рукаве. Наружная проводка в кабель-канале выглядит не эстетично, такой способ прокладки проводника больше подойдет для офисных помещений. В квартире кабель-канал прокладывают как исключение.
Электропроводка в кабель-канале
электропроводка в кабель-канале
Для установки скрытой проводки в стене делается углубление до 2 см. Такое действие осуществляется лишь при полной разметке стены. Наряду с этим, углубления для розеток и выключателей делают вертикально над этими установками, но не по диагонали, пытаясь сократить путь прокладки проводника. Проводник для потребителей должен быть уложен прямо – перпендикулярно. Предварительное крепление провода проводится с использованием дюбель — хомутов, а после этого штукатурится. Отличный вариант, когда провод протягивается в защитном рукаве, но это приводит к увеличению себестоимости электрической проводки. Защитный рукав дает возможность протянуть провода, не нарушая штукатурку в будущем, если понадобится замена или ремонт электропроводки. Наряду с этим, применение защитный рукав или труба создают защиту электрической проводки.
Электропроводка в защитном рукаве
электропроводка в защитных рукавах
В основном, для проведения электропроводки в квартире используется медный провод в ПВХ изоляции. Проводник должен быть одножильным, он намного меньше окисляется наряду с многожильным медным проводом. Установка специальных коробок для розеток и выключателей должна проводиться в стене заподлицо и не должны выпирать, иначе будут доставлять много хлопот при установке электроустановок. Крепление подрозеточных коробов проводится с помощью смеси алебастры или ротбанд.
Линии электропитания, стоит прокладывать, начиная от щита, который установлен при входе в квартиру отдельно для розеток и освещения. После этого через распределительные коробки делается разводка электричества по всему помещению. В соединительных коробах остается небольшой запас провода до 10 см для последующего расключения. Необходимо отметить, что такой тип разводки используется довольно давно, и в большинстве старых жилых помещений он сохранился и поныне.
Распределительная коробка для расключения проводов
электропроводка заведена в распределительную коробку
Этапы работ
Самостоятельная замена электропроводки в своей квартире – это много работы перфоратором и строительной грязи. Обычно внутриквартирные провода прокладывают скрытым способом в штробы в стенах, которые делать придется самому. Штробить потребуется даже в панельном доме, прокинуть новые кабели в существующих полостях в панелях не всегда возможно. Нередко эти каналы в некоторых местах бывают залиты бетоном.
Как спрятать кабеля без штробления стен
Демонтаж старой проводки
Перед началом демонтажа старой проводки в квартире её надо полностью обесточить, выключив общий квартирный рубильник в щитке на этаже. После этого следует проверить наличие напряжения в розетках с помощью отвертки-индикатора или вольтметра. Только после проверки можно преступать к дальнейшим работам по замене кабелей.
Разметка и подготовка стен в квартире
Чтобы упростить прокладку проводки по квартире, сначала на стенах следует разметить все линии разводки и места монтажа розеток, распределительных (распаячных) коробок и выключателей. Затем можно приступать к штроблению и вырезанию отверстий для подрозетников.
Разметка стен для прокладки электропроводки
Прокладка электропроводки
Внутреннюю электропроводку в деревянном доме рекомендуется делать открытым способом с укладкой проводов в кабель-каналы. А в квартирах её принято монтировать наоборот скрытой. Такую разводку потом проще закрыть декором, а риск ее повреждения впоследствии минимален. Фиксация электропроводов в штробах производится дюбель-хомутами либо гипсовым раствором.
Размещение электроприборов в коридоре
Установка защитных систем
Во многих старых многоэтажках в принципе невозможно от щитка в квартиру проложить трехжильный провод с заземляющей жилой. Это не предусмотрено проектом. Но в некоторых квартирная проводка идет двухжильная, однако ее без проблем возможно поменять на современную трехжильную. Надо лишь правильно подключить все в щитке на этаже.
Возможность переделки советской электропроводки TN-C на более надежный вариант TN-S или TN-C-S надо уточнять у электриков ЖЭКа. Самостоятельно что-либо менять в этажном щитке запрещено категорически. Это заземление в частном доме можно выполнить самому, в многоквартирном все гораздо сложнее.
Расчет параметров УЗО и дифавтоматов и вовсе в обязательном порядке стоит доверить специалисту в данной области. Ошибки здесь чреваты серьезными проблемами.
Схема подключения системы безопасности в квартире
Подключение к щитку
Если на руках есть выполненный профессионалами электропроект, то собрать по нему защитные устройства в щите на этаже несложно. Однако лучше всего это дело перепоручить приглашенному электрику, который заодно потом прозвонит систему для проверки ее работоспособности и отсутствия в ней коротких замыканий.
Подключение к электросети

Заключительным этапом электромонтажных работ является подключение всей домашней электросистемы к распределительному щитку. На щитке обычно устанавливаются автоматические выключатели или предохранители. В частных домах на нем часто монтируется счетчик электроэнергии.
Сегодня, имеет смысл отказаться от самостоятельного изготовления распределительного щитка. В магазинах электротоваров имеются изделия этой категории на любой вкус.
Главное – примерно знать планируемое потребление электроэнергии в квартире. Когда новосел обживется, и увидит, что в действительности ему требуются более мощные (рассчитанные на больший ток) автоматы, он просто пойдет, приобретет новые и заменит уже установленные автоматические выключатели.
Подключить домашнюю электропроводку к щитку можно самостоятельно, а подключение счетчика или распределительного щитка к магистральной (подъездной сети) должны проводить специалисты соответствующей организации – управляющей компании или органов Госэлектронадзора.
При самостоятельном подключении возможны самые негативные моменты, вплоть до судебного разбирательства и административного штрафа.
Способы монтажа электропроводки

Монтаж линий электрики внутри деревянного дома
Их всего три:
- Скрытая.
- Открытая.
- Комбинированная.
Практически во всех жилых помещениях используется первый вариант. Но рассказать об открытом способе вкратце все же необходимо.
Открытая электропроводка
Это самый простой монтажный способ. Все провода прокладывают и крепят по открытым поверхностям стен или потолка. В этом случае любой участок сети доступен, и проводить на нем ремонтные работы проще всего. Так же, как и монтировать дополнительные элементы.
Самый большой недостаток этого способа — неэстетичный внешний вид. Вот почему в городских квартирах его не применяют. Правда, в некоторых частных домах и на дачах он встречается.
Даже в таком простом способе монтажа есть свои нюансы. Особенно это касается поверхностей, которые подвержены возгоранию. Речь о деревянных домах. Поэтому под каждый провод необходимо уложить полоски асбеста толщиной 3 миллиметра и прибить их к стенам гвоздями.
Сами провода еще несколько лет назад фиксировали к стенам или потолку жестяными полосками. Сегодня им на смену пришли изготовленные в заводских условиях специальные пластмассовые крепления, которые подбирают под размер сечения кабеля.
Кстати, эти новые изделия можно не только прибивать гвоздями, но и приклеивать специальным клеем.
Но оставим открытый способ и перейдем к более распространенному второму варианту.
Скрытая электропроводка

Скрытая электропроводка
Это самый безопасный способ прокладывания электросетей внутри дома, поэтому его и используют чаще других. Но у него есть один недостаток — это невозможность проведения ремонта без нарушения целостности стен или потолка. Ведь провода закладывают в штробы, которые потом наглухо заделывают штукатуркой. То же самое касается подключения нового токоприемника.
Прокладывая провода таким способом, нужно строго придерживаться правил монтажа.
Правила прокладывания проводов скрытым способом
- Если дом деревянный, но оштукатурен, то под каждый провод придется уложить асбест.
- Провода никак не должны пересекаться между собой. Если избежать этого невозможно, то каждый из них в месте пересечения нужно заизолировать несколькими слоями изоленты.
- В штробах материал закрепляют гипсовым раствором. Альтернативой ему могут служить специальные пластмассовые хомуты.
- Гвоздями или саморезами крепить провода запрещено.
- Все ответвления и соединения проводят только в разветкоробках. Концы элементов не скручивают, а паяют, сваривают или применяют специальные зажимы.
- В конструкциях с гипсокартоном (подвесные потолки, выравнивающие конструкции для стен) не требуется проводить штробление. Все элементы можно уложить в каркасном проеме.
Для укладки проводов рекомендуется использовать специальные полимерные электротехнические трубы, которые защитят проводку от внешнего воздействия.
И еще один вариант…
Монтаж проводов в кабель-каналах

Системы кабель-каналов.
Этот вариант является чем-то средним между двумя описанными способами. Он стал привычным, когда его начали применять в пожарной сигнализации. В жилом секторе он так и не прижился, а вот в офисах и подсобных помещениях его используют часто. По сути, это открытая проводка, но более эстетичная внешне.
При этом способе для монтажа необходимы специальные кабель-каналы — короба разного сечения, которые крепят к стенам саморезами или клеем. Кстати, на рынке есть специальные плинтусы, в которых можно проложить электрический, телефонный или телевизионный кабель. Удобно и эстетично.
ПУЭ Глава 1.3
Комментарий
Как мы видим из таблицы самые распространенные кабели 1,5мм2 и 2,5мм2, проложенные открыто выдерживают токи 19 и 25 ампер соответственно, а если те же кабели проложены в земле (или замоноличены в стене) токи еще более увеличиваются. По правилам для защиты групповой линии с установленным шестнадцати амперным автоматом можно использовать кабели обоих сечений.
Комментарий
Внимательно изучив эту таблицу видно, что токи, которые выдерживают медные провода несколько ниже. Когда мы приходим в магазин, для покупки кабеля, там висит именно эта таблица. Продавцам значительно выгоднее продать Вам кабель более большого сечения. Однако в соответствии с правилами мы должны пользоваться первой таблицей. Именно в ней внесены нужные нагрузки! Во второй таблице прописаны максимальные токи для проводов и шнуров, это существенно отличается от кабеля!
Финансовый вопрос

Многие застройщики и квартировладельцы, делающие капитальный ремонт с заменой электропроводки, считают, что могут значительно сэкономить, делая электропроводку своими руками. Так это или нет каждый решает сам.
Услуги профессионалов стоят недешево, но зато избавляют хозяина от забот по покупке кабеля, пробивки штроб, подключению к сети и так далее. Сегодня, многие ремонтно-строительное компании, осуществляют монтаж электропроводки с нуля и «под ключ». Однако, многие фирмы отказываются выполнять работы, если стоимость заказа менее 10,0 тысяч рублей.
В среднем, согласно усредненного анализа объявлений в интернете, стоимость обустройства однокомнатной квартиры обходится от 20,0 тысяч рублей. При этом, компания берет на себя и все затраты по подключению квартиры к сети. Монтаж электропроводки в индивидуальном жилом доме с площадью до 100,0 квадратных метров будет стоить не ниже 50,0 тысяч.
Приобретение комплектующих и кабеля входит в стоимость работ. Цены приведены для большинства российских областных центров, в Москве и Санкт-Петербурге они несколько выше.
Техника безопасности
Все работы по демонтажу и монтажу электрокабелей должны выполняться в строгом соответствии с техникой безопасности. Перед выполнением любых манипуляций отключите главный автомат, т. е. обесточьте квартиру.
При помощи индикатора убедитесь в отсутствии напряжения в люстрах, электророзетках, выключателях. Все это делайте в резиновых перчатках. Ручки рабочего инструмента обязательно должны быть изолированы.
Монтаж щитка
Замену проводки следует начинать с монтажа нового распределительного щитка. В новых домах обычно присутствуют ниши для таких щитков с предварительно проложенным силовым электрокабелем. В подобной ситуации остается лишь разместить в щитке устройства защитного отключения и автоматы, зафиксировать устройство в предназначенной для этого нише и подсоединить к нему силовой электрокабель.
В домах же старой постройки щитки делаются навесными. Выберите место для установки щитка со свободным доступом. Закрепите щиток на стене с помощью дюбелей.
Пробурите в стене подходящее отверстие для подведения силового электрокабеля. Протяните провод и подсоедините его к щитку на подъездной площадке.
Зачистьте вводной провод и выполните следующее подключение:
- синий кабель – на ноль;
- белый провод – на верхний контакт;
- кабель желтого цвета – к «земле».
В случае применения устройств аварийного отключения, сначала подсоедините провода ноля и фазы к такому устройству и лишь после этого подведите их к автомату и на нулевую клемму.
Приступайте к прокладке электропроводки. Вашему вниманию предлагается два метода. Ознакомьтесь с порядком выполнения каждого из них и приступайте к работе.
Выбор электрических кабелей по правилам
Современные требования безопасности, рекомендуют выполнять электропроводку в жилых помещениях НЕ проводами, а электрическими кабелями.
Провод это электропроводящая жила из меди или алюминия, покрытая слоем изоляции.
Кабель это несколько проводов, скрученные в жгут в заводских условиях и покрытых одним или двумя соями общей изолирующей оболочки.
Для проводки квартир рекомендованы:
- Кабели ВВГнг или НЮМ для скрытой или открытой электропроводки;
- Кабели ПВС, только для подключения передвигаемых бытовых приборов к электрическим розеткам или электропитанию.
Другие провода типа ПУНП запрещены из-за отсутствия единого ГОСТа на их производство и, как следствие, низкое качество.
- Сечение жил кабеля для квартиры (дома) выбрать очень просто:
- Для освещения выбираем кабели сечением 2×1,5 мм;
- Для розеток кабели сечением 3×2,5 мм (кабели с заземлением);
- Для электрической плиты кабели 3×4 мм, реже 3×6 м. Всё зависит от мощности плиты.
Важно! Если вы делаете ремонт электропроводки выполненной алюминиевыми кабелями (проводами), то и использовать для ремонта нужно алюминиевые провода (кабели). Новую электропроводку, а также дополнительные розетки и освещение нужно прокладывать с использованием медных электрических кабелей
Соединение медных и алюминиевых жил проводить только через соединительные клемники, которые не дают касаться меди и алюминию
Новую электропроводку, а также дополнительные розетки и освещение нужно прокладывать с использованием медных электрических кабелей. Соединение медных и алюминиевых жил проводить только через соединительные клемники, которые не дают касаться меди и алюминию.
Общие требования к установке
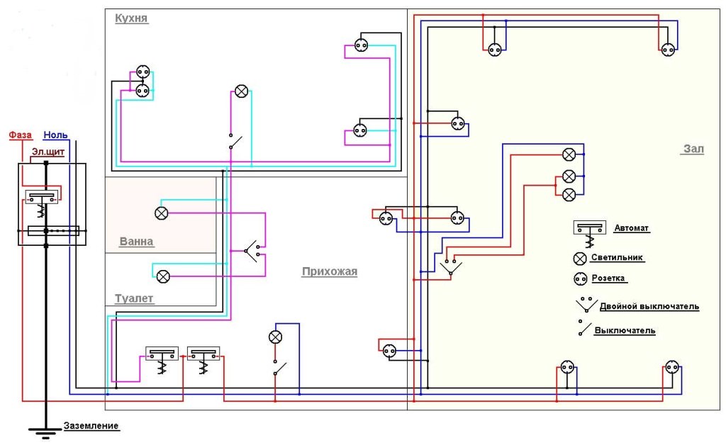
Схема электропроводки в частном доме:

Схема электропроводки в квартире:

При проведении скрытого монтажа, лучше использовать защищенный от механических повреждений электрокабель (в бронированной оболочке). Однако, для помещений с повышенной влажностью, применение проводов в металлической оплетке не допускается.
Если после окончания электромонтажных работ планируется финишная отделка с использованием штукатурки, то штробы под провода должны располагаться строго по горизонтали и вертикали. При прокладке кабеля в пустотах перегородки, необходимо предусмотреть его слабину, которая в дальнейшем может быть использована при подключении дополнительных розеток.
При выполнении электромонтажных работ внутри подвесных потолков, необходимо использовать кабельную продукцию, имеющую, и не поддерживающую горение электроизоляции. При всех видах монтажа скрытой электропроводки, запрещается ее прокладка в металлических трубах.
При выполнении электромонтажных работ открытым способом, в случае использования плоского 2-3-жильного кабеля, должны выполняться следующие условия:
- Слой штукатурки под кабелем должен быть более 10,0 миллиметров.
- На деревянных панелях под трассой кабеля необходимо проложить листовой асбест.
- При использовании проводов без дополнительной защиты необходимо обеспечить их недоступность в местах общего пользования.





































