Индикатор напряжения на светодиодах своими руками

Проверка напряжения в цепи – процедура, необходимая при выполнении различного рода работ, связанных с электричеством. Некоторые любители-электрики, а иногда и профессионалы пользуются для этого самодельной «контролькой» – патроном с лампочкой, к которому подсоединены провода.
Хотя такой метод запрещен «Правилами безопасной эксплуатации электроустановок потребителей», он достаточно эффективен при грамотном использовании. Но все же в этих целях лучше пользоваться светодиодными определителями – пробниками. Их можно купить в магазине, а можно изготовить самостоятельно.
В этой статье мы расскажем, для чего нужны эти приборы, по какому принципу они работают и как изготовить индикатор напряжения на светодиодах своими руками.
Для чего нужен логический пробник?
Это устройство с успехом применяется, когда необходимо произвести предварительную проверку работоспособности элементов простой электрической схемы, а также для первичной диагностики несложных приборов – то есть в тех случаях, когда не требуется высокая точность измерений. С помощью логического пробника можно:
- Определить наличие в электроцепи напряжения величиной 12 – 400 В.
- Определить полюса в цепи постоянного тока.
- Произвести проверку состояния транзисторов, диодов и других электрических элементов.
- Определить фазную жилу в электроцепи переменного тока.
- Прозвонить электрическую цепь для проверки ее целостности.
Наиболее простыми и надежными приборами, с помощью которых производятся перечисленные манипуляции, являются индикаторная отвертка и звуковая отвертка.
Пробник электрика: принцип работы и изготовление
Простой определитель на двух светодиодах и с неоновой лампочкой, получивший среди электриков название «аркашка», несмотря на несложное устройство, позволяет эффективно определять наличие фазы, сопротивления в электроцепи, а также обнаруживать в схеме КЗ (короткое замыкание). Универсальный пробник для электрика в основном используется для:
- Диагностики на обрыв катушек и реле.
- Прозвонки моторов и дросселей.
- Проверки выпрямительных диодов.
- Определения выводов на трансформаторах с несколькими обмотками.
Это далеко не полный перечень задач, которые решают с помощью пробника. Но и перечисленного достаточно, чтобы понять, насколько полезно это устройство в работе электромонтера.
В качестве источника питания для этого устройства используется обычная батарейка с показателем напряжения 9 В. Когда щупы тестера замкнуты, величина потребляемого тока не превышает 110 мА. Если же щупы разомкнуты, то устройство не потребляет электроэнергию, поэтому ему не нужен ни переключатель режима диагностики, ни выключатель энергопитания.
Схема индикатора тока заряда
Если зарядное устройство (ЗУ) для автомобильных аккумуляторов не имеет амперметра, трудно гарантировать их надежную зарядку. Возможно ухудшение (пропадание) контакта на клеммах батареи, обнаружить которое достаточно трудно. Вместо амперметра предлагаю простой индикатор буквально из нескольких деталей. Он включается в разрыв «плюсового» провода от ЗУ к АБ.
Рис. 1. Индикатор тока заряда
Схема на рис.1 представляет собой транзисторный ключ VT1, включающий светодиод HL1, когда через R1 протекает заданный ток. В этом случае падения напряжения на резисторе R1 (более 0,6 В) достаточно для открывания транзистора VT1 и зажигания HL1. Для конкретного аккумулятора номинал R1 подбирается так, чтобы светодиод зажигался при требуемом зарядном токе. По яркости его свечения можно приблизительно оценить зарядный ток. Резистор R1 — проволочный, изготавливается из 6. 12 витков обмоточного провода диаметром 1 мм. Можно использовать проволоку с высоким удельным сопротивлением (нихром) или резистор промышленного изготовления, например, ПЭВР-10.
Рис. 2. Индикатор тока заряда на КР293КП4
На рис.2 показана аналогичная схема, но с применением оптоэлектронного ключа КР293КП4. Такие оптроны популярны сегодня среди радиолюбителей, они позволяют конструировать радиоэлектронные устройства с минимальным количеством элементов. Резистор, ограничивающий ток в цепи светодиода оптрона, не нужен, так как для уверенного срабатывания ключа необходимо напряжение на контактах 3,4 порядка 1,1. 1,5 В. Ток в этой цепи — 10. 15 мА. Особенность схемы — в подключении исполнительного устройства на оптронном ключе. Как видно из рисунка, вход оптрона (светодиод) включается у клеммы «+» ЗУ с одной стороны, и у соответствующей клеммы «+» АБ — с другой. Резистором, на котором падает напряжение, в данном случае является сам соединительный провод между ЗУ и АБ, имеющий длину 0,8. 1,5 м. При надежном контакте в клеммах, падения напряжения на нем достаточно для срабатывания оптронного ключа. Контакты 5, 6 VU1 замыкаются , в цепи HL1 течет ток, и светодиод горит.
При использовании этого индикатора в приборах с большим напряжением питания, например, для зарядки АБ грузовых автомобилей с напряжением бортовой сети 24 В, необходимо подобрать величину R1, чтобы ток через светодиод не превышал максимально допустимый.
Такие индикаторы тока можно применить и в других конструкциях, где необходим контроль тока нагрузки. Включаются они аналогичным способом — между нагрузкой и источником питания.
Светодиодный индикатор фаз: схема и обзор моделей. Как сделать индикатор фаз своими руками

При установке розетки или выключателя в квартире необходимо иметь под рукой фазовый индикатор. Указанные устройства между собой отличаются по мощности генератора. Также у моделей имеется своя частота и пороговое сопротивление. На рынке представлено довольно много фазовых индикаторов.
Производятся они с двумя, тремя зажимами
Скважность импульсов у моделей не превышает 90 %
При выборе модификации важно обращать внимание на класс защиты. Для того чтобы больше узнать о фазовых индикаторах, необходимо рассмотреть схему прибора
Схема фазового индикатора включает в себя проводной генератор. Для определения напряжения имеется демпфер. Датчики в устройствах устанавливаются с различной приводимостью. У некоторых элементов светодиод используется с усилителем. Если рассматривать модификации с дисплеем, то у них установлен микроконтроллер. Для защиты устройства от перегрузок используются конденсаторы оперативного или импульсного типа.
Самодельная модификация
При необходимости светодиодный индикатор фазы можно сделать самостоятельно. В первую очередь для этого подбирается качественный проводной генератор. Показатель выходного напряжения у него должен составлять не менее 12 В. Также для сборки устройства потребуется демпфер. На рынке представлены различные типы, и по чувствительности они довольно сильно отличаются. Если рассматривать простую модель, то элемент целесообразнее подбирать с резистором. Микроконтроллер для фазового индикатора потребуется многоканально типа. В конце работы фиксируется светодиод, а также зажимы.
Мнение об устройствах Extech DV30
Указанный индикатор фаз (световой) очень простой в использовании. Всего у него имеется три зажима. В данном случае генератор установлен на 3 А. Если верить специалистам, то конденсаторы используются высокого качества. Всего у модели предусмотрено два датчика. Таким образом, скорость определения фазы очень высокая. Допустимый уровень влажности равняется только 33 %.
Конденсатор в устройстве установлен емкостного типа. Рабочая частота фазового датчика равняется 500 Гц. В свою очередь пороговое сопротивление составляет 20 Ом. Для работы с силовыми щитками модель не подходит. Однако при проведении в квартире ремонта может сильно помочь
Также важно отметить, что у модели предусмотрена функция калибровки. Купить этот индикатор фазы на рынке можно за 6 тыс
руб.
Описание моделей Extech DV45
Этот фазовый индикатор в последнее время пользуется большим спросом. В первую очередь специалисты отмечают его компактность. В данном случае держатель используется с резиновой подкладкой. Всего у модели имеется два зажима. Генератор в устройстве применяется на 4 А. Рабочая частота фазового индикатора равняется 550 Гц. Как утверждают специалисты, модель способна переносить большие токовые нагрузки.
Для профессионалов она подходит отлично. Конденсаторы в устройстве применяются импульсного типа
Также важно упомянуть о качественной батарейке. Минимальная допустимая температура представленного фазового индикатора составляет -20 градусов
Влажности указанное устройство не боится. Купить модель в магазине можно за 7200 руб.
Бесконтактный указатель напряжения
При наличии прямого доступа к открытым контактам электропроводки или электроустановки, производить измерение напряжения легко. А как определить потенциал (хотя бы его наличие) в скрытой проводке? Для этого существуют бесконтактные индикаторы (не путать с токоизмерительными клещами).

Такие указатели работают не напрямую с электрическим током, а с электромагнитным полем, возникающим вокруг проводника. Фактически, это трансформатор без сердечника, или катушка индуктивности.
Простейшие указатели реагируют на переменное магнитное поле. При его обнаружении срабатывает схема, собранная на триггерах, и на индикатор (LED элемент) подается напряжение. Для усиления эффекта обнаружения, параллельно включается звуковой сигнал.
Разумеется, ни о каких измерениях напряжения не может быть и речи. Мало того, наличие электромагнитного поля зависит от многих факторов, в том числе наличие рядом с проводником заземляющей шины. Иными словами, качественно (по требованиям ПУЭ) проложенный электрический кабель, бесконтактным пробником обнаружен не будет.
Преимущества:
- удобство применения: не надо искать открытые контакты;
- безопасность: нет контакта с токоведущими частями.
Недостатки:
в реальности прибор не гарантирует даже 50 % результата.
Исходя из принципа работы такого указателя, чем сильнее ток в кабеле — тем выше вероятность обнаружения потенциала. Соответственно, если электроприбор не включен, его питающий кабель не будет активно формировать вокруг себя электромагнитное поле. При этом потенциал на фазном проводе присутствует, и опасность поражения электротоком остается.
Перед использованием любого измерительного прибора убедитесь в наличии сертификата соответствия безопасности.
Виды принципиальных схем
Модели электрических приборов, аппаратов, оборудования, выполненные при помощи цифровых и буквенных символов, а также графических изображений, предназначенные для понимания принципов работы электрических цепей и физических процессов, протекающих в них, называются принципиальными схемами.
Техническая документация такого рода делится на 2 вида:
- Разнесенная (многолинейная) – по строкам (обозначенным арабскими цифрами) изображаются разные цепи, а в каждой строке последовательно располагаются все элементы одной цепи. Этот способ подходит для сложных электроприборов и устройств автоматики, содержащих большое количество реле и контактных групп в трехфазных системах.
- Совмещенная (однолинейная) – более наглядный вид графического изображения электрических связей между элементами цепей. В них на одном чертеже могут быть обозначены первичные цепи со схемами соединений совместно с устройствами управления выключателями, автоматикой, релейной защитой. Такие схемы становятся менее востребованными по мере усложнения конструкций.

Виды электрических схем.
Тестирование мигающих RGB светодиодов
Компьютерный блок питания выступает идеальным вариантом тестирования светодиодов SMD0603. Нужно просто поставить резистивный делитель. Согласно схеме технической документации оценивают сопротивления p-n переходов в прямом направлении, заручившись помощью тестера. Прямое измерение здесь невозможно. Соберем схему, показанную ниже:

Схема оценки сопротивления p-n переходов
Микросхема дана вместе с номерами ножек согласно техническим характеристикам.
Питание подается на катод, полярность напряжения отрицательная. 3,3 вольта хватит открыть p-n переходы.
Переменный резистор нужен небольшого номинала. На рисунке установлен с максимальным пределом 680 Ом. В таком положении должен находиться изначально.
Сопротивление открытого p-n перехода невелико, нужен значительный запас, чтобы диоды не погорели (помним, что максимальное прямое напряжение составляет 3 В)
Принимается во внимание факт: при низком вольтаже сопротивление каждого светодиода составит 700 Ом. При параллельном включении суммарное сопротивление вычисляется формулой, показанной на рисунке
Подставляя в качестве трех входных параметров 700, получаем 233 Ом. Сопротивление светодиодов, когда только-только начнут открываться (по крайней мере, так полагаем). Формула расчета суммарного сопротивления
Понадобится контролировать режим тестером (см. рисунок). Постоянно измеряем напряжение на светодиодной микросхеме, одновременно уменьшая значение сопротивления, пока разница потенциалов поднимется до 2,5 В. Дальше повышать вольтаж попросту опасно, быть может, многие остановятся на 2,2 В.
Затем из пропорции найдем искомое сопротивление светодиодной микросхемы: (3,3 – 2,5)/2,5 = R пер / Rобщ, R пер – сопротивление переменного резистора, когда напряжение на дисплее тестера достигает 2,5 В. R общ = 3,125 R пер.
Провод +3,3 В блока питания компьютера оранжевой изоляции, схемную землю берем с черного
Обратите внимание: опасно включать модуль без нагрузки. Идеально подключить DVD-привод или другое устройство
Допускается при наличии умения обращения с приборами под током снять боковую крышку, извлечь оттуда нужные контакты, не снимать блок питания. Подключение светодиодов иллюстрирует схема. Измерили сопротивление на параллельном подключении светодиодов и остановились?
Теперь знаем, как сделать мигающую светодиодную подсветку своими руками. Можно ли варьировать время срабатывания. Полагаем, внутри должны использоваться емкости. Возможно, собственные паразитные элементы p-n переходов светодиодов. Подключая переменный конденсатор параллельно схеме на вход, можно попробовать что-либо изменить. Номинал очень мал, измеряется пФ. Маленькая микросхема лишена больших емкостей. Допускаем, резистор, подключенный параллельно микросхеме (см. пунктир на рисунке), усаженный на землю, будет образовывать точный делитель. Стабильность возрастет.
Номиналы нужно брать весомые, не забывать: значительно ограничим ток, идущий через светодиоды. Фактически потребуется продумать вопрос согласно ситуации.
Пробник электрика: принцип работы и изготовление
Простой определитель на двух светодиодах и с неоновой лампочкой, получивший среди электриков название «аркашка», несмотря на несложное устройство, позволяет эффективно определять наличие фазы, сопротивления в электроцепи, а также обнаруживать в схеме КЗ (короткое замыкание). Универсальный пробник для электрика в основном используется для:
- Диагностики на обрыв катушек и реле.
- Прозвонки моторов и дросселей.
- Проверки выпрямительных диодов.
- Определения выводов на трансформаторах с несколькими обмотками.
Это далеко не полный перечень задач, которые решают с помощью пробника. Но и перечисленного достаточно, чтобы понять, насколько полезно это устройство в работе электромонтера.

В качестве источника питания для этого устройства используется обычная батарейка с показателем напряжения 9 В. Когда щупы тестера замкнуты, величина потребляемого тока не превышает 110 мА. Если же щупы разомкнуты, то устройство не потребляет электроэнергию, поэтому ему не нужен ни переключатель режима диагностики, ни выключатель энергопитания.
Пробник способен выполнять свои функции в полной мере, пока напряжение на источнике питания не падает ниже 4 В. После этого его можно использовать в качестве указателя напряжения в цепях.
Во время прозвонки электрических цепей, показатель сопротивления которых составляет 0 – 150 Ом, загорается два светоизлучающих диода – желтого и красного цвета. Если показатель сопротивления составляет 151 Ом – 50 кОм, то светится только желтый диод. Когда на щупы прибора подается напряжение сети величиной от 220 В до 380 В, начинает светиться неоновая лампа, одновременно с этим наблюдается легкое мерцание LED-элементов.
Схема этого индикатора напряжения имеется в интернете, а также в специализированной литературе. Изготавливая такой пробник своими руками, его элементы устанавливают внутри корпуса, который изготовлен из изоляционного материала.

Зачастую для этих целей используется корпус от ЗУ любого мобильного телефона или планшетного компьютера. С передней части корпуса следует вывести штырь-щуп, с торцевой – качественно изолированный кабель, конец которого снабжен щупом или зажимом-«крокодильчиком».
Сборка простейшего пробника напряжения со светодиодным индикатором – на следующем видео:
https://youtube.com/watch?v=uOhEbo4vW9k
Вариант для автомобиля
Раньше в различных «контрольках» автоэлектриков в качестве индикатора применялась маломощная лампочка 12 Вольт. С ее помощью осуществлялась проверка напряжения в различных частях бортовой сети автомобиля. Сейчас в большинстве промышленных и самодельных индикаторов 12 В используются светодиоды.
Конструкция таких приборов практически ничем не отличается от первого рассмотренного индикатора. Чтобы переделать первый указатель на 12 В, нужно исключить простой диод или заменить его на двухцветный LED. Гасящий резистор при 12 В должен иметь сопротивление 680 Ом.
Так выглядит применение светодиодов в индикаторах различного назначения. Однако на основе LED можно сделать множество других устройств, которые будет отличать простота, экономия и надежность. Индикаторные и сверхъяркие светодиоды можно применить для освещения или подсветки разных объектов. Используя LED в качестве источника опорного напряжения, можно построить параметрический стабилизатор напряжения.
Простые самоделки для автомобиля, советы автолюбителю и схемы сделанные своими руками
Этот режим позволяет измерять напряжение в проводах заштукатуренных в стене, а также выявлять их маршрут.



3 thoughts on “Индикатор АКБ на светодиодах схема для начинающих”

При входном напряжении 0, Этот индикатор считается одним из основных инструментов электрика. Раздолбав стену, я вытащил старый провод и уже собирался устанавливать новый, но решил его еще раз проверить.
Подключим один щуп к одному гнезду розетки, а второй — ко второму. Или самому собрать простейшую «моргалку» на двух биполярных транзисторах. Что лучше выбрать Все устройства имеют свои плюсы и минусы, которые надо учитывать при их покупке. При однополярном подключении отвертки к токонесущему фазовому проводнику и касании пальцем сенсорной площадки неоновая лампа засветится, сигнализируя о наличии сетевого напряжения. Светодиод включается последовательно с батарейкой через канал полевого транзистора.
Пробник-индикатор логического уровня на четырех транзисторах Для индикации точной настройки в радиоприемниках часто применяются простые устройства, содержащие один, а иногда и несколько, светодиодов разного цвета свечения. Для подобных целей лучше использовать мультиметр в режиме прозвонки. Этого оказывается достаточно для нормального восприятия человеческим глазом света от светодиода как непрерывного излучения. Способы управления состоянием светодиода с помощью транзисторных ключей Рис.
sxematube — схема простого индикатора напряжения больше-меньше, простая схема индикатора напряжения
Детали сборки
В качестве полевого транзистора используется Power MOSFET IRFBC40 с UСИ = 600 В, UЗИ = 2–4 В. Он является самым дорогим элементом схемы с ценником чуть более 1 доллара. Биполярный транзистор – это всем известный КТ315Б, который можно заменить на КТ3102 с любым буквенным индексом. Диод подойдет любой с обратным напряжением более 600 В, например, 1N4005-1N4007. Конденсатор должен быть неполярным ёмкостью 0,1 мкФ.
Выбор светодиода имеет важное значение. От его способности светиться на малых токах зависит правильность работы индикатора в целом
Поэтому рекомендуется применять к установке сверхъяркий светодиод в прозрачном корпусе 3-5 мм красного свечения.
Не стоит забывать об электрической прочности резисторов, на которых во время замера может появляться потенциал в несколько сотен вольт. Предельное рабочее напряжение непроволочных резисторов может колебаться от 100 до 1000 В и во многом зависит от длины самого элемента. Поэтому миниатюрные планарные компоненты придётся оставить для других целей, а здесь лучше применить сопротивление типа МЛТ-0,25. Для повышения надежности во время монтажа R1 и R2 делают составными, заменяя каждый из них двумя последовательно включенными элементами.
Что такое указатель напряжения?
Это прибор (средства защиты в электроустановках) для определения наличия или отсутствия напряжения на токоведущих частях. Таких как провода, шины, контактные соединения и т п.
Каждый электрик должен иметь свой личный указатель, но иногда приходится сталкиваться с тем, что на предприятии не закупают в нужный срок всех необходимых инструментов и материалов. Со мной недавно так и было, пришел, уже вроде надо самостоятельно что-то делать, а инструмента для личного пользования нет, даже инструмента! Что тут говорить о приборах…
Ну вот, оказалось, что в составе электриков есть электронщик, который умеет сам собирать указатели для напряжения. Посмотрел на прибор, попробовал на контакт, отлично работает. Решил под его руководством собрать себе такой же.
Вообще, советую всем, если осваиваете что-то новое, прислушивайтесь к советам тех людей, кто дает советы из своей практики, а не читал или слышал где-то что-то.
Евгений Васильевич имя электрика, который меня научил этому. Вряд-ли он прочитает эту статью, но передаю большой респект этому человеку. 74 года сейчас ему. У всех электриков на заводе есть его приборы, для проверки напряжения. Итак, схема, фото.

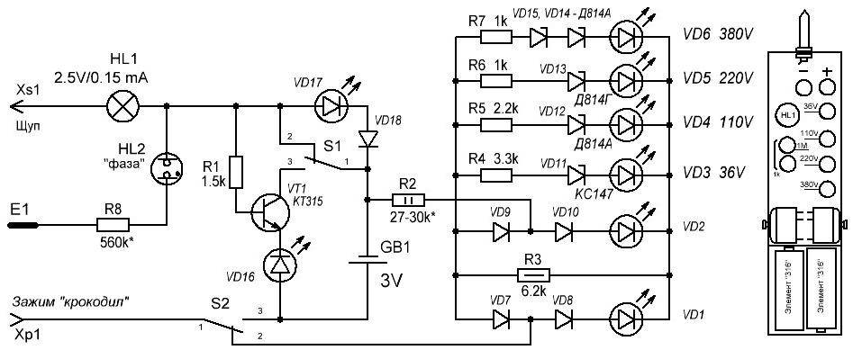
Для того чтобы собрать указатель напряжения будем использовать:
- Фольгированный текстолит
- Кабель канал
- Полупроводниковый диод
- Светодиоды
- Сопротивления — резисторы.
- Стабилитрон – Д 814 А
- Диоды
- Электролитический конденсатор — 2200 микрофарад, 25 вольт


Не уверен, что все знают весь список компонентов, так как сам в первый раз столкнулся с некоторыми, но они нужны. Можно также добавить динамик, для звукового сигнала. В моей схеме нет динамика.
Также потребуется тестер, омметр, чтобы знать как устанавливать светодиоды, которые пропускают ток только в одном направлении, это необходимо для правильной работы схемы.

Итак, приступаем к сборке! Берем фольгированный текстолит, вырезаем на нем островки, делаем плату, как показано на моем фото:

Это можно сделать с помощью обычного ножа. Думаю понятно, для чего мы вырезаем так называемые островки. На каждом, свой компонент схемы. Далее, нужно облудить поверхность. Тоесть нанести слой припоя (олово) на каждый. Приступаем к установке светодиодов и компонентов по схемам.






После сборки, схема устанавливается в кабель-канал. Закрепить ее там вы можете любым способом, хоть приклеить ) главное не повредить схему. Уложили в кабель канал, проплавили или вырезали отверстия в крышке, для светодиодов, вывели удобные щупы с помощью проводов, все. Можете нарисовать свой бренд. Так как это ваша продукция
Схема указателя напряжения может быть не понятна новичкам, но если вы соберете все указанные компоненты, думаю можно и по фото ориентироваться.
Хочу заметить, что самодельный указатель напряжения запрещен правилами, из-за него я не сдал, с первого раза, экзамен электрика, почитайте.
Указатели должны быть сертифицирован и пройти поверку. Сейчас существует много магазинов, где вы без труда сможете купить указатель напряжения, хороший или плохой. Сделать выбор Вам поможет вот эта статья. Не скупитесь, выбирайте хорошие.
Интересные записи:
- Фоторепортаж как заменить вилку
- Управление двигателем с 2 мест, схема
- Монтаж большой опоры ЛЭП, видео
- Скачать ПУЭ 7 издание бесплатно
Интересные новости:
1) Британцы делают топливо из воздуха!!! Инженеры британской компании Air Fuel Synthesis объявили, что могут получать бензин из воздуха. Верится? Представленный прототип, по словам его издателей, имеется с августа этого года (2012) и уже доказал, что справился со своей задачей. Разработчики говорят, что в течении двух лет построят первую электростанцию. Метод экологическо чист. Технология производства предусматривает извлечение углекислого газа из воздуха, водорода из воды. Затем с помощью реакции их превращают в метанол. Также, получить можно и бензин, и дизельное топливо, утверждают в компании. Электростанция обойдется в 5 миллионов фунтов стерлингов. Изобретателей засыпали критикой, по поводу того, сколько нужно затратить на это энергии, но они утверждают, что результаты уже превзошли угольные электростанции, эффективность которых – 70%.
2) Недавно получил допуск по электробезопасности, с 3-ей группой. Странно только, что оценка уд, на экзамене 4 ставили.

С информацией о присвоении групп по электробезопасности, вы так же можете ознакомиться на страницах блога. Также хочу добавить:
На этом все, оставайтесь на связи
От неоновой лампочки к светодиоду
Решение состояло в изменении самого режима свечения с непрерывного на импульсный. Если попробовать оценить мощность, потребляемую неоновой лампой, то при напряжении 100 В и емкостном токе 20 мкА она составит 100 х 20 мкА = 2 мВт. Если подводить такую мощность к светодиоду в течение интервала времени, например, 10 мс, а не целую секунду, то он на этом интервале вполне хорошо засветится. Ведь при напряжении 100 В ток через него составит 0,002 Вт х 100/100 В = 0,002 А = 2 мА.
Если обеспечить накопление энергии в некоторой схеме (например, в релаксационном генераторе) в течение долей секунды, а затем – резкий ее сброс на светодиод за 10 мс, то последний будет периодически ярко вспыхивать. Получится светодиодный индикатор напряжения без встроенной батарейки.






































