Способы подключения контроллеров
Рассматривая тему подключений, сразу нужно отметить: для установки каждого отдельно взятого аппарата характерной чертой является работа с конкретной серией солнечных панелей.
Так, например, если используется контроллер, рассчитанный на максимум входного напряжения 100 вольт, серия солнечных панелей должна выдавать на выходе напряжение не больше этого значения.

Любая солнечная энергетическая установка действует по правилу баланса выходного и входного напряжений первой ступени. Верхняя граница напряжения контроллера должна соответствовать верхней границе напряжения панели
Прежде чем подключать аппарат, необходимо определиться с местом его физической установки. Согласно правилам, местом установки следует выбирать сухие, хорошо проветриваемые помещения. Исключается присутствие рядом с устройством легковоспламеняющихся материалов.
Техника подключения моделей PWM
Практически все производители PWM-контроллеров требуют соблюдать точную последовательность подключения приборов.

Техника соединения контроллеров PWM с периферийными устройствами особыми сложностями не выделяется. Каждая плата оснащена маркированными клеммами. Здесь попросту требуется соблюдать последовательность действий
Подключать периферийные устройства нужно в полном соответствии с обозначениями контактных клемм:
- Соединить провода АКБ на клеммах прибора для аккумулятора в соответствии с указанной полярностью.
- Непосредственно в точке контакта положительного провода включить защитный предохранитель.
- На контактах контроллера, предназначенных для солнечной панели, закрепить проводники, выходящие от солнечной батареи панелей. Соблюдать полярность.
- Подключить к выводам нагрузки прибора контрольную лампу соответствующего напряжения (обычно 12/24В).
Указанная последовательность не должна нарушаться. К примеру, подключать солнечные панели в первую очередь при неподключенном аккумуляторе категорически запрещается. Такими действиями пользователь рискует «сжечь» прибор. В этом материале более подробно описана схема сборки солнечных батарей с аккумулятором.
Также для контроллеров серии PWM недопустимо подключение инвертора напряжения на клеммы нагрузки контроллера. Инвертор следует соединять непосредственно с клеммами АКБ.
Порядок подключения приборов MPPT
Общие требования по физической инсталляции для этого вида аппаратов не отличаются от предыдущих систем. Но технологическая установка зачастую несколько иная, так как контроллеры MPPT зачастую рассматриваются аппаратами более мощными.

Для контроллеров, рассчитанных под высокие уровни мощностей, на соединениях силовых цепей рекомендуется применять кабели больших сечений, оснащённые металлическими концевиками
Например, для мощных систем эти требования дополняются тем, что производители рекомендуют брать кабель для линий силовых подключений, рассчитанный на плотность тока не менее чем 4 А/мм2. То есть, например, для контроллера на ток 60 А нужен кабель для подключения к АКБ сечением не меньше 20 мм2.
Соединительные кабели обязательно оснащаются медными наконечниками, плотно обжатыми специальным инструментом. Отрицательные клеммы солнечной панели и аккумулятора необходимо оснастить переходниками с предохранителями и выключателями.
Такой подход исключает энергетические потери и обеспечивает безопасную эксплуатацию установки.

Структурная схема подключения мощного контроллера MPPT: 1 – солнечная панель; 2 – контроллер MPPT; 3 – клеммник; 4,5 – предохранители плавкие; 6 – выключатель питания контроллера; 7,8 – земляная шина
Перед подключением солнечных панелей к прибору следует убедиться, что напряжение на клеммах соответствует или меньше напряжения, которое допустимо подавать на вход контроллера.
Подключение периферии к аппарату MTTP:
- Выключатели панели и аккумулятора перевести в положение «отключено».
- Извлечь защитные предохранители на панели и аккумуляторе.
- Соединить кабелем клеммы аккумулятора с клеммами контроллера для АКБ.
- Подключить кабелем выводы солнечной панели с клеммами контроллера, обозначенными соответствующим знаком.
- Соединить кабелем клемму заземления с шиной «земли».
- Установить температурный датчик на контроллере согласно инструкции.
После этих действий необходимо вставить на место ранее извлечённый предохранитель АКБ и перевести выключатель в положение «включено». На экране контроллера появится сигнал обнаружения аккумулятора.
Далее, после непродолжительной паузы (1-2 мин), поставить на место ранее извлечённый предохранитель солнечной панели и перевести выключатель панели в положение «включено».
2 Структурные схемы контроллеров
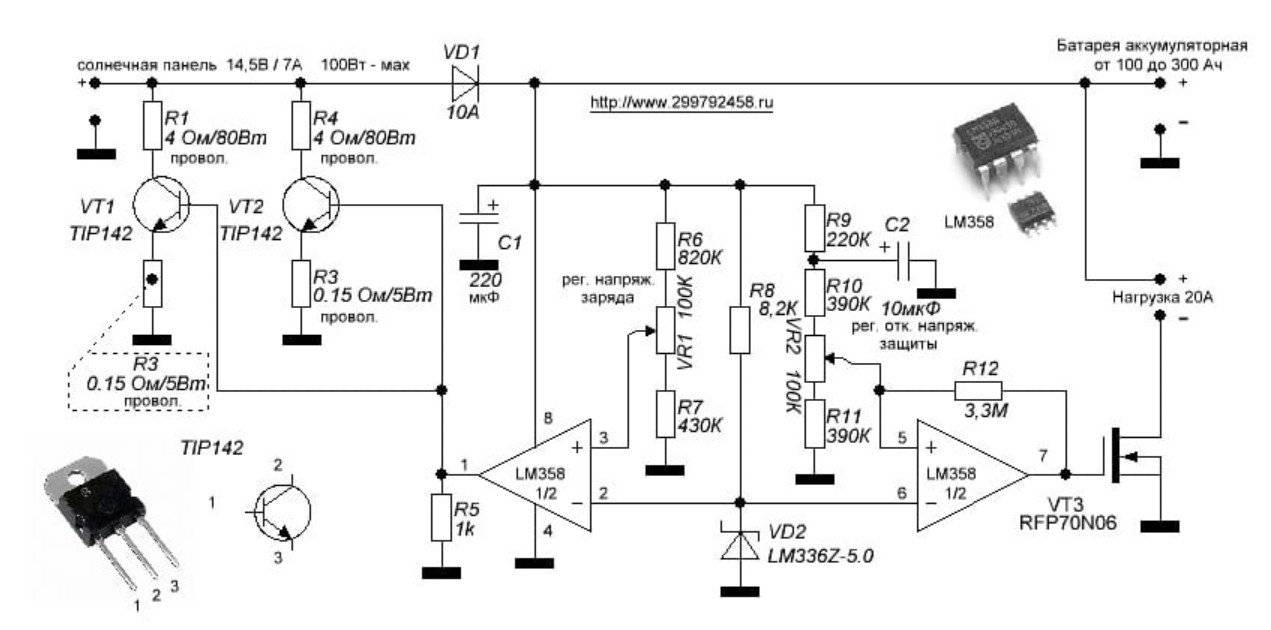
Принципиальные схемы контроллеров PWM и MPPT для рассмотрения их обывательским взглядом – это слишком сложный момент, сопряжённый с тонким пониманием электроники. Поэтому логично рассмотреть лишь структурные схемы. Такой подход понятен широкому кругу лиц.
2.1 Вариант #1 – устройства PWM
Напряжение от солнечной панели по двум проводникам (плюсовой и минусовой) приходит на стабилизирующий элемент и разделительную резистивную цепочку. За счёт этого куска схемы получают выравнивание потенциалов входного напряжения и в какой-то степени организуют защиту входа контроллера от превышения границы напряжения входа.
Здесь следует подчеркнуть: каждая отдельно взятая модель аппарата имеет конкретную границу по напряжению входа (указано в документации).
Так примерно выглядит структурная схема устройств, выполненных на базе PWM технологий. Для эксплуатации в составе небольших бытовых станций такой схемный подход обеспечивает вполне достаточную эффективность
Далее напряжение и ток ограничиваются до необходимой величины силовыми транзисторами. Эти компоненты схемы, в свою очередь, управляются чипом контроллера через микросхему драйвера. В результате на выходе пары силовых транзисторов устанавливается нормальное значение напряжения и тока для аккумулятора.
Также в схеме присутствует датчик температуры и драйвер, управляющий силовым транзистором, которым регулируется мощность нагрузки (защита от глубокой разрядки АКБ). Датчиком температуры контролируется состояние нагрева важных элементов контроллера PWM.
Обычно уровень температуры внутри корпуса или на радиаторах силовых транзисторов. Если температура выходит за границы установленной в настройках, прибор отключает все линии активного питания.
2.2 Вариант #2 – приборы MPPT
Сложность схемы в данном случае обусловлена её дополнением целым рядом элементов, которые выстраивают необходимый алгоритм контроля более тщательно, исходя из условий работы.
Уровни напряжения и тока отслеживаются и сравниваются схемами компараторов, а по результатам сравнения определяется максимум мощности по выходу.
Схемное решение в структурном виде для контроллеров заряда, основанных на технологиях MPPT. Здесь уже отмечается более сложный алгоритм контроля и управления периферийными устройствами
Главное отличие этого вида контроллеров от приборов PWM в том, что они способны подстраивать энергетический солнечный модуль на максимум мощности независимо от погодных условий.
Схемой таких устройств реализуются несколько методов контроля:
- возмущения и наблюдения;
- возрастающей проводимости;
- токовой развёртки;
- постоянного напряжения.
А в конечном отрезке общего действия применяется ещё алгоритм сравнения всех этих методов.
На что смотреть при выборе?
При покупке контроллера заряда нужно учитывать:
- Мощность установки.
- Количество батарей.
- Напряжение системы (12, 24 вольта, или иные, в зависимости от конструкции и соединения панелей).
- Ток заряда.
Некоторые батареи продаются с возможностью использования в цепях 12 и 24 вольта, например, BlueSolar MPPT.
Ток заряда – характеризует скорость зарядки ваших АКБ. Обычно его выбирают по формуле «Емкость/10», т.е. для аккумулятора емкостью в 50 А/ч достаточно тока в 5 А. Однако, если у вас стоит целая батарея аккумуляторов, общей емкостью в 200 А/ч, тогда понадобится контроллер способный выдать ток до 20 А, это минимум.
Советы профессионала
С вопросом, какой контроллер выбрать, сталкиваются многие пользователи, выбирающие альтернативные источники энергии. Сегодня на рынке представлены панели, номинальный коэффициент напряжения которых составляет 12 или 24 Вольт. Такие показатели позволяют выполнять зарядку аккумуляторов, отказавшись от дополнительного преобразования напряжения. АКБ, которые используются намного дольше, чем солнечные батареи, также имеют показатель номинального напряжения в 12-24V
Выбирая прибор, в зависимости от типа используемого аккумулятора, важно учитывать, что АКБ используют различные программы зарядки, что связано с химическим составом
Почему следует контролировать заряд и как работает котроллер заряда солнечной батареи?
Основные причины:
- Даст возможность проработать аккумулятору дольше! Перезаряд может спровоцировать взрыв.
- Каждый АКБ работает с определенным напряжением. Контроллер позволяет подобрать нужное U.
Так же котроллер заряда отключает батарею от приборов потребления если она сильно села. Кроме этого он производит отсоединение АКБ от солнечного элемента если тот полностью заряжен.
Таким образом происходит страховка и работа системы становится более безопасней.
Принцип работы чрезвычайно прост. Прибор способствует поддержанию баланса и не позволяет напряжение сильно падать или подниматься.
Виды контроллеров для заряда солнечной батареи
- Самодельные.
- МРРТ.
- On/Of.
- Гибриды.
- PWM типы.
Ниже кратко охарактеризуем эти варианты устройств литиевых и других АКБ
Контроллеры сделанные своими руками
Когда есть опыт и навыки в радиоэлектронике данный прибор можно смастерить самостоятельно. Но вряд ли такой прибор будет иметь высокую эффективность. Самодельное устройство скорее всего подойдет в том случае если ваша станция имеет малую мощность.
Чтобы соорудить данный прибор заряда придется отыскать его схему. Но учтите, что погрешность должна быть 0,1.
Приводим простую схемку.

МРРТ
Способно выполнять отслеживание самого большого предела мощности подзарядки. Внутри программного обеспечения находится алгоритм позволяющим отслеживать уровень напряжения и тока. Оно находит некий баланс, при котором вся установка будет работать с максимальным КПД.

Прибор mppt считается одним из лучших и совершенных на сегодняшний день. В отличие от PMW он увеличивает эффективность системы на 35%. Такое устройство подойдет, когда у вас много солнечных батарей.
Прибор по типу ONOF
Он является самым простым что есть в продаже. У него не так уж и много функций, как у других. Прибор выключает подзарядку АКБ, как только напряжение поднимется до максимума.

К сожалению данный тип контроллера заряда для солнечных батарей неспособен выполнить заряд до 100%. Как только ток прыгнет до максимума происходит отключение. В итоге неполный заряд снижает его срок пользования.
Гибриды
Применяются данные прибору, когда имеется два типа источника тока, например, солнце и ветер. Их конструирование основано на PWM и МРРТ. Основное его отличие от подобных устройств заключается характеристиках тока и напряжения.

Его цель: выровнять нагрузку, идущую на АКБ. Такое происходит из-за неравномерно поступления тока с ветра генераторов. Из-за этого может существенно снижаться срок накопителей энергии.
PWM или ШИМ
В основе работы лежит широтно импульсная модуляция тока. Позволяет решить проблему неполной зарядки. Он понижает ток и тем самым доводит подзарядку до 100%.

В результате работы pwm, не наблюдается перегрев АКБ. В итоге данный блок управления солнечными батареями считается очень эффективным.
Основные типы
Для обеспечения надежной защиты солнечных панелей от перезаряда используются контроллеры. Сегодня эти устройства выпускаются нескольких видов.
1. Приборы «On-Off». Они простые и обходятся пользователям относительно недорого. Главной задачей, которую выполняют такие устройства, является автоматическое прекращение подачи тока и защита аккумуляторной батареи от перегрева при полной зарядке.
2. PWM-контроллеры. Эти приборы представляют более совершенные модели типа «On-Off». Модернизация заключается в использовании более современной ШИМ-функции, которая позволяет в случае, когда достигнут максимальный показатель напряжения, не отключать полностью подачу тока, а только снизить его силу. Это позволило добиться стопроцентной зарядки аккумулятора. Однако его отличает упрощенный подход к процессу управления. Пользователю перед покупкой контроллера заряда АКБ нужно определиться, каким должен быть оптимальный показатель тока, а также позаботиться о том, чтобы устройство имело определенный запас.
3. Прибор МРРТ на сегодня является наиболее продвинутым. Его работа построена на определении точного значения максимальной величины напряжения для конкретной модели аккумулятора. Он обеспечивает непрерывный контроль тока и напряжения в системе. Получая данные и обрабатывая их, агрегат поддерживает постоянные значения, которые являются оптимальными для создания максимальной мощности системы. Эффективность такого прибора, в среднем, на 20-30 процентов выше, в сравнении с другими моделями.
Разновидности контроллеров для солнечных батарей
Обеспечить максимальную эффективность СЭС, вынужденную использовать в роли источника энергии то сами панели, то АКБ – технологически сложная и недешевая задача. По этой причине выбор контроллера для системы совершается исходя из наиболее важных факторов
Таковыми являются потенциальная производительность СЭС, важность обеспечения максимальной эффективности и ожидаемая прибыль. В итоге приходится идти на компромисс, выбирая один из пяти возможных вариантов.
Мы предлагаем наиболее популярные и эффективные контроллеры для солнечных электростанций разных мощностей:
- PWM (ШИМ).
Широтно-импульсный контроллер солнечной панели типа PWM (Pulse-Width Modulation) способен надежно модулировать величину тока. Результатом становится возможность подзаряжать АКБ полностью, хотя и за довольно длительное время. Цена на данные модели для небольших частных электростанций вполне приемлемая. - МРРТ.
Купить контроллер заряда для солнечных батарей типа MPPT (Maximum Power Point Tracking) рекомендуется владельцам станций достаточно большой мощности. В этом случае немалая стоимость такого регулятора быстро окупится, поскольку он на 30-35% эффективнее любого конкурента. Это достигается за счет работы сложного компьютерного алгоритма, в режиме реального времени, постоянно рассчитывающего и выдающего ток оптимальной силы и напряжения.
Принцип работы солнечного контроллера и стадии заряда аккумулятора:
- Накопление (Bulk) – зарядка максимальным током до достижения заданного значения напряжения стадии – поглощение, при этом АКБ заражается на 80%;
- Поглощение или абсорбция (Absorbtion) – это поглощающий заряд, при котором контроллер заряда поддерживает напряжение, уменьшая зарядный ток до полного заряда АКБ;
- Поддерживающий заряд или равновесие (Float) – уменьшение напряжение ниже значения стадии абсорбция, для предотвращения перегрева или газообразования;
- Уравновешивающий заряд или выравнивание (Equalize) – применяется только для АКБ с жидким электролитом, в процессе которого подается более высокое напряжение, на пластинах образовываются пузырьки воздуха, подымаясь в верх перемешивают электролит. Данный процесс сопровождается образованием водорода и кислорода, что повышает его взрывоопасность. Для безопасной работы данного устройства достаточно обеспечить вентиляцию и устранить все источники возгорания. Этот режим нельзя применять для герметизированных аккумуляторов.
Инверторы
Устройство, помогающее сигналу совершить поворот на 180, преобразовывающее постоянный ток в переменный. При этом частота и/или напряжение меняется. Схем инверторов достаточно большое количество, самыми часто встречающимися являются три типа.

Схема мостового инвертора без трансформатора
Первый тип – это мостовые инверторы без трансформатора, применяются для установок с высокими напряжениями (от 220 до 360 вольт). Ко второму типу относят инверторы с нулевым выводом трансформатора, используют в системах с низким напряжением (12–24 вольт). И третьим типом являются мостовые инверторы с трансформатором. Их применяют для обширных диапазонов напряжений мощности (48 вольт).
Структурные схемы контроллеров
Разбираться в принципиальных схемах приборов могут не все пользователи. Но это и не обязательно, вполне достаточно понять принцип их работы на уровне блоков или узлов прибора. Рассмотрим структурные схемы двух разновидностей контроллеров:
Устройства PWM
После этого ток проходит через блок из двух силовых транзисторов, где происходит преобразование значений напряжения и тока. Управление этими процессами производится через микросхему драйвера, при помощи чипа контроллера. Сам драйвер предназначен для коррекции режима работы транзисторов. Одна из основных задач — регулировка уровня мощности нагрузки, предотвращающая глубокий разряд аккумуляторов.
Помимо этих компонентов в состав схемы входит датчик температуры. Он обеспечивает поддержание заданного температурного режима работы прибора, ограничивая его мощность по необходимости. Перегрев весьма опасен для контроллера, поэтому датчик относят к основным узлам схемы.
Приборы MPPT
Контроллер заряда аккумулятора от солнечной батареи, созданный по схеме MPPT, представляет собой более сложное устройство, чем PWM. Увеличено количество узлов и деталей, поскольку более тщательное выполнение алгоритмов работы требует определенных ресурсов. Основная функция устройства заключается в определении максимальной мощности солнечных батарей в текущих условиях и соответствующей перенастройке их работы.
Производится определение точки максимальной мощности (ТММ), определяющей напряжение, при котором выходные показатели будут максимально высокими. Заряд АКБ происходит в 4 этапа:
- объемный. Это первый этап после ночного перерыва. Аккумуляторы активно накапливают энергию, используя всю энергию солнечных батарей
- повышающий. Начинается сразу по достижении максимального заряда аккумуляторов. Напряжение заряда снижается, чтобы исключить нагрев и выделение газов. Этот режим, как правило, длится 1-3 часа, после чего следует переход на следующую стадию зарядки
- плавающий. Этот этап необходим для поддержания заряда на максимальном уровне и недопущения перегрева или газоотделения, а также снижения количества накопленной энергии. Если нагрузка начинает требовать повышенной отдачи, контроллер переводит систему из плавающего режима в повышающий. Как только мощность на выходе упадет, будет вновь задействован плавающий режим
- выравнивание. Этап, при котором происходит выравнивание плотности электролита, восстановление состояния электродов, переработка сульфата свинца
Работа контроллеров MPPT зависит от окружающей температуры. В жару выработка энергии падает, при сильном охлаждении процессы в аккумуляторах замедляются, что грозит выходом их из строя. Встроенный датчик температуры постоянно контролирует состояние и дает команду на соответствующую корректировку режима работы.
Использование контроллеров MPPT рекомендовано при мощности системы от 200 В или при нестабильном производстве энергии. Постоянное определение максимальной эффективности улучшает работу комплекса и позволяет обходиться без установки дополнительных модулей.
Подбор контроллера по напряжению и току солнечных батарей и акб
Большинство выпускаемых солнечных батарей имеет номинальное напряжение 12 или 24 вольта. Это сделано для того чтобы можно было заряжать аккумуляторные батареи без дополнительного преобразования напряжения. Аккумуляторные батареи появились значительно раньше солнечных батарей и имеют распространённый стандарт номинального напряжения на 12 или 24 вольта. Соответственно большинство контроллеров для солнечных батарей выпускается с номинальным рабочим напряжением равным 12 или 24 вольта, а также двухдиапазонные на 12 и 24 вольта с автоматическим распознаванием и переключением напряжения.

Номинальное напряжение на 12 и 24 вольта достаточно низкое для мощных систем. Для получения необходимой мощности приходится увеличивать количество солнечных батарей и аккумуляторов, соединяя их в параллельные контуры и значительно увеличивая силу тока. Увеличение силы тока ведет к нагреву кабеля и электрическим потерям. Необходимо увеличивать толщину кабеля, возрастает расход металла. Также необходимы мощные контроллеры, рассчитанные на высокий ток, такие контроллеры получаются очень дорогими.
Чтобы исключить возрастание тока, контроллеры для мощных систем делают для номинально рабочего напряжения на 36, 48 и 60 Вольт. Стоит заметить, что напряжение контроллеров кратно по напряжению 12 вольтам, для того чтобы можно было подключать солнечные батареи и акб в последовательные сборки. Контроллеры с кратным напряжением выпускаются только для технологии зарядки ШИМ.

Как видно ШИМ контроллеры выбираются с напряжением кратным 12 вольтам, причем в них входное номинальное напряжение от солнечных батарей и номинальное напряжение контура подключенных аккумуляторов должно быть одинаковым, т.е. 12В от СБ – 12В к АКБ, 24В на 24, 48В на 48В.
У контроллеров MPPT входное напряжение может быть равным или произвольно выше в несколько раз без кратности 12 Вольтам. Обычно MPPT контроллеры имеют входное напряжение от солнечных батарей от 50 Вольт для простых моделей и до 250 вольт для мощных контроллеров. Но следует учесть, что опять же производители указывают максимальное входное напряжение, и при последовательном подключении солнечных батарей следует складывать их максимальное напряжение, или напряжение холостого хода. Проще говоря: входное максимальное напряжение любое от 50 до 250В, в зависимости от модели, номинальное или минимальное входное при этом будет 12, 24, 36 или 48В. При этом выходное напряжение для заряда АКБ у контроллеров MPPT стандартное, часто с автоматическим определением и поддержкой напряжений на 12, 24, 36 и 48 Вольта, иногда 60 или 96 вольт.

Существуют серийные промышленные очень мощные MPPT контроллеры с входным напряжением от солнечных батарей на 600В, 800В и даже 2000В. Данные контроллеры также можно свободно приобрести у российских поставщиков оборудования.
Окромя выбора контроллера по рабочему напряжению, контроллеры следует выбирать по максимальному входному току от солнечных батарей и максимальному току заряда акб.
Для ШИМ контроллера, максимальный входной ток от солнечных батарей будет переходить в зарядный ток АКБ, т.е. контроллер не будет заряжать большим током, чем выдают подключенные к нему солнечные батареи.
В MPPT контроллере все иначе, входной ток от солнечных батарей и выходной ток для заряда акб – это разные параметры. Эти токи могут быть равными, если номинальное напряжение подключенных солнечных батарей равно номинальному напряжению подключенных акб, но тогда теряется суть преобразования MPPT, и эффективность контроллера уменьшается. В MPPT контроллерах номинальное входное напряжение от солнечных батарей должно быть выше номинального напряжения подключенных АКБ оптимально в 2-3 раза. Если входное напряжение выше ниже чем в 2 раза, к примеру, в 1,5 раза, то будет меньшая эффективность, а выше более чем в 3 раза, то будут большие потери на разницу преобразования напряжения.
Соответственно входной ток всегда будет равен или ниже максимальному выходному току заряда АКБ. Отсюда следует, что MPPT контроллеры необходимо выбирать по максимальному зарядному току АКБ. Но чтобы не превысить данный ток, указывается максимальная мощность подключаемых солнечных батарей, при номинальном напряжении контура подключенных АКБ. Пример для контроллера заряда MPPT на 60 Ампер:
800Вт при напряжении АКБ электростанции 12В;
1600Вт при напряжении АКБ электростанции 24В;
2400Вт при напряжении АКБ электростанции 36В;
3200Вт при напряжении АКБ электростанции 48В.
Следует заметить, что данная мощность при 12 вольт указана для зарядного напряжения от солнечных панелей в 13 – 14 Вольт, и кратна для остальных систем с напряжениями на 24, 36 и 48вольт.





































